Suppr超能文献

t6A 生物发生在维持线粒体基因表达效率和保真度方面的多效性作用。

Multifaceted roles of t6A biogenesis in efficiency and fidelity of mitochondrial gene expression.

机构信息

Key Laboratory of RNA Science and Engineering, State Key Laboratory of Molecular Biology, CAS Center for Excellence in Molecular Cell Science, Shanghai Institute of Biochemistry and Cell Biology, Chinese Academy of Sciences, University of Chinese Academy of Sciences, 320 Yue Yang Road, Shanghai 200031, China.

National Facility for Protein Science in Shanghai, Shanghai Advanced Research Institute, Chinese Academy of Science, 333 Haike Road, Shanghai 201210, China.

出版信息

Nucleic Acids Res. 2024 Apr 12;52(6):3213-3233. doi: 10.1093/nar/gkae013.

Abstract

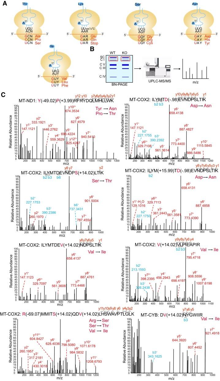
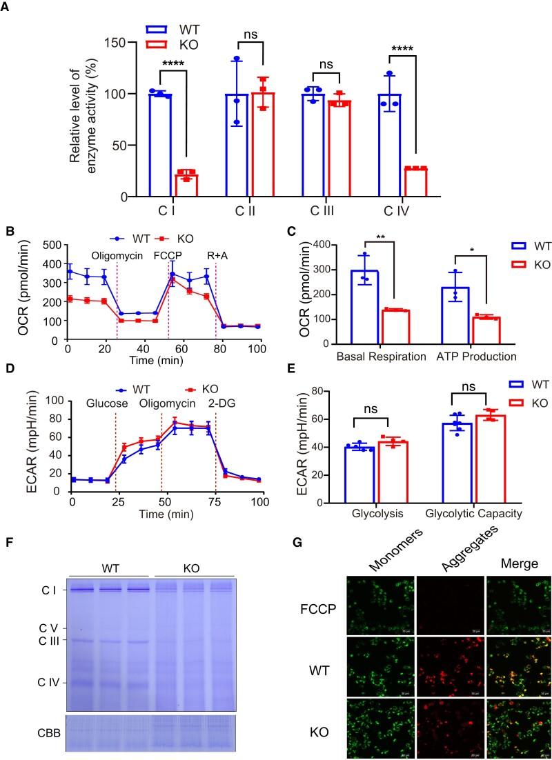
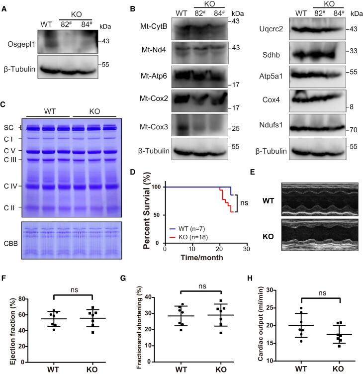
N 6-Threonylcarbamoyladenosine at A37 (t6A37) of ANN-decoding transfer RNAs (tRNAs) is a universal modification whose functions have been well documented in bacteria and lower eukaryotes; however, its role in organellar translation is not completely understood. In this study, we deleted the mitochondrial t6A37-modifying enzyme OSGEPL1 in HEK293T cells. OSGEPL1 is dispensable for cell viability. t6A37 hypomodification selectively stimulated N1-methyladenosine at A9 (m1A9) and N2-methylguanosine at G10 (m2G10) modifications and caused a substantial reduction in the aminoacylation of mitochondrial tRNAThr and tRNALys, resulting in impaired translation efficiency. Multiple types of amino acid misincorporation due to the misreading of near-cognate codons by t6A37-unmodified tRNAs were detected, indicating a triggered translational infidelity. Accordingly, the alterations in mitochondrial structure, function, and the activated mitochondrial unfolded protein response were observed. Mitochondrial function was efficiently restored by wild-type, but not by tRNA-binding-defective OSGEPL1. Lastly, in Osgepl1 deletion mice, disruption to mitochondrial translation was evident but resulted in no observable deficiency under physiological conditions in heart, which displays the highest Osgepl1 expression. Taken together, our data delineate the multifaceted roles of mitochondrial t6A37 modification in translation efficiency and quality control in mitochondria.

摘要

N6-硫代胞苷酰腺苷在 ANN 解码转移 RNA(tRNA)中的 A37(t6A37)是一种普遍的修饰,其在细菌和低等真核生物中的功能已得到充分证实;然而,其在细胞器翻译中的作用尚不完全清楚。在这项研究中,我们在 HEK293T 细胞中删除了线粒体 t6A37 修饰酶 OSGEPL1。OSGEPL1 对于细胞活力不是必需的。t6A37 修饰不足选择性地刺激 A9(m1A9)的 N1-甲基腺苷和 G10(m2G10)的 N2-甲基鸟苷修饰,并导致线粒体 tRNAThr 和 tRNALys 的氨酰化显著减少,从而导致翻译效率降低。由于 t6A37 未修饰的 tRNA 错读近同功密码子,检测到多种类型的氨基酸错掺入,表明触发了翻译错误。相应地,观察到线粒体结构、功能和激活的线粒体未折叠蛋白反应的改变。野生型能够有效地恢复线粒体功能,但 tRNA 结合缺陷型 OSGEPL1 则不能。最后,在 Osgepl1 缺失的小鼠中,线粒体翻译受到破坏,但在心脏等 Osgepl1 表达最高的器官中,在生理条件下没有观察到明显的缺陷。总之,我们的数据描绘了线粒体 t6A37 修饰在翻译效率和线粒体质量控制中的多方面作用。

https://cdn.ncbi.nlm.nih.gov/pmc/blobs/e46f/11014344/ceb31e729028/gkae013figgra1.jpg

文献AI研究员

20分钟写一篇综述,助力文献阅读效率提升50倍。

立即体验

用中文搜PubMed

大模型驱动的PubMed中文搜索引擎

马上搜索

文档翻译

学术文献翻译模型,支持多种主流文档格式。

立即体验