Suppr超能文献

一种有前景的新模型:建立涵盖 HPV 相关宫颈前病变及其癌症的患者来源类器官模型。

A Promising New Model: Establishment of Patient-Derived Organoid Models Covering HPV-Related Cervical Pre-Cancerous Lesions and Their Cancers.

机构信息

Department of Gynecology and Obstetrics, Tongji Hospital, Tongji Medical College, Huazhong University of Science and Technology, Wuhan, Hubei, 430030, China.

National Clinical Research Center for Obstetrics and Gynecology, Cancer Biology Research Center (Key Laboratory of the Ministry of Education), Tongji Hospital, Tongji Medical College, Huazhong University of Science and Technology, Wuhan, Hubei, 430030, China.

出版信息

Adv Sci (Weinh). 2024 Mar;11(12):e2302340. doi: 10.1002/advs.202302340. Epub 2024 Jan 16.

Abstract

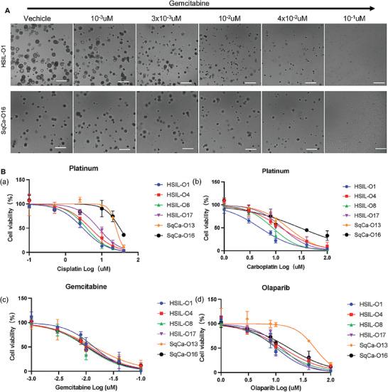
The lack of human-derived in vitro models that recapitulate cervical pre-cancerous lesions has been the bottleneck in researching human papillomavirus (HPV) infection-associated pre-cancerous lesions and cancers for a long time. Here, a long-term 3D organoid culture protocol for high-grade squamous intraepithelial lesions and cervical squamous cell carcinoma that stably recapitulates the two tissues of origin is described. Originating from human-derived samples, a small biobank of cervical pre-tumoroids and tumoroids that faithfully retains genomic and transcriptomic characteristics as well as the causative HPV genome is established. Cervical pre-tumoroids and tumoroids show differential responses to common chemotherapeutic agents and grow differently as xenografts in mice. By coculture organoid models with peripheral blood immune cells (PBMCs) stimulated by HPV antigenic peptides, it is illustrated that both organoid models respond differently to immunized PBMCs, supporting organoids as reliable and powerful tools for studying virus-specific T-cell responses and screening therapeutic HPV vaccines. In this study, a model of cervical pre-cancerous lesions containing HPV is established for the first time, overcoming the bottleneck of the current model of human cervical pre-cancerous lesions. This study establishes an experimental platform and biobanks for in vitro mechanistic research, therapeutic vaccine screening, and personalized treatment for HPV-related cervical diseases.

摘要

长期以来,缺乏能够重现宫颈癌前病变的人类体外模型一直是研究人乳头瘤病毒(HPV)感染相关癌前病变和癌症的瓶颈。本文描述了一种能够稳定重现两种起源组织的高级别鳞状上皮内病变和宫颈鳞状细胞癌的长期 3D 类器官培养方案。该方案源自人类来源的样本,建立了一个小型的宫颈前病变和肿瘤类器官生物库,该生物库忠实地保留了基因组和转录组特征以及致癌 HPV 基因组。宫颈前病变和肿瘤类器官对常见化疗药物表现出不同的反应,并在小鼠中作为异种移植物生长方式不同。通过与 HPV 抗原肽刺激的外周血免疫细胞(PBMC)共培养类器官模型,说明这两种类器官模型对免疫 PBMC 的反应不同,支持类器官作为研究病毒特异性 T 细胞反应和筛选治疗性 HPV 疫苗的可靠且强大的工具。在这项研究中,首次建立了包含 HPV 的宫颈癌前病变模型,克服了当前人类宫颈癌前病变模型的瓶颈。该研究为体外机制研究、治疗性疫苗筛选和 HPV 相关宫颈疾病的个体化治疗建立了一个实验平台和生物库。

https://cdn.ncbi.nlm.nih.gov/pmc/blobs/13fd/10966527/25d7003cf5b7/ADVS-11-2302340-g007.jpg

文献AI研究员

20分钟写一篇综述,助力文献阅读效率提升50倍。

立即体验

用中文搜PubMed

大模型驱动的PubMed中文搜索引擎

马上搜索

文档翻译

学术文献翻译模型,支持多种主流文档格式。

立即体验