Suppr超能文献

GPX4 的药理学激活可改善多柔比星诱导的心肌病。

Pharmacological activation of GPX4 ameliorates doxorubicin-induced cardiomyopathy.

机构信息

Cancer Center, Union Hospital, Tongji Medical College, Huazhong University of Science and Technology, Wuhan, 430022, China; Hubei Selenium and Human Health Institute, The Central Hospital of Enshi Tujia and Miao Autonomous Prefecture, Enshi, 445000, China; Hubei Provincial Key Lab of Selenium Resources and Bioapplications, Enshi, 445000, China.

Department of Cardiology, Union Hospital, Tongji Medical College, Huazhong University of Science and Technology, Wuhan, 430022, China; Department of Cardiology, Binzhou Medical University Hospital, Binzhou, 256600, China.

出版信息

Redox Biol. 2024 Apr;70:103024. doi: 10.1016/j.redox.2023.103024. Epub 2024 Jan 10.

Abstract

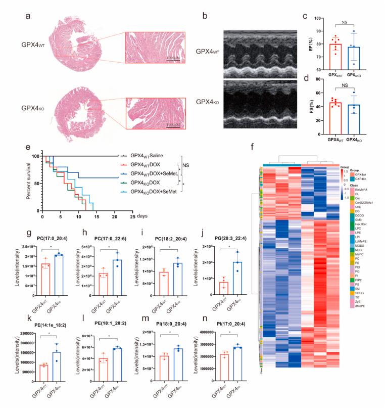
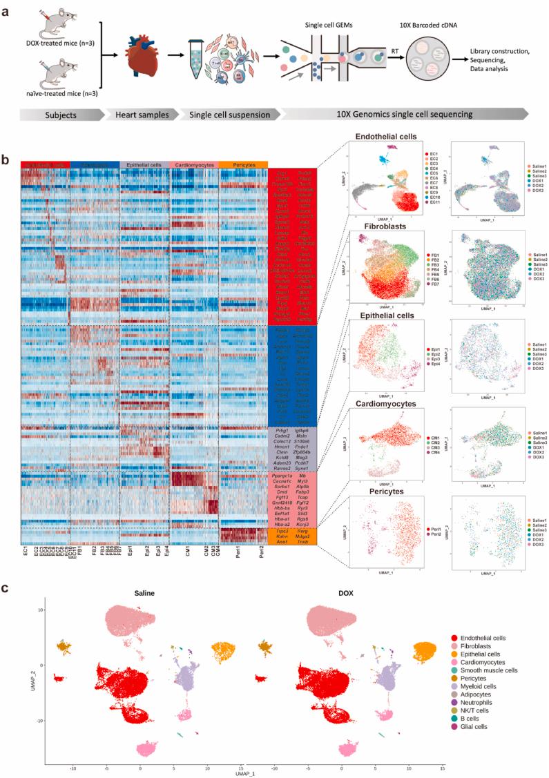
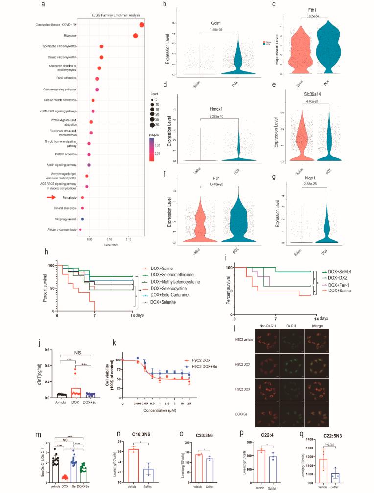
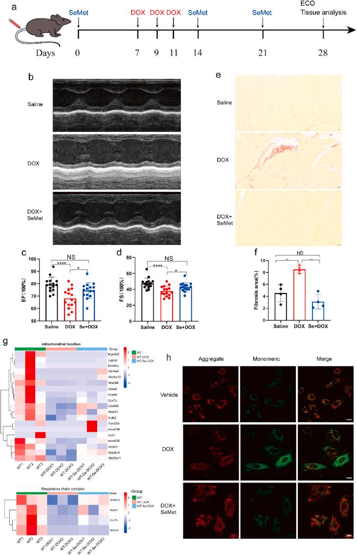
Due to the cardiotoxicity of doxorubicin (DOX), its clinical application is limited. Lipid peroxidation caused by excessive ferrous iron is believed to be a key molecular mechanism of DOX-induced cardiomyopathy (DIC). Dexrazoxane (DXZ), an iron chelator, is the only drug approved by the FDA for reducing DIC, but it has many side effects and cannot be used as a preventive drug in clinical practice. Single-nucleus RNA sequencing (snRNA-seq) analysis identified myocardial and epithelial cells that are susceptible to DOX-induced ferroptosis. The glutathione peroxidase 4 (GPX4) activator selenomethione (SeMet) significantly reduced polyunsaturated fatty acids (PUFAs) and oxidized lipid levels in vitro. Consistently, SeMet significantly decreased DOX-induced lipid peroxidation in H9C2 cells and mortality in C57BL/6 mice compared to DXZ, ferrostatin-1, and normal saline. SeMet can effectively reduce serum markers of cardiac injury in C57BL/6 mice and breast cancer patients. Depletion of the GPX4 gene in C57BL/6 mice resulted in an increase in polyunsaturated fatty acid (PUFA) levels and eliminated the protective effect of SeMet against DIC. Notably, SeMet exerted antitumor effects on breast cancer models with DOX while providing cardiac protection for the same animal without detectable toxicities. These findings suggest that pharmacological activation of GPX4 is a valuable and promising strategy for preventing the cardiotoxicity of doxorubicin.

摘要

由于多柔比星(DOX)的心脏毒性,其临床应用受到限制。过量的二价铁引起的脂质过氧化被认为是多柔比星诱导的心肌病(DIC)的关键分子机制。地拉佐辛(DXZ),一种铁螯合剂,是唯一被 FDA 批准用于减少 DIC 的药物,但它有许多副作用,不能在临床实践中用作预防药物。单核 RNA 测序(snRNA-seq)分析确定了心肌细胞和上皮细胞对 DOX 诱导的铁死亡敏感。谷胱甘肽过氧化物酶 4(GPX4)激活剂硒代蛋氨酸(SeMet)显著降低了体外多不饱和脂肪酸(PUFA)和氧化脂质水平。一致地,与 DXZ、ferrostatin-1 和生理盐水相比,SeMet 显著降低了 H9C2 细胞中的 DOX 诱导的脂质过氧化和 C57BL/6 小鼠的死亡率。与 DXZ、ferrostatin-1 和生理盐水相比,SeMet 可有效降低 C57BL/6 小鼠血清中心脏损伤标志物的水平和乳腺癌患者的水平。C57BL/6 小鼠中 GPX4 基因的耗竭导致多不饱和脂肪酸(PUFA)水平增加,并消除了 SeMet 对 DIC 的保护作用。值得注意的是,SeMet 对 DOX 治疗的乳腺癌模型发挥了抗肿瘤作用,同时为同一动物提供了心脏保护作用,而没有检测到毒性。这些发现表明,GPX4 的药理激活是预防多柔比星心脏毒性的一种有价值和有前途的策略。

https://cdn.ncbi.nlm.nih.gov/pmc/blobs/1f4b/10827549/b60e61b78189/gr1.jpg

文献AI研究员

20分钟写一篇综述,助力文献阅读效率提升50倍。

立即体验

用中文搜PubMed

大模型驱动的PubMed中文搜索引擎

马上搜索

文档翻译

学术文献翻译模型,支持多种主流文档格式。

立即体验