Suppr超能文献

碳青霉烯类耐药. 释放的美罗培南诱导的外膜囊泡的蛋白质组学分析。

Proteomic analysis of meropenem-induced outer membrane vesicles released by carbapenem-resistant .

机构信息

Anhui Key Laboratory of Infection and Immunity, Bengbu Medical College, Bengbu, China.

出版信息

Microbiol Spectr. 2024 Feb 6;12(2):e0291723. doi: 10.1128/spectrum.02917-23. Epub 2024 Jan 18.

Abstract

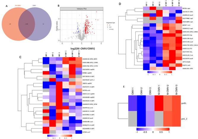
Carbapenem-resistant (CRKP) is an important multidrug resistance (MDR) pathogen that threatens human health and is the main source of hospital-acquired infection. Outer membrane vesicles (OMVs) are extracellular vesicles derived from Gram-negative bacteria and contain materials involved in bacterial survival and pathogenesis. They also contribute to cellular communication to nearby or distant recipient cells and influence their functions and phenotypes. In this study, we sought to understand the mechanism of bacterial response to meropenem pressure and explore the relationship between pathogenic proteins and the high pathogenicity of bacteria. We performed whole-genome PacBio sequencing on a clinical CRKP strain, and its OMVs were characterized using nanoparticle tracking analysis, transmission electron microscopy, and proteomic analysis. Thousands of vesicle proteins have been identified in mass spectrometry-based high-throughput proteomics analyses of OMVs. Protein functionality analysis showed that the OMVs were predominantly involved in metabolic, intracellular compartments, nucleic acid binding, survival, defense, and antibiotic resistance, such as Chromosome partition protein MukB, 3-methyl-2-oxobutanoate hydroxymethyltransferase, methionine-tRNA ligase, Heat shock protein 60 family chaperone GroEL, and Gamma-glutamyl phosphate reductase. Additionally, a protein-protein interaction network demonstrated that OMVs from meropenem-treated showed the highest connectivity in DNA polymerase I, phenylalanine-tRNA ligase beta subunit, DNA-directed RNA polymerase subunit beta, methionine-tRNA ligase, DNA-directed RNA polymerase subunit beta, and DNA-directed RNA polymerase subunit alpha. The OMVs proteome expression profile indicates increased secretion of stress proteins released from meropenem-treated , which provides clues for revealing the biogenesis and pathophysiological functions of Gram-negative bacteria OMVs. The significant differentially expressed proteins identified in this study are of great significance for exploring effective control strategies for CRKP infection.IMPORTANCEMeropenem is one of the main antibiotics used in the clinical treatment of carbapenem-resistant (CRKP). This study demonstrated that some important metabolic changes occurred in meropenem-induced CRKP-outer membrane vesicles (OMVs), The OMVs proteome expression profile indicates increased secretion of stress proteins released from meropenem-induced . Furthermore, this is the first study to discuss the protein-protein interaction network of the OMVs released by CRKP, especially under antibiotic stress.

摘要

耐碳青霉烯肠杆菌(CRKP)是一种重要的多药耐药(MDR)病原体,威胁着人类健康,是医院获得性感染的主要来源。外膜囊泡(OMVs)是源自革兰氏阴性菌的细胞外囊泡,其中包含与细菌存活和发病机制相关的物质。它们还促进了与附近或远处受体细胞的细胞间通讯,并影响其功能和表型。在这项研究中,我们试图了解细菌对美罗培南压力的反应机制,并探索致病蛋白与细菌高致病性之间的关系。我们对临床 CRKP 菌株进行了全基因组 PacBio 测序,并通过纳米颗粒跟踪分析、透射电子显微镜和蛋白质组学分析对其 OMVs 进行了表征。在基于质谱的 OMVs 高通量蛋白质组学分析中,已经鉴定出数千种囊泡蛋白。蛋白质功能分析表明,OMVs 主要参与代谢、细胞内区室、核酸结合、存活、防御和抗生素耐药性,如染色体分离蛋白 MukB、3-甲基-2-氧代丁酸羟甲基转移酶、甲硫氨酸-tRNA 连接酶、热休克蛋白 60 家族伴侣 GroEL 和谷氨酰磷酸还原酶。此外,蛋白质-蛋白质相互作用网络表明,美罗培南处理的 OMVs 中 DNA 聚合酶 I、苯丙氨酸-tRNA 连接酶β亚基、DNA 指导的 RNA 聚合酶亚基β、甲硫氨酸-tRNA 连接酶、DNA 指导的 RNA 聚合酶亚基β和 DNA 指导的 RNA 聚合酶亚基α的连接性最高。OMVs 蛋白质组表达谱表明,美罗培南诱导的 CRKP 中应激蛋白的分泌增加,这为揭示革兰氏阴性菌 OMVs 的生物发生和病理生理功能提供了线索。本研究中鉴定的显著差异表达蛋白对于探索 CRKP 感染的有效控制策略具有重要意义。

重要性

美罗培南是临床治疗耐碳青霉烯肠杆菌(CRKP)的主要抗生素之一。本研究表明,在美罗培南诱导的 CRKP-外膜囊泡(OMVs)中发生了一些重要的代谢变化,OMVs 蛋白质组表达谱表明,美罗培南诱导的 CRKP 中应激蛋白的分泌增加。此外,这是首次讨论 CRKP 释放的 OMVs 的蛋白质-蛋白质相互作用网络,特别是在抗生素应激下。

https://cdn.ncbi.nlm.nih.gov/pmc/blobs/4f0d/10846168/5ded03368216/spectrum.02917-23.f001.jpg

文献AI研究员

20分钟写一篇综述,助力文献阅读效率提升50倍。

立即体验

用中文搜PubMed

大模型驱动的PubMed中文搜索引擎

马上搜索

文档翻译

学术文献翻译模型,支持多种主流文档格式。

立即体验