Suppr超能文献

同种异体 CD19 特异性 CAR-NK 细胞治疗 CD19 B 细胞肿瘤的安全性、有效性和反应决定因素:一项 1/2 期试验。

Safety, efficacy and determinants of response of allogeneic CD19-specific CAR-NK cells in CD19 B cell tumors: a phase 1/2 trial.

机构信息

Department of Stem Cell Transplantation and Cellular Therapy, The University of Texas MD Anderson Cancer Center, Houston, TX, USA.

Department of Bioinformatics and Computational Biology, The University of Texas MD Anderson Cancer Center, Houston, TX, USA.

出版信息

Nat Med. 2024 Mar;30(3):772-784. doi: 10.1038/s41591-023-02785-8. Epub 2024 Jan 18.

Abstract

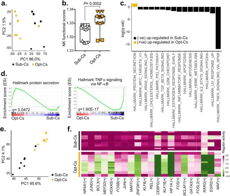
There is a pressing need for allogeneic chimeric antigen receptor (CAR)-immune cell therapies that are safe, effective and affordable. We conducted a phase 1/2 trial of cord blood-derived natural killer (NK) cells expressing anti-CD19 chimeric antigen receptor and interleukin-15 (CAR19/IL-15) in 37 patients with CD19 B cell malignancies. The primary objectives were safety and efficacy, defined as day 30 overall response (OR). Secondary objectives included day 100 response, progression-free survival, overall survival and CAR19/IL-15 NK cell persistence. No notable toxicities such as cytokine release syndrome, neurotoxicity or graft-versus-host disease were observed. The day 30 and day 100 OR rates were 48.6% for both. The 1-year overall survival and progression-free survival were 68% and 32%, respectively. Patients who achieved OR had higher levels and longer persistence of CAR-NK cells. Receiving CAR-NK cells from a cord blood unit (CBU) with nucleated red blood cells ≤ 8 × 10 and a collection-to-cryopreservation time ≤ 24 h was the most significant predictor for superior outcome. NK cells from these optimal CBUs were highly functional and enriched in effector-related genes. In contrast, NK cells from suboptimal CBUs had upregulation of inflammation, hypoxia and cellular stress programs. Finally, using multiple mouse models, we confirmed the superior antitumor activity of CAR/IL-15 NK cells from optimal CBUs in vivo. These findings uncover new features of CAR-NK cell biology and underscore the importance of donor selection for allogeneic cell therapies. ClinicalTrials.gov identifier: NCT03056339 .

摘要

目前迫切需要安全、有效且经济实惠的异体嵌合抗原受体 (CAR)-免疫细胞疗法。我们在 37 名 CD19 B 细胞恶性肿瘤患者中进行了一项脐带血来源的表达抗 CD19 嵌合抗原受体和白细胞介素-15 (CAR19/IL-15) 的自然杀伤 (NK) 细胞的 1/2 期试验。主要目标是安全性和疗效,定义为第 30 天的总体反应 (OR)。次要目标包括第 100 天的反应、无进展生存期、总生存期和 CAR19/IL-15 NK 细胞持久性。未观察到细胞因子释放综合征、神经毒性或移植物抗宿主病等明显毒性。第 30 天和第 100 天的 OR 率均为 48.6%。1 年总生存率和无进展生存率分别为 68%和 32%。达到 OR 的患者具有更高水平和更长时间的 CAR-NK 细胞持久性。从核红细胞 ≤ 8×10 和采集到冷冻保存时间 ≤ 24 h 的脐带血细胞单位 (CUB) 中获得的 CAR-NK 细胞是获得更好结果的最显著预测因素。这些最佳 CBU 中的 NK 细胞具有高度功能性,并且富含效应相关基因。相比之下,来自次优 CBU 的 NK 细胞上调了炎症、缺氧和细胞应激程序。最后,我们使用多种小鼠模型证实了来自最佳 CBU 的 CAR/IL-15 NK 细胞在体内的优越抗肿瘤活性。这些发现揭示了 CAR-NK 细胞生物学的新特征,并强调了同种异体细胞治疗中供体选择的重要性。临床试验.gov 标识符:NCT03056339。

https://cdn.ncbi.nlm.nih.gov/pmc/blobs/0a35/10957466/4d20f59bd8da/41591_2023_2785_Fig1_HTML.jpg

文献AI研究员

20分钟写一篇综述,助力文献阅读效率提升50倍。

立即体验

用中文搜PubMed

大模型驱动的PubMed中文搜索引擎

马上搜索

文档翻译

学术文献翻译模型,支持多种主流文档格式。

立即体验