Suppr超能文献

模拟神经元发育:探索急性淋巴细胞白血病中枢神经系统转移的潜在机制

Simulating neuronal development: exploring potential mechanisms for central nervous system metastasis in acute lymphoblastic leukemia.

作者信息

Li Ziping, Guo Zhi, Xiao Haitao, Chen Xuexing, Liu Wei, Zhou Hao

机构信息

Institute of Hematology, Union Hospital, Tongji Medical College, Huazhong University of Science and Technology, Wuhan, China.

Department of Hematology, Huazhong University of Science and Technology Union Shenzhen Hospital, Shenzhen, China.

出版信息

Front Oncol. 2024 Jan 4;13:1331802. doi: 10.3389/fonc.2023.1331802. eCollection 2023.

Abstract

BACKGROUND

Acute lymphoblastic leukemia (ALL) is prone to metastasize to the central nervous system (CNS), which is an important cause of poor treatment outcomes and unfavorable prognosis. However, the pathogenesis of CNS metastasis of ALL cells has not been fully illuminated. Recent reports have shed some light on the correlation between neural mechanisms and ALL CNS metastasis. These progressions prompt us to study the relationship between ALL central nervous system metastasis and neuronal development, exploring potential biomarkers and therapeutic targets of CNS metastasis.

MATERIALS AND METHODS

ALL central nervous system metastasis- and neuronal development-related differentially expressed genes (DEGs) were identified by analyzing gene expression datasets GSE60926 and GSE13715. Target prediction and network analysis methods were applied to assess protein-protein interaction networks. Gene Ontology (GO) terms and pathway enrichment for DEGs were assessed. Co-expressed differentially expressed genes (co-DEGs) coupled with corresponding predicted microRNAs (miRNAs) were studied as well. Reverse transcription-polymerase chain reaction (RT-PCR) and flow cytometry were employed for the validation of key co-DEGs in primary ALL cells. Furthermore, ALL cells were treated with a vascular endothelial growth factor (VEGF) inhibitor to block neuronal development and assess changes in the co-DEGs.

RESULTS

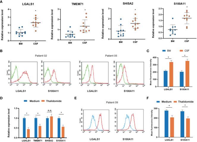
We identified 216, 208, and 204 DEGs in ALL CNS metastasis specimens and neuronal development samples (GSE60926 and GSE13715). CD2, CD3G, CD3D, and LCK may be implicated in ALL CNS metastasis. LAMB1, MATN3, IGFBP3, LGALS1, and NEUROD1 may be associated with neuronal development. Specifically, four co-DEGs (LGALS1, TMEM71, SHISA2, and S100A11) may link ALL central nervous system metastasis and neuronal development process. The miRNAs for each co-DEG could be potential biomarkers or therapeutic targets for ALL central nervous system metastasis, especially hsa-miR-22-3p, hsa-miR-548t-5p, and hsa-miR-6134. Additionally, four co-DEGs (LGALS1, TMEM71, SHISA2, and S100A11) were validated in CNS-infiltrated ALL cells. The VEGF inhibitor demonstrated a suppressive effect on mRNA and protein expression of key co-DEGs.

CONCLUSION

The bioinformatic survey and key gene validation suggest a possible correlation between ALL CNS metastasis and the neuronal development process. Simulating the neuronal development process might be a possible strategy for CNS metastasis in ALL. LGALS1, TMEM71, SHISA2, and S100A11 genes are promising and novel biomarkers and targets in ALL CNS metastasis.

摘要

背景

急性淋巴细胞白血病(ALL)易于转移至中枢神经系统(CNS),这是治疗效果不佳及预后不良的重要原因。然而,ALL细胞CNS转移的发病机制尚未完全阐明。近期报告对神经机制与ALL CNS转移之间的相关性有所揭示。这些进展促使我们研究ALL中枢神经系统转移与神经元发育之间的关系,探索CNS转移的潜在生物标志物和治疗靶点。

材料与方法

通过分析基因表达数据集GSE60926和GSE13715,鉴定出与ALL中枢神经系统转移及神经元发育相关的差异表达基因(DEG)。应用靶标预测和网络分析方法评估蛋白质 - 蛋白质相互作用网络。对DEG进行基因本体(GO)术语和通路富集评估。还研究了共表达差异表达基因(co - DEG)及其相应预测的微小RNA(miRNA)。采用逆转录 - 聚合酶链反应(RT - PCR)和流式细胞术验证原发性ALL细胞中关键的co - DEG。此外,用血管内皮生长因子(VEGF)抑制剂处理ALL细胞以阻断神经元发育并评估co - DEG的变化。

结果

我们在ALL CNS转移标本和神经元发育样本(GSE60926和GSE13715)中鉴定出216、208和204个DEG。CD2、CD3G、CD3D和LCK可能与ALL CNS转移有关。LAMB1、MATN3、IGFBP3、LGALS1和NEUROD1可能与神经元发育相关。具体而言,四个co - DEG(LGALS1、TMEM71、SHISA2和S100A11)可能将ALL中枢神经系统转移与神经元发育过程联系起来。每个co - DEG的miRNA可能是ALL中枢神经系统转移的潜在生物标志物或治疗靶点,尤其是hsa - miR - 22 - 3p、hsa - miR - 548t - 5p和hsa - miR - 6134。此外,在CNS浸润的ALL细胞中验证了四个co - DEG(LGALS1、TMEM71、SHISA2和S100A11)。VEGF抑制剂对关键co - DEG的mRNA和蛋白质表达具有抑制作用。

结论

生物信息学研究和关键基因验证表明ALL CNS转移与神经元发育过程之间可能存在相关性。模拟神经元发育过程可能是ALL中CNS转移的一种潜在策略。LGALS1、TMEM71、SHISA2和S100A11基因是ALL CNS转移中有前景的新型生物标志物和靶点。

https://cdn.ncbi.nlm.nih.gov/pmc/blobs/b279/10794646/8483155be9f1/fonc-13-1331802-g001.jpg

文献AI研究员

20分钟写一篇综述,助力文献阅读效率提升50倍。

立即体验

用中文搜PubMed

大模型驱动的PubMed中文搜索引擎

马上搜索

文档翻译

学术文献翻译模型,支持多种主流文档格式。

立即体验