Suppr超能文献

小型非编码 RNA 和精子核碱性蛋白反映了环境对生殖细胞的影响。

Small noncoding RNAs and sperm nuclear basic proteins reflect the environmental impact on germ cells.

机构信息

Department of Clinical and Biological Sciences, University of Turin, Regione Gonzole 10, 10043, Orbassano, Turin, Italy.

Department of Computer Science, University of Turin, Corso Svizzera, 185, 10149, Turin, Italy.

出版信息

Mol Med. 2024 Jan 20;30(1):12. doi: 10.1186/s10020-023-00776-6.

Abstract

BACKGROUND

Molecular techniques can complement conventional spermiogram analyses to provide new information on the fertilizing potential of spermatozoa and to identify early alterations due to environmental pollution.

METHODS

Here, we present a multilevel molecular profiling by small RNA sequencing and sperm nuclear basic protein analysis of male germ cells from 33 healthy young subjects residing in low and high-polluted areas.

RESULTS

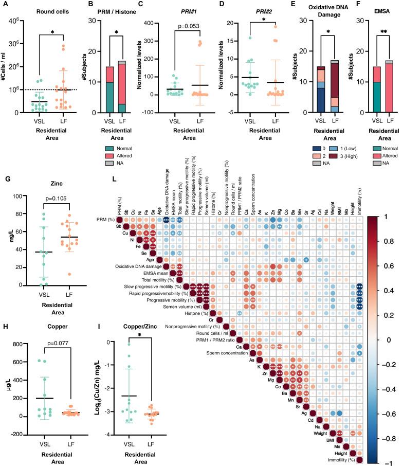
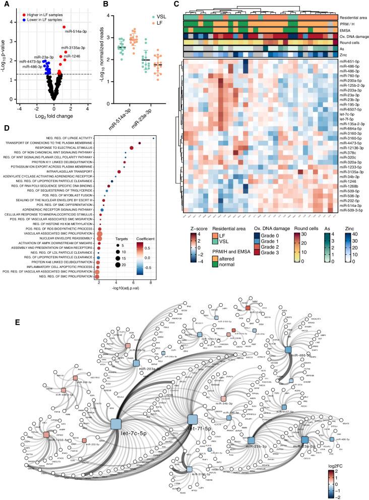
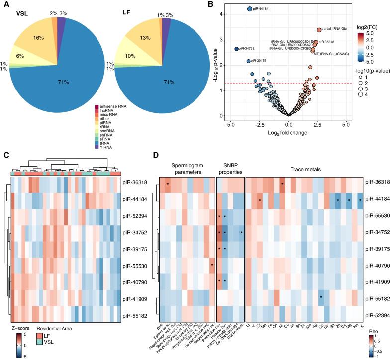
Although sperm motility and sperm concentration were comparable between samples from the two sites, those from the high-pollution area had a higher concentration of immature/immune cells, a lower protamine/histone ratio, a reduced ability of sperm nuclear basic proteins to protect DNA from oxidative damage, and an altered copper/zinc ratio in sperm. Sperm levels of 32 microRNAs involved in intraflagellar transport, oxidative stress response, and spermatogenesis were different between the two areas. In parallel, a decrease of Piwi-interacting RNA levels was observed in samples from the high-polluted area.

CONCLUSIONS

This comprehensive analysis provides new insights into pollution-driven epigenetic alterations in sperm not detectable by spermiogram.

摘要

背景

分子技术可以补充常规精子分析,提供有关精子受精能力的新信息,并识别由于环境污染导致的早期变化。

方法

在这里,我们通过小 RNA 测序和精子核碱性蛋白分析,对来自居住在低污染和高污染地区的 33 名健康年轻男性的生殖细胞进行了多层次的分子分析。

结果

尽管来自两个地区的样本的精子活力和精子浓度相当,但来自高污染地区的样本中不成熟/免疫细胞的浓度更高,鱼精蛋白/组蛋白的比例更低,精子核碱性蛋白保护 DNA免受氧化损伤的能力降低,以及精子中的铜/锌比例发生了改变。参与鞭毛内运输、氧化应激反应和精子发生的 32 种 microRNA 在两个地区的水平不同。同时,在高污染地区的样本中观察到 Piwi 相互作用 RNA 水平下降。

结论

这项全面的分析提供了新的见解,即污染驱动的精子表观遗传改变,这是常规精子分析无法检测到的。

https://cdn.ncbi.nlm.nih.gov/pmc/blobs/c5a2/10799426/de306b3bd943/10020_2023_776_Fig1_HTML.jpg

文献AI研究员

20分钟写一篇综述,助力文献阅读效率提升50倍。

立即体验

用中文搜PubMed

大模型驱动的PubMed中文搜索引擎

马上搜索

文档翻译

学术文献翻译模型,支持多种主流文档格式。

立即体验