Suppr超能文献

整合基因组和转录组分析揭示了 HPV 独立型宫颈癌中 PI3K 信号通路的激活。

Integrated genomic and transcriptomic analysis reveals the activation of PI3K signaling pathway in HPV-independent cervical cancers.

机构信息

Department of Gynecological Oncology, Fudan University Shanghai Cancer Center, Fudan University, Shanghai, 200032, China.

Department of Oncology, Shanghai Medical College, Fudan University, Shanghai, 200032, China.

出版信息

Br J Cancer. 2024 Apr;130(6):987-1000. doi: 10.1038/s41416-023-02555-w. Epub 2024 Jan 22.

Abstract

BACKGROUND

HPV-independent cervical cancers (HPV-ind CCs) are uncommon with worse prognosis and poorly understood. This study investigated the molecular characteristics of HPV-ind CCs, aiming to explore new strategies for HPV-ind CCs.

METHODS

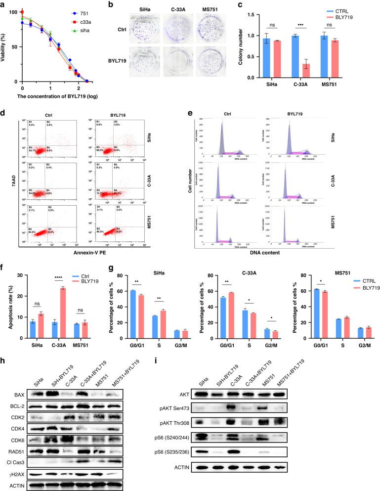
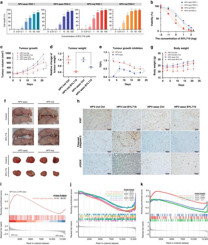
HPV status of 1010 cervical cancer patients were detected by RT-PCR, PCR and RNA-sequencing (RNA-seq). Whole exome sequencing (WES) and RNA-seq were performed in identified HPV-ind CCs. The efficacy of PI3Kα inhibitor BYL719 in HPV-ind CCs was evaluated in cell lines, patient-derived organoids (PDOs) and patient-derived xenografts (PDXs).

RESULTS

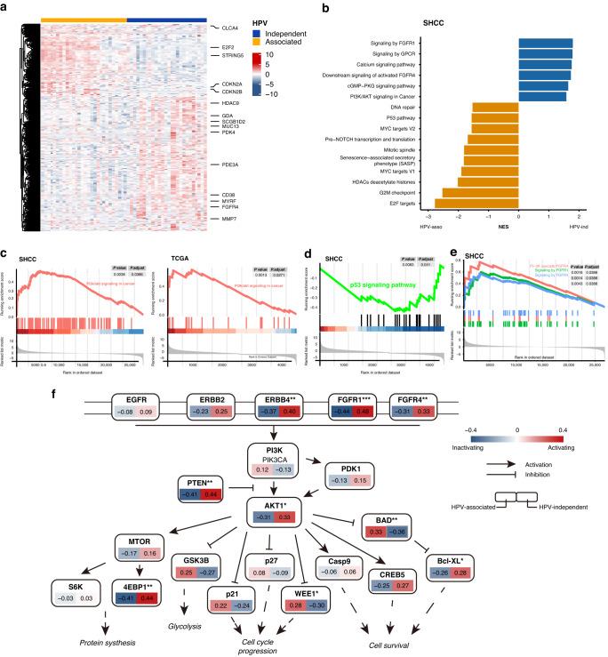
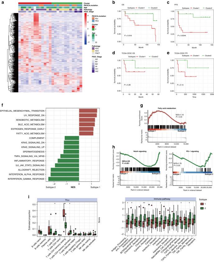
Twenty-five CCs were identified as HPV-ind, which were more common seen in older, adenocarcinoma patients and exhibited poorer prognosis as well as higher tumor mutation burden compared to HPV-associated CCs. HPV-ind CCs were featured with highly activated PI3K/AKT signaling pathway, particularly, PIK3CA being the most predominant genomic alteration (36%). BYL719 demonstrated superior tumor suppression in vitro and in vivo. Furthermore, HPV-ind CCs were classified into two subtypes according to distinct prognosis by gene expression profiles, the metabolism subtype and immune subtype.

CONCLUSIONS

This study reveals the prevalence, clinicopathology, and molecular features of HPV-ind CCs and emphasizes the importance of PIK3CA mutations and PI3K pathway activation in tumorigenesis, which suggests the potential significance of PI3Kα inhibitors in HPV-ind CC patients.

摘要

背景

人乳头瘤病毒(HPV)无关型宫颈癌(HPV-ind CCs)少见,预后较差,发病机制尚不清楚。本研究旨在探讨 HPV-ind CCs 的分子特征,以期为其治疗提供新策略。

方法

采用 RT-PCR、PCR 和 RNA 测序(RNA-seq)检测 1010 例宫颈癌患者的 HPV 状态。对确定的 HPV-ind CCs 进行全外显子组测序(WES)和 RNA-seq。在细胞系、患者来源的类器官(PDOs)和患者来源的异种移植瘤(PDXs)中评估 PI3Kα 抑制剂 BYL719 对 HPV-ind CCs 的疗效。

结果

25 例 CC 被确定为 HPV-ind,其多见于老年、腺癌患者,与 HPV 相关的 CCs 相比,其预后较差,肿瘤突变负荷较高。HPV-ind CCs 具有高度激活的 PI3K/AKT 信号通路,特别是 PIK3CA 是最主要的基因组改变(36%)。BYL719 在体外和体内均表现出优异的肿瘤抑制作用。此外,根据基因表达谱,HPV-ind CCs 可分为两种不同预后的亚型,即代谢亚型和免疫亚型。

结论

本研究揭示了 HPV-ind CCs 的流行率、临床病理特征和分子特征,并强调了 PIK3CA 突变和 PI3K 通路激活在肿瘤发生中的重要性,提示 PI3Kα 抑制剂在 HPV-ind CC 患者中的潜在意义。

https://cdn.ncbi.nlm.nih.gov/pmc/blobs/4ff3/10951256/93e37c59a494/41416_2023_2555_Fig1_HTML.jpg

文献AI研究员

20分钟写一篇综述,助力文献阅读效率提升50倍。

立即体验

用中文搜PubMed

大模型驱动的PubMed中文搜索引擎

马上搜索

文档翻译

学术文献翻译模型,支持多种主流文档格式。

立即体验