Suppr超能文献

铁死亡相关基因在心肌梗死患者中的表达水平及临床意义。

Expression levels and clinical significance of ferroptosis-related genes in patients with myocardial infarction.

机构信息

Second Hospital of Shanxi Medical University, Shanxi Medical University, Taiyuan, 030000, China.

出版信息

Sci Rep. 2024 Jan 22;14(1):1870. doi: 10.1038/s41598-023-49336-2.

Abstract

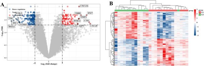
Myocardial infarction (MI) is the most serious type of cardiovascular disease and the leading cause of cardiac death.Ferroptosis is one of the newly discovered programmed cell death modes in MI, but its mechanism of action in MI has not been clarified.In this study, we analyzed the expression changes of ferroptosis-related genes in MI and explored the potential mechanisms of ferroptosis-related functions in myocardial infarction. Public data sets GSE19339, GSE97320 and GSE141512 were retrieved from the Gene Expression Omnibus (GEO) Datasets public database. After data preprocessing, differentially expressed genes were screened, and differentially expressed ferroptosis-related genes associated with myocardial infarction were obtained. The biological function and signaling pathway enrichment analysis were performed to establish the PPI interaction network specific to heart tissue, and the differential diagnosis significance of differentially expressed ferroptosis-related genes associated with myocardial infarction was analyzed by ROC curve and decision tree model.A total of 317 genes showed significant changes in expression levels in patients with myocardial infarction, including 205 down-regulated genes and 112 up-regulated genes.Gene Ontology (GO) enrichment analysis and functional classification of Kyoto Encyclopedia of Genes and Genomes (KEGG) signaling pathways showed that these genes were mainly involved in signaling pathways or biological functions related to inflammation and apoptosis.Five differentially expressed ferroptosis-related genes (SLC2A3, EPAS1, HMOX1, ATM, FANCD2) were obtained, all of which played key biological functions in cardiac tissue function. SLC2A3, EPAS1, HMOX1, ATM and FANCD2 genes all had good diagnostic value for myocardial infarction (P < 0.05). The increase of SLC2A3, EPAS1 and HMOX1 are risk factors for myocardial infarction, while ATM and FANCD2 are protective factors.Decision tree analysis showed that SLC2A3, HMOX1, ATM, FANCD2 gene had higher net yield in diagnosing myocardial infarction. In summary, the mechanism of ferroptosis is involved in the occurrence and progression of myocardial infarction. In this study, five differentially expressed ferroptosis-related genes associated with myocardial infarction were retrieved, which may be good biomarkers of ferroptosis after MI.These findings also suggest that the differential expression of ferroptosis-related genes associated with myocardial infarction has significant diagnostic significance for myocardial infarction.

摘要

心肌梗死(MI)是最严重的心血管疾病类型,也是心脏死亡的主要原因。铁死亡是 MI 中新发现的程序性细胞死亡模式之一,但它在 MI 中的作用机制尚不清楚。在这项研究中,我们分析了 MI 中与铁死亡相关基因的表达变化,并探讨了铁死亡相关功能在心肌梗死中的潜在机制。从基因表达综合(GEO)数据集公共数据库中检索了 GSE19339、GSE97320 和 GSE141512 公共数据集。经过数据预处理,筛选差异表达基因,获得与心肌梗死相关的差异表达铁死亡相关基因。进行生物功能和信号通路富集分析,建立心脏组织特异性 PPI 相互作用网络,并通过 ROC 曲线和决策树模型分析与心肌梗死相关的差异表达铁死亡相关基因的差异诊断意义。共筛选出 317 个与心肌梗死患者表达水平显著变化相关的基因,其中 205 个下调基因和 112 个上调基因。基因本体论(GO)富集分析和京都基因与基因组百科全书(KEGG)信号通路的功能分类表明,这些基因主要涉及炎症和细胞凋亡相关的信号通路或生物学功能。获得了 5 个差异表达的铁死亡相关基因(SLC2A3、EPAS1、HMOX1、ATM、FANCD2),它们在心脏组织功能中均发挥关键生物学功能。SLC2A3、EPAS1、HMOX1、ATM 和 FANCD2 基因对心肌梗死均具有良好的诊断价值(P<0.05)。SLC2A3、EPAS1 和 HMOX1 的增加是心肌梗死的危险因素,而 ATM 和 FANCD2 是保护因素。决策树分析表明,SLC2A3、HMOX1、ATM、FANCD2 基因在诊断心肌梗死方面具有更高的净收益。综上所述,铁死亡机制参与了心肌梗死的发生和发展。本研究中,筛选出与心肌梗死相关的 5 个差异表达铁死亡相关基因,可能是 MI 后铁死亡的良好生物标志物。这些发现还表明,与心肌梗死相关的差异表达铁死亡相关基因对心肌梗死具有显著的诊断意义。

https://cdn.ncbi.nlm.nih.gov/pmc/blobs/c77f/10803342/36139688a459/41598_2023_49336_Fig1_HTML.jpg

文献AI研究员

20分钟写一篇综述,助力文献阅读效率提升50倍。

立即体验

用中文搜PubMed

大模型驱动的PubMed中文搜索引擎

马上搜索

文档翻译

学术文献翻译模型,支持多种主流文档格式。

立即体验