Suppr超能文献

特发性肺纤维化中与铁死亡相关生物标志物的鉴定与验证

Identification and validation of biomarkers related to ferroptosis in idiopathic pulmonary fibrosis.

作者信息

Yue Ming, Luan Rumei, Ding Dongyan, Wang Yuhong, Xue Qianfei, Yang Junling

机构信息

Department of Respiratory Medicine, The Second Hospital of Jilin University, Changchun, China.

Department of Respiratory Medicine, Shandong First Medical University Affiliated Provincial Hospital, Jinan, China.

出版信息

Sci Rep. 2025 Mar 13;15(1):8622. doi: 10.1038/s41598-025-93217-9.

Abstract

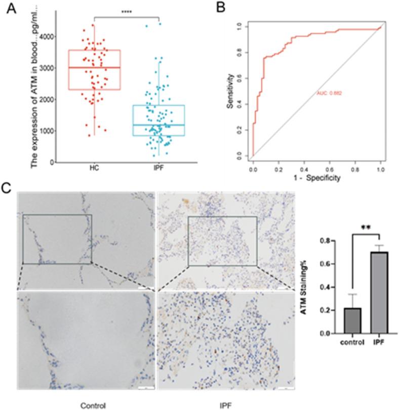
Idiopathic pulmonary fibrosis (IPF) is a kind of interstitial lung disease (ILD). It has a high incidence rate and mortality. Its pathogenesis remains unclear. So far, no effective methods have been found for the early diagnosis of IPF. Ferroptosis has been reported to be critical in the initiation and progression of IPF. Therefore, our aim was to identify the hub gene related to ferroptosis co-expressed in the peripheral blood and pulmonary tissue of patients with IPF. Sequencing data were obtained from the Gene Expression Omnibus database. A comprehensive analysis was conducted on the differentially expressed genes (DEGs) to extract ferroptosis-related differentially expressed genes (FRDEGs). The results showed that ferroptosis-related signal paths were highly enriched in IPF, and 10 FRDEGs were identified.The hub gene was predicted through protein-protein interactions (PPI) and Cytoscape. The diagnostic utility of the hub gene was proven by enzyme-linked immunosorbent assay (ELISA) in serum and by immunohistochemistry (IHC) in pulmonary tissues. The results of ELISA indicated that the levels of ATM in the serum of patients with IPF were significantly lower than the normal levels. In contrast, the results of IHC showed that the expression of ATM in the pulmonary tissues of IPF patients exhibited a notably elevated trend. The immune status was assessed by the CIBERSORT method and so was the relevance between ATM and immune cells. These findings unveiled significant differences in various immune cell types in peripheral blood and pulmonary tissue between the IPF group and the control group. Furthermore, ATM was associated with various immune cells. This study suggests that as a ferroptosis-related gene, ATM assumes a pivotal role in the diagnosis and treatment of IPF. This discovery presents a novel approach for the clinical diagnosis and therapy of IPF.

摘要

特发性肺纤维化(IPF)是一种间质性肺疾病(ILD)。其发病率和死亡率都很高。其发病机制尚不清楚。到目前为止,尚未发现早期诊断IPF的有效方法。据报道,铁死亡在IPF的发生和发展中起关键作用。因此,我们的目的是确定在IPF患者外周血和肺组织中共表达的与铁死亡相关的枢纽基因。测序数据来自基因表达综合数据库。对差异表达基因(DEGs)进行综合分析,以提取与铁死亡相关的差异表达基因(FRDEGs)。结果表明,与铁死亡相关的信号通路在IPF中高度富集,共鉴定出10个FRDEGs。通过蛋白质-蛋白质相互作用(PPI)和Cytoscape预测枢纽基因。通过血清酶联免疫吸附测定(ELISA)和肺组织免疫组织化学(IHC)验证了枢纽基因的诊断效用。ELISA结果表明,IPF患者血清中ATM水平显著低于正常水平。相反,IHC结果显示,IPF患者肺组织中ATM的表达呈明显升高趋势。采用CIBERSORT方法评估免疫状态,并分析ATM与免疫细胞之间的相关性。这些发现揭示了IPF组和对照组外周血和肺组织中各种免疫细胞类型存在显著差异。此外,ATM与多种免疫细胞相关。本研究表明,作为一个与铁死亡相关的基因,ATM在IPF的诊断和治疗中起着关键作用。这一发现为IPF的临床诊断和治疗提供了一种新方法。

https://cdn.ncbi.nlm.nih.gov/pmc/blobs/361e/11904244/71d944eec6b0/41598_2025_93217_Fig1_HTML.jpg

文献AI研究员

20分钟写一篇综述,助力文献阅读效率提升50倍。

立即体验

用中文搜PubMed

大模型驱动的PubMed中文搜索引擎

马上搜索

文档翻译

学术文献翻译模型,支持多种主流文档格式。

立即体验