Suppr超能文献

分析特发性肺纤维化中与坏死性凋亡相关的预后基因和免疫浸润。

Analysis of necroptosis-related prognostic genes and immune infiltration in idiopathic pulmonary fibrosis.

机构信息

Department of Thoracic Surgery, The Second Xiangya Hospital of Central South University, Changsha, China.

出版信息

Front Immunol. 2023 Mar 27;14:1119139. doi: 10.3389/fimmu.2023.1119139. eCollection 2023.

Abstract

BACKGROUND

IPF is an undetermined, progressive lung disease. Necroptosis is a type of programmed apoptosis, which involved in the pathogenesis of lung diseases like COPD and ARDS. However, necroptosis in IPF have not been adequately studied. This study aimed to investigate the necroptosis in IPF and the relationship between necroptosis and immune infiltration, to construct a prognostic prediction model of IPF based on necroptosis-related genes.

METHODS

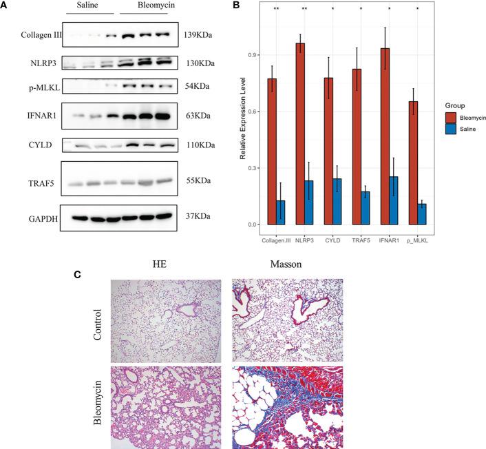
GSE110147 was downloaded from the GEO database and utilized to analyze the expression of necroptosis-related differentially expressed genes (NRDEGs). Then NRDEGs were used to construct protein-protein interaction (PPI) networks in the STRING database, and Cytoscape software was used to identify and visualize hub genes. Necroptosis-related prognosticgenes were explored in GSE70866, and a prognostic prediction model was constructed. The ImmuCellAI algorithm was utilized to analyze the landscape of immune infiltration in GSE110147. The single-cell RNA sequencing dataset GSE122960 was used to explore the association between necroptosis and type II alveolar epithelial cells (AT II) in IPF. The GSE213001 and GSE93606 were used for external validation. The expression of prognostic genes was quantified using RT-qPCRin the IPF A549 cell model, and was further verified by western blotting in the bleomycin-induced pulmonary fibrosis mouse model.

RESULTS

It was observed that necroptosis-related signaling pathways were abundantly enriched in IPF. 29 NRDEGs were screened, of which 12 showed consistent expression trends in GSE213001. Spearman correlation analysis showed that the expression of NRDEGs was positively correlated with the infiltration of proinflammatory immune cells, and negatively correlated with the infiltration of anti-inflammatory immune cells. NRDEGs, including MLKL, were highly expressed in AT II of fibrotic lung tissue. A necroptosis-related prediction model was constructed based on 4 NRDEGsby the cox stepwise regression. In the validation dataset GSE93606, the prognostic prediction model showed good applicability. The verification results of RT-qPCR and western blotting showed the reliability of most of the conclusions.

CONCLUSIONS

This study revealed that necroptosis existed in IPF and might occur in AT II. Necroptosis was associated with immune infiltration, suggesting that necroptosis of AT II might involve in IPF by activating immune infiltration and immune response.

摘要

背景

特发性肺纤维化(IPF)是一种原因不明的、进行性的肺部疾病。细胞程序性坏死(Necroptosis)是一种程序性细胞凋亡,它与 COPD 和 ARDS 等肺部疾病的发病机制有关。然而,IPF 中的细胞程序性坏死尚未得到充分研究。本研究旨在探讨 IPF 中的细胞程序性坏死以及细胞程序性坏死与免疫浸润之间的关系,基于细胞程序性坏死相关基因构建 IPF 的预后预测模型。

方法

从 GEO 数据库中下载 GSE110147 数据集,用于分析细胞程序性坏死相关差异表达基因(NRDEGs)的表达。然后,将 NRDEGs 用于 STRING 数据库中的蛋白质-蛋白质相互作用(PPI)网络构建,并用 Cytoscape 软件识别和可视化枢纽基因。在 GSE70866 中探索细胞程序性坏死相关的预后基因,并构建预后预测模型。利用 ImmuCellAI 算法分析 GSE110147 中的免疫浸润景观。利用单细胞 RNA 测序数据集 GSE122960 探讨 IPF 中细胞程序性坏死与 II 型肺泡上皮细胞(AT II)的关系。利用 GSE213001 和 GSE93606 进行外部验证。采用 RT-qPCR 检测 IPF A549 细胞模型中预后基因的表达,并在博来霉素诱导的肺纤维化小鼠模型中通过 Western blot 进一步验证。

结果

研究发现细胞程序性坏死相关信号通路在 IPF 中大量富集。筛选出 29 个 NRDEGs,其中 12 个在 GSE213001 中的表达趋势一致。Spearman 相关性分析表明,NRDEGs 的表达与促炎免疫细胞的浸润呈正相关,与抗炎免疫细胞的浸润呈负相关。NRDEGs,包括 MLKL,在纤维化肺组织的 AT II 中高表达。通过 cox 逐步回归构建了基于 4 个 NRDEGs 的细胞程序性坏死相关预测模型。在验证数据集 GSE93606 中,该预后预测模型具有良好的适用性。RT-qPCR 和 Western blot 的验证结果表明,大多数结论是可靠的。

结论

本研究表明细胞程序性坏死存在于 IPF 中,可能发生在 AT II 中。细胞程序性坏死与免疫浸润有关,提示 AT II 的细胞程序性坏死可能通过激活免疫浸润和免疫反应参与 IPF 的发生。

https://cdn.ncbi.nlm.nih.gov/pmc/blobs/9857/10083386/c3085154dfb4/fimmu-14-1119139-g001.jpg

文献AI研究员

20分钟写一篇综述,助力文献阅读效率提升50倍。

立即体验

用中文搜PubMed

大模型驱动的PubMed中文搜索引擎

马上搜索

文档翻译

学术文献翻译模型,支持多种主流文档格式。

立即体验