Suppr超能文献

基于线粒体相关基因的特发性肺纤维化预后模型的建立与验证

Establishment and validation of a prognostic model for idiopathic pulmonary fibrosis based on mitochondrial-related genes.

作者信息

Wang Xuewen, Yang Luqin, Wang Yuxuan, Dou Xinran, Li Yonghao, Wang Ke, Zhang Huilan

机构信息

Department of Respiratory and Critical Care Medicine, NHC Key Laboratory of Pulmonary Diseases, Key Cite of National Clinical Research Center for Respiratory Disease, Wuhan Clinical Medical Research Center for Chronic Airway Diseases, Tongji Hospital, Tongji Medical College, Huazhong University of Sciences and Technology, Wuhan, China.

Wuhan National Laboratory for Optoelectronics (WNLO) and National Engineering Research Center for Next Generation Internet Access System, School of Optical and Electronic Information, Huazhong University of Science and Technology, Wuhan, China.

出版信息

J Thorac Dis. 2024 Nov 30;16(11):7427-7445. doi: 10.21037/jtd-24-760. Epub 2024 Nov 14.

Abstract

BACKGROUND

The prognosis for patients diagnosed with idiopathic pulmonary fibrosis (IPF) is exceedingly grim, and there are currently no pharmacological interventions available that effectively reduce mortality rates. Emerging evidence underscores the intimate connection between mitochondrial dysfunction and the onset and advancement of IPF. However, there remains a scarcity of prognostic models for assessing the risk associated with mitochondrial-related genes in IPF. This study aims to develop a comprehensive prognostic model for IPF that incorporates mitochondrial-related genes to enhance risk assessment and guide clinical decision-making.

METHODS

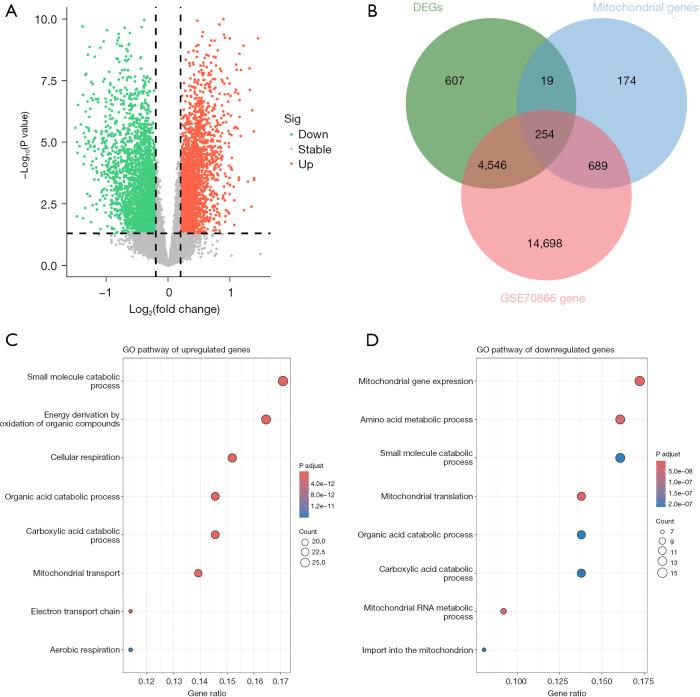
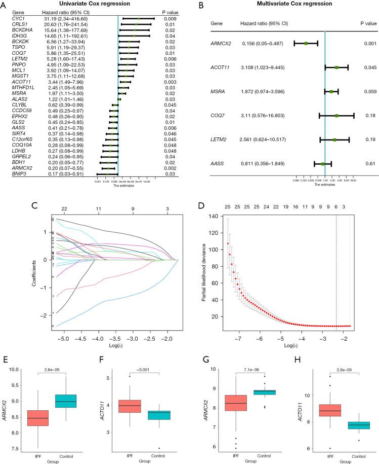
Two IPF-related microarray expression profiling datasets (GSE28042 and GSE70866) accompanied with survival data were acquired from the Gene Expression Omnibus (GEO) database. The "limma" R package was used to identify differentially expressed mitochondrial-related genes between normal samples and IPF samples. The prognostic model was constructed using univariate Cox regression, the least absolute shrinkage and selection operator (LASSO) Cox regression analyses, and multivariate Cox regression analysis. Multivariate independent prognostic analysis was conducted to ascertain whether the risk score could serve as an independent prognostic factor for predicting clinicopathological outcomes. A nomogram was employed to forecast the survival probability of IPF patients, providing valuable support for clinical decision-making processes. The CIBERSORT algorithm was utilized to examine discrepancies in immune cell infiltration within the model. The expression of genes screened from the prognostic model was validated in external data sets and western blot assays.

RESULTS

We developed a prognostic model for mitochondrial-related risks, incorporating and , and subsequently validated its predictive efficacy in the validation set. The IPF samples were stratified into high-risk and low-risk groups based on the median of the risk score. According to Kaplan-Meier curve analysis, the high-risk group exhibited inferior outcomes compared to the low-risk group. The time-dependent receiver operating characteristic (ROC) analysis demonstrated the accurate prognostic capability of the risk model for IPF. A nomogram, accompanied by calibration curves, was presented to predict 1-, 2-, and 3-year survival in IPF patients. The risk model we employed not only unveiled significant disparities in functional enrichment between the high-risk and low-risk groups, but also demonstrated a robust correlation with the infiltration of specific immune cells.

CONCLUSIONS

In this study, the mitochondrial-related prognostic model incorporating and demonstrates potential clinical utility for informing decision-making in IPF patients and offers valuable insights for future therapeutic interventions.

摘要

背景

特发性肺纤维化(IPF)患者的预后极其严峻,目前尚无有效的药物干预措施能有效降低死亡率。新出现的证据强调了线粒体功能障碍与IPF的发病和进展之间的密切联系。然而,评估IPF中线粒体相关基因风险的预后模型仍然匮乏。本研究旨在开发一种综合的IPF预后模型,纳入线粒体相关基因,以加强风险评估并指导临床决策。

方法

从基因表达综合数据库(GEO)获取两个与IPF相关的微阵列表达谱数据集(GSE28042和GSE70866)及生存数据。使用“limma”R包来识别正常样本和IPF样本之间差异表达的线粒体相关基因。通过单变量Cox回归、最小绝对收缩和选择算子(LASSO)Cox回归分析以及多变量Cox回归分析构建预后模型。进行多变量独立预后分析,以确定风险评分是否可作为预测临床病理结果的独立预后因素。采用列线图预测IPF患者的生存概率,为临床决策过程提供有价值的支持。利用CIBERSORT算法检查模型内免疫细胞浸润的差异。在外部数据集和蛋白质免疫印迹分析中验证从预后模型筛选出的基因的表达。

结果

我们开发了一个包含[具体基因1]和[具体基因2]的线粒体相关风险预后模型,并随后在验证集中验证了其预测效力。根据风险评分的中位数将IPF样本分为高风险组和低风险组。根据Kaplan-Meier曲线分析,高风险组的结果比低风险组差。时间依赖性受试者工作特征(ROC)分析表明该风险模型对IPF具有准确的预后能力。呈现了一个伴有校准曲线的列线图,以预测IPF患者1年、2年和3年的生存率。我们采用的风险模型不仅揭示了高风险组和低风险组之间功能富集的显著差异,还显示出与特定免疫细胞浸润的强相关性。

结论

在本研究中,包含[具体基因1]和[具体基因2]的线粒体相关预后模型在指导IPF患者决策方面显示出潜在的临床实用性,并为未来的治疗干预提供了有价值的见解。

https://cdn.ncbi.nlm.nih.gov/pmc/blobs/67df/11635208/b3715219eb0d/jtd-16-11-7427-f1.jpg

文献AI研究员

20分钟写一篇综述,助力文献阅读效率提升50倍。

立即体验

用中文搜PubMed

大模型驱动的PubMed中文搜索引擎

马上搜索

文档翻译

学术文献翻译模型,支持多种主流文档格式。

立即体验