Suppr超能文献

评估 2 型糖尿病多基因风险评分在独立欧洲人群中的疗效。

Evaluating the Efficacy of Type 2 Diabetes Polygenic Risk Scores in an Independent European Population.

机构信息

Latvian Biomedical Research and Study Centre, LV-1067 Riga, Latvia.

出版信息

Int J Mol Sci. 2024 Jan 17;25(2):1151. doi: 10.3390/ijms25021151.

Abstract

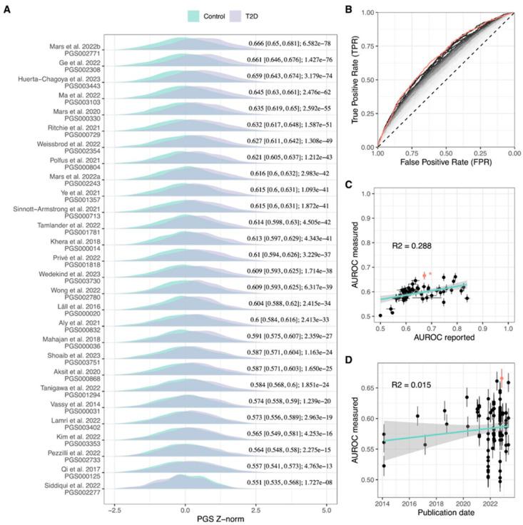
Numerous type 2 diabetes (T2D) polygenic risk scores (PGSs) have been developed to predict individuals' predisposition to the disease. An independent assessment and verification of the best-performing PGS are warranted to allow for a rapid application of developed models. To date, only 3% of T2D PGSs have been evaluated. In this study, we assessed all (n = 102) presently published T2D PGSs in an independent cohort of 3718 individuals, which has not been included in the construction or fine-tuning of any T2D PGS so far. We further chose the best-performing PGS, assessed its performance across major population principal component analysis (PCA) clusters, and compared it with newly developed population-specific T2D PGS. Our findings revealed that 88% of the published PGSs were significantly associated with T2D; however, their performance was lower than what had been previously reported. We found a positive association of PGS improvement over the years (-value = 8.01 × 10 with PGS002771 currently showing the best discriminatory power (area under the receiver operating characteristic (AUROC) = 0.669) and PGS003443 exhibiting the strongest association PGS003443 (odds ratio (OR) = 1.899). Further investigation revealed no difference in PGS performance across major population PCA clusters and when compared with newly developed population-specific PGS. Our findings revealed a positive trend in T2D PGS performance, consistently identifying high-T2D-risk individuals in an independent European population.

摘要

已经开发出许多 2 型糖尿病(T2D)多基因风险评分(PGS)来预测个体患病的倾向。需要对表现最佳的 PGS 进行独立评估和验证,以便快速应用已开发的模型。迄今为止,只有 3%的 T2D PGS 得到了评估。在这项研究中,我们在一个独立的 3718 人的队列中评估了所有(n=102)目前已发表的 T2D PGS,该队列迄今为止尚未包含在任何 T2D PGS 的构建或微调中。我们进一步选择了表现最佳的 PGS,评估了其在主要人群主成分分析(PCA)聚类中的表现,并将其与新开发的人群特异性 T2D PGS 进行了比较。我们的研究结果表明,88%的已发表 PGS 与 T2D 显著相关;然而,它们的性能低于之前的报道。我们发现 PGS 随着时间的推移呈正相关(-值=8.01×10,目前 PGS002771 显示出最佳的判别能力(接受者操作特征曲线下面积(AUROC)=0.669),PGS003443 显示出最强的关联 PGS003443(比值比(OR)=1.899)。进一步的研究表明,在主要的人群 PCA 聚类中,PGS 的性能没有差异,并且与新开发的人群特异性 PGS 相比也没有差异。我们的研究结果显示,T2D PGS 的性能呈正趋势,在一个独立的欧洲人群中始终能识别出高 T2D 风险个体。

https://cdn.ncbi.nlm.nih.gov/pmc/blobs/222b/10817091/586b0193254d/ijms-25-01151-g001.jpg

文献AI研究员

20分钟写一篇综述,助力文献阅读效率提升50倍。

立即体验

用中文搜PubMed

大模型驱动的PubMed中文搜索引擎

马上搜索

文档翻译

学术文献翻译模型,支持多种主流文档格式。

立即体验