Suppr超能文献

安罗替尼联合贝伐单抗对结直肠癌的抗血管生成及抗肿瘤作用

Anti-angiogenic and antitumor effects of anlotinib combined with bevacizumab for colorectal cancer.

作者信息

Yan Min, Yang Ronghao, Li Qi, Wang Chenjie, Chen Jiali, Wu Zhenying, Li Han, Fan Juan

机构信息

Department of Oncology, The Affiliated Hospital of Southwest Medical University, Luzhou City, Sichuan Province 646000, PR China.

Department of Oncology, the SanTai County People's Hospital, Santai 621100, PR China.

出版信息

Transl Oncol. 2024 Mar;41:101887. doi: 10.1016/j.tranon.2024.101887. Epub 2024 Jan 22.

Abstract

BACKGROUND

The progression and metastasis of tumors are typically accompanied by angiogenesis. Crucially, vascular endothelial growth factor (VEGF) and its receptors (VEGFRs) play a significant role in tumor-associated angiogenesis. In this study, the aim was to investigate the antitumor effect of combining bevacizumab (Bev) with anlotinib (An) on colorectal cancer (CRC).

METHODS

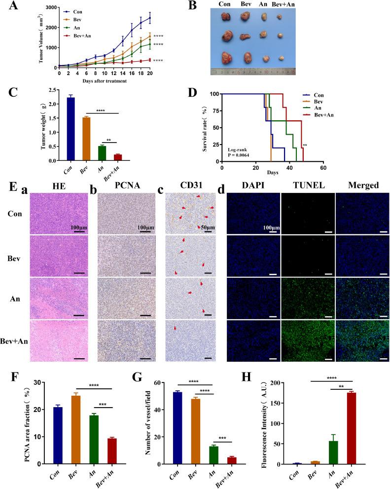
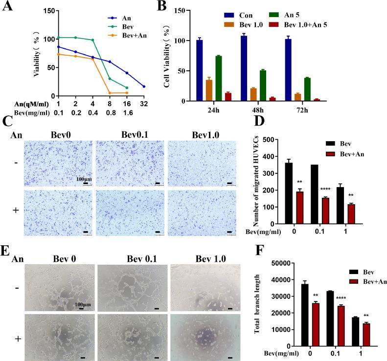
The CCK-8 assay, EdU assay, and Annexin V staining were conducted to evaluate the proliferation and apoptosis of CRC cells in vitro. The migration capability of CRC cells and HUVECs was assessed using the Transwell assay. Additionally, the tube formation capability of HUVECs was investigated. Furthermore, the antitumor and antiangiogenic effects were evaluated in the BALB/c mice model using immunohistochemistry, TUNEL staining, and F-FDG PET/CT imaging. Finally, we analyzed the inhibitory effect of Bev and/or An on related signaling effectors through western blotting.

RESULTS

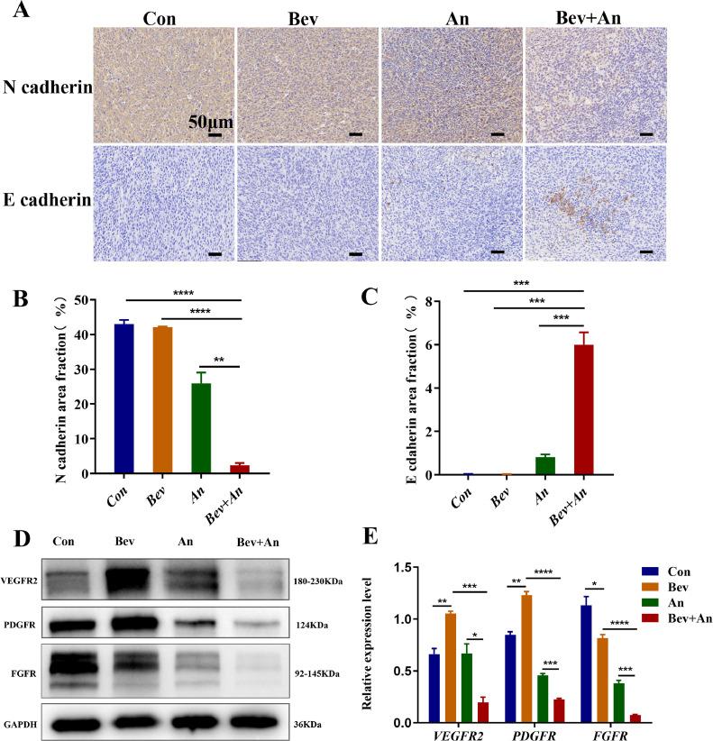
The in vivo CRC mice model revealed that the combination of Bev + An significantly suppressed tumor formation and angiogenesis. Bev + An inhibited tumor glucose metabolism and increased the median survival period in tumor-bearing mice. Mechanistically, the expressions of VEGF, VEGFR2, PDGFR, and FGFR, as well as the phosphorylation levels of AKT, were inhibited after Bev+An treatment. In conclusion, the dual vertical targeting of VEGF and VEGFR in the CRC mice model strongly inhibited tumor growth and angiogenesis, with the suppression of the AKT signaling pathway playing a partial role.

摘要

背景

肿瘤的进展和转移通常伴随着血管生成。至关重要的是,血管内皮生长因子(VEGF)及其受体(VEGFRs)在肿瘤相关血管生成中起重要作用。本研究旨在探讨贝伐单抗(Bev)与安罗替尼(An)联合应用对结直肠癌(CRC)的抗肿瘤作用。

方法

采用CCK-8法、EdU法和Annexin V染色法体外评估CRC细胞的增殖和凋亡。采用Transwell法评估CRC细胞和人脐静脉内皮细胞(HUVECs)的迁移能力。此外,还研究了HUVECs的管腔形成能力。此外,利用免疫组织化学、TUNEL染色和F-FDG PET/CT成像在BALB/c小鼠模型中评估抗肿瘤和抗血管生成作用。最后,通过蛋白质印迹分析Bev和/或An对相关信号效应分子的抑制作用。

结果

体内CRC小鼠模型显示,Bev + An联合用药显著抑制肿瘤形成和血管生成。Bev + An抑制肿瘤葡萄糖代谢,延长荷瘤小鼠的中位生存期。机制上,Bev+An处理后,VEGF、VEGFR2、PDGFR和FGFR的表达以及AKT的磷酸化水平均受到抑制。总之,在CRC小鼠模型中对VEGF和VEGFR的双重垂直靶向强烈抑制肿瘤生长和血管生成,AKT信号通路的抑制起部分作用。

https://cdn.ncbi.nlm.nih.gov/pmc/blobs/b82e/10832611/1c8d3866f434/gr1.jpg

文献AI研究员

20分钟写一篇综述,助力文献阅读效率提升50倍。

立即体验

用中文搜PubMed

大模型驱动的PubMed中文搜索引擎

马上搜索

文档翻译

学术文献翻译模型,支持多种主流文档格式。

立即体验