Suppr超能文献

mA 去甲基化酶 FTO 和 ALKBH5 通过共同调节 ARHGAP35 加重鼻咽癌的恶性进展。

The mA demethylases FTO and ALKBH5 aggravate the malignant progression of nasopharyngeal carcinoma by coregulating ARHGAP35.

作者信息

Yang Zhiyuan, Zhang Siyu, Xiong Jiayan, Xia Tian, Zhu Rui, Miao Mengyu, Li Keying, Chen Wenyue, Zhang Lin, You Yiwen, You Bo

机构信息

Department of Otolaryngology Head and Neck Surgery, Affiliated Hospital of Nantong University, Medical School of Nantong University, Nantong, China.

Institute of Otolaryngology Head and Neck Surgery, Affiliated Hospital of Nantong University, Medical School of Nantong University, Nantong, China.

出版信息

Cell Death Discov. 2024 Jan 23;10(1):43. doi: 10.1038/s41420-024-01810-0.

Abstract

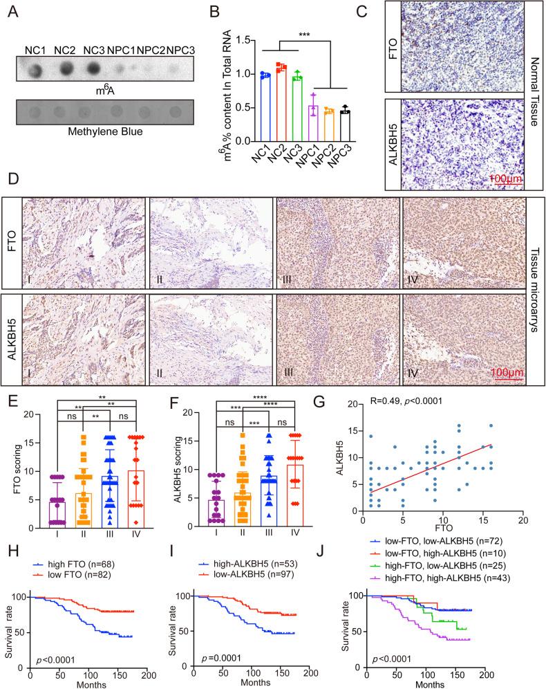
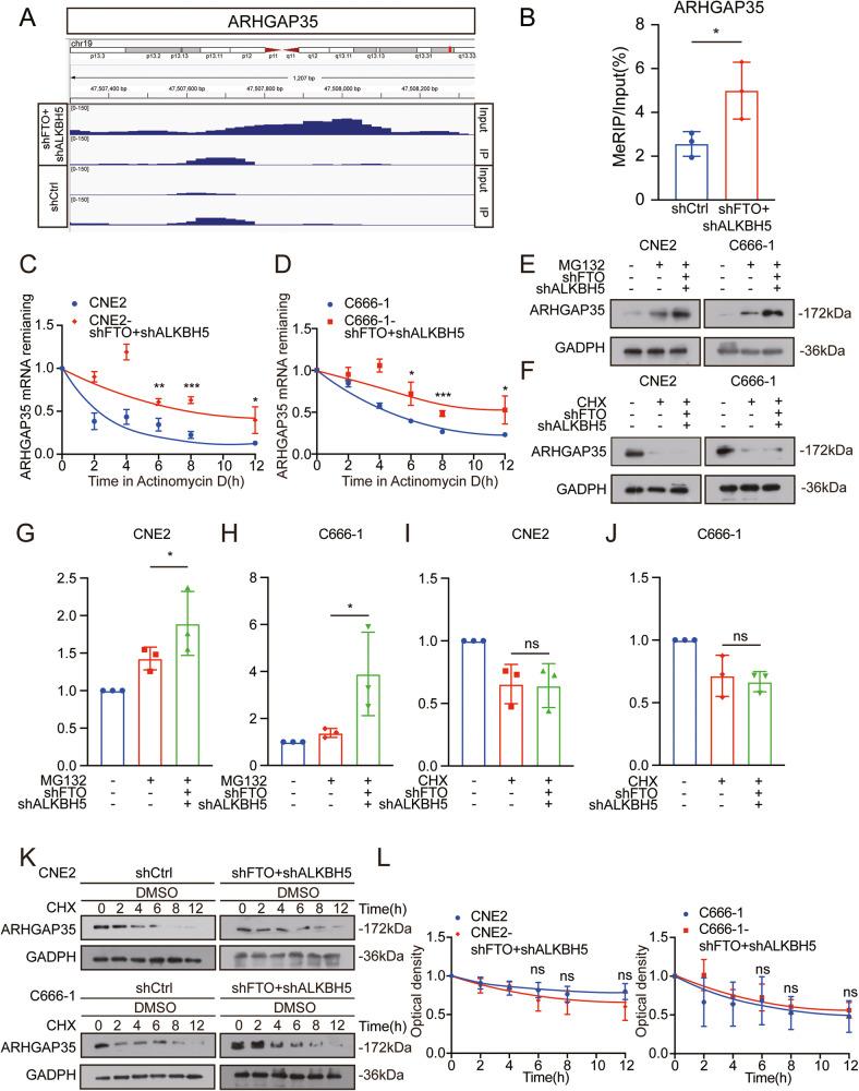
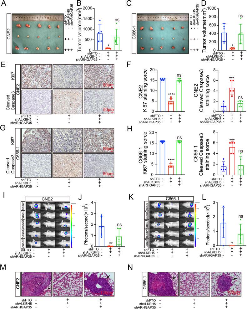
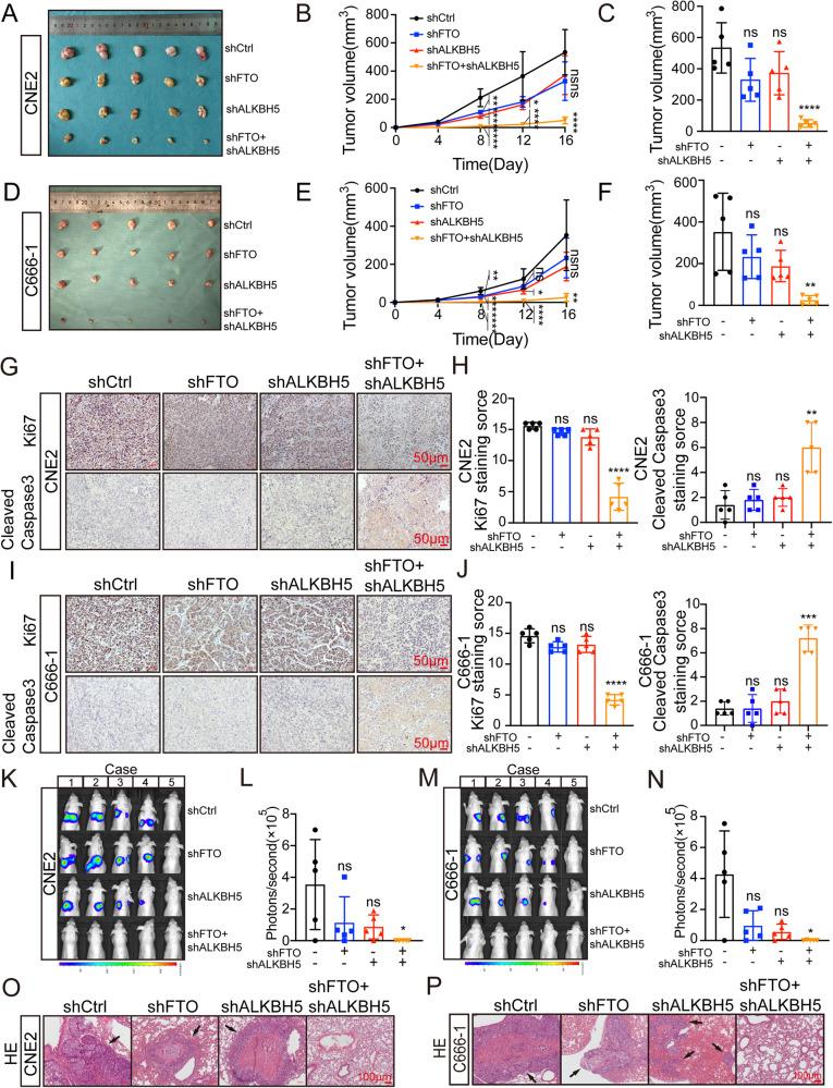
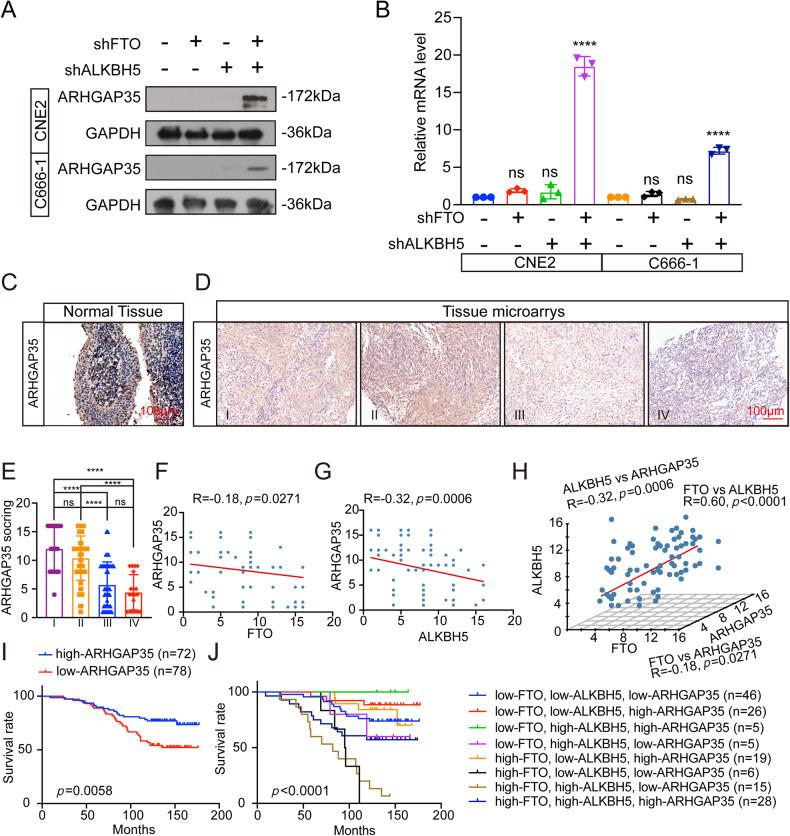
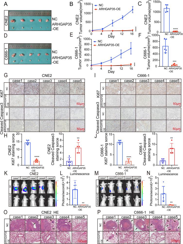
N-methyladenosine (mA) is an RNA modification that can be removed by demethylases [fat mass and obesity-associated protein (FTO) and AlkB homolog 5 (ALKBH5)], which regulate gene expression and cell function. We show that mA levels and m6A demethylase levels are altered in nasopharyngeal carcinoma (NPC) tissues vs. normal tissues. High FTO and ALKBH5 predict a poor prognosis in NPC patients. Silencing FTO and ALKBH5 inhibited the malignant behavior of patient-derived NPC cells in a short time. However, as time progressed, the inhibitory effect of FTO or ALKBH5 was weakened, and the cosilencing of FTO and ALKBH5 maintained a better inhibitory effect. Combined transcriptome and mA-seq analysis revealed a downstream target gene that was jointly regulated by FTO and ALKBH5 in NPC, and ARHGAP35 was chosen to do further study. The synergistic silencing of FTO and ALKBH5 increased the methylation level on the mRNA CDS of a new transcription factor (ARHGAP35) and positively regulate the protein coding capacity and mRNA stability of ARHGAP35, thus leading to increased expression of ARHGAP35 and inhibition of the malignant phenotype of tumor cells. Our study revealed that the growth and metastasis of NPC can be stably inhibited through synergistic silencing of the demethylases FTO and ALKBH5, which play a positive role in the treatment of NPC by regulating the downstream transcript ARHGAP35 and increasing its mA level.

摘要

N-甲基腺苷(mA)是一种RNA修饰,可被去甲基化酶[脂肪量和肥胖相关蛋白(FTO)和AlkB同源物5(ALKBH5)]去除,这些酶调节基因表达和细胞功能。我们发现,与正常组织相比,鼻咽癌(NPC)组织中的mA水平和m6A去甲基化酶水平发生了改变。高FTO和ALKBH5预示着NPC患者预后不良。沉默FTO和ALKBH5可在短时间内抑制患者来源的NPC细胞的恶性行为。然而,随着时间的推移,FTO或ALKBH5的抑制作用减弱,而FTO和ALKBH5的共沉默则保持了更好的抑制效果。联合转录组和mA-seq分析揭示了NPC中一个由FTO和ALKBH5共同调控的下游靶基因,选择ARHGAP35进行进一步研究。FTO和ALKBH5的协同沉默增加了一种新转录因子(ARHGAP35)的mRNA编码区的甲基化水平,并正向调节ARHGAP35的蛋白质编码能力和mRNA稳定性,从而导致ARHGAP35表达增加并抑制肿瘤细胞的恶性表型。我们的研究表明,通过协同沉默去甲基化酶FTO和ALKBH5可以稳定抑制NPC的生长和转移,这通过调节下游转录本ARHGAP35并增加其mA水平,在NPC治疗中发挥积极作用。

https://cdn.ncbi.nlm.nih.gov/pmc/blobs/e364/10806234/80410287c3cd/41420_2024_1810_Fig1_HTML.jpg

文献AI研究员

20分钟写一篇综述,助力文献阅读效率提升50倍。

立即体验

用中文搜PubMed

大模型驱动的PubMed中文搜索引擎

马上搜索

文档翻译

学术文献翻译模型,支持多种主流文档格式。

立即体验