Suppr超能文献

通过 FnBp-Fn-整合素 α5β1 轴介导的自噬作用从呼吸上皮细胞中清除入侵的细胞外和细胞内 FnBp 细菌。

Eliminating the invading extracellular and intracellular FnBp bacteria from respiratory epithelial cells by autophagy mediated through FnBp-Fn-Integrin α5β1 axis.

机构信息

Department of Immunology, Key Laboratory of Immune Mechanism and Intervention on Serious Disease in Hebei, Hebei Medical University, Shijiazhuang, China.

Clinical Laboratory, the Second Hospital of Hebei Medical University, Hebei Key Laboratory of Laboratory Medicine, Shijiazhuang, China.

出版信息

Front Cell Infect Microbiol. 2024 Jan 9;13:1324727. doi: 10.3389/fcimb.2023.1324727. eCollection 2023.

Abstract

BACKGROUND

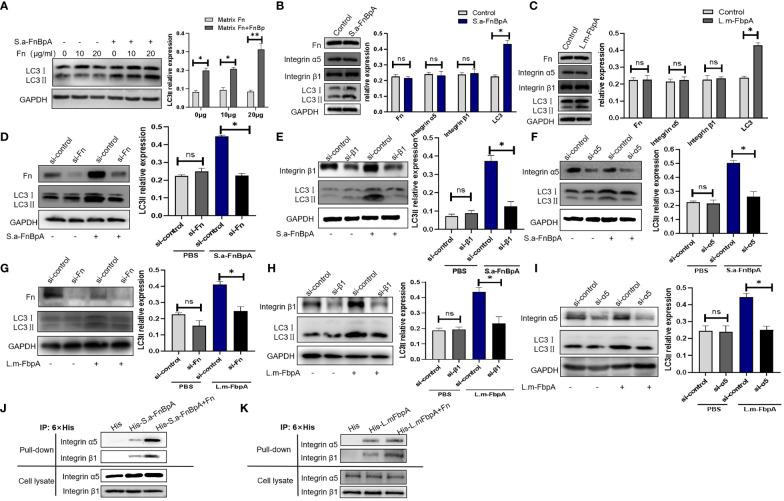
We previously found that the respiratory epithelial cells could eliminate the invaded (GAS) through autophagy induced by binding a fibronectin (Fn) binding protein (FnBp) expressed on the surface of GAS to plasma protein Fn and its receptor integrin α5β1 of epithelial cells. Is autophagy initiated by FnBp bacteria via FnBp-Fn-Integrin α5β1 axis a common event in respiratory epithelial cells?

METHODS

We chose () and () as representatives of extracellular and intracellular FnBp bacteria, respectively. The FnBp of them was purified and the protein function was confirmed by western blot, viable bacteria count, confocal and pull-down. The key molecule downstream of the action axis was detected by IP, mass spectrometry and bio-informatics analysis.

RESULTS

We found that different FnBp from both and could initiate autophagy through FnBp-Fn-integrin α5β1 axis and this could be considered a universal event, by which host tries to remove invading bacteria from epithelial cells. Importantly, we firstly reported that S100A8, as a key molecule downstream of integrin β1 chain, is highly expressed upon activation of integrin α5β1, which in turn up-regulates autophagy.

CONCLUSIONS

Various FnBp from FnBp bacteria have the ability to initiate autophagy via FnBp-Fn-Integrin α5β1 axis to promote the removal of invading bacteria from epithelial cells in the presence of fewer invaders. S100A8 is a key molecule downstream of Integrin α5β1 in this autophagy pathway.

摘要

背景

我们之前发现呼吸道上皮细胞可以通过结合 GAS 表面表达的纤维连接蛋白(Fn)结合蛋白(FnBp)与上皮细胞表面的血浆蛋白 Fn 和其受体整合素α5β1 来诱导自噬,从而消除入侵的(GAS)。FnBp 细菌通过 FnBp-Fn-整合素α5β1 轴引发自噬是否是呼吸道上皮细胞中的一个普遍事件?

方法

我们选择()和()分别作为细胞外和细胞内 FnBp 细菌的代表。纯化了它们的 FnBp,并通过 Western blot、活菌计数、共聚焦和下拉实验确认了其蛋白功能。通过免疫沉淀(IP)、质谱和生物信息学分析检测作用轴下游的关键分子。

结果

我们发现来自和的不同 FnBp 都可以通过 FnBp-Fn-整合素α5β1 轴引发自噬,这可以被认为是一种普遍事件,宿主试图通过这种方式从上皮细胞中清除入侵的细菌。重要的是,我们首次报道 S100A8 作为整合素β1 链下游的关键分子,在整合素α5β1 激活时高度表达,进而上调自噬。

结论

各种来自 FnBp 细菌的 FnBp 都具有通过 FnBp-Fn-整合素α5β1 轴引发自噬的能力,以促进在入侵细菌较少的情况下从上皮细胞中清除入侵细菌。S100A8 是该自噬途径中整合素α5β1 下游的关键分子。

https://cdn.ncbi.nlm.nih.gov/pmc/blobs/be1d/10803403/474236076748/fcimb-13-1324727-g001.jpg

文献AI研究员

20分钟写一篇综述,助力文献阅读效率提升50倍。

立即体验

用中文搜PubMed

大模型驱动的PubMed中文搜索引擎

马上搜索

文档翻译

学术文献翻译模型,支持多种主流文档格式。

立即体验