Suppr超能文献

在内耳成熟阶段, 、 、 表达将非感觉细胞重编程为毛细胞。

Expression of , , and in the mature cochlea reprograms nonsensory cells into hair cells.

机构信息

Department of Neuroscience, Baylor College of Medicine, Houston, TX 77030.

Department of Molecular and Human Genetics, Baylor College of Medicine, Houston, TX 77030.

出版信息

Proc Natl Acad Sci U S A. 2024 Jan 30;121(5):e2304680121. doi: 10.1073/pnas.2304680121. Epub 2024 Jan 24.

Abstract

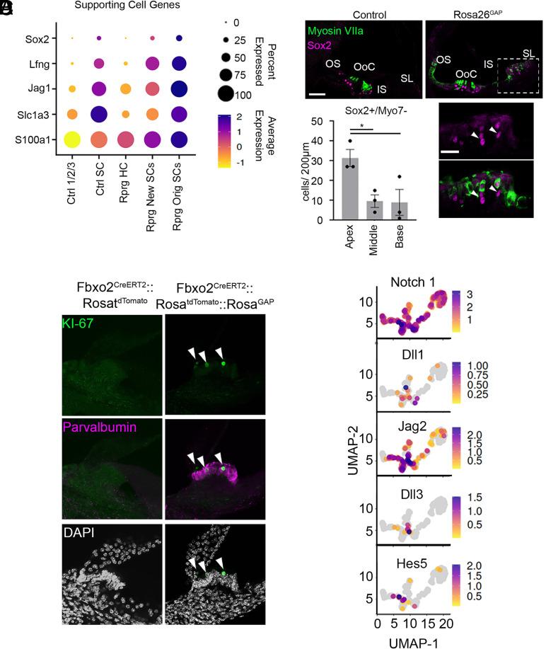
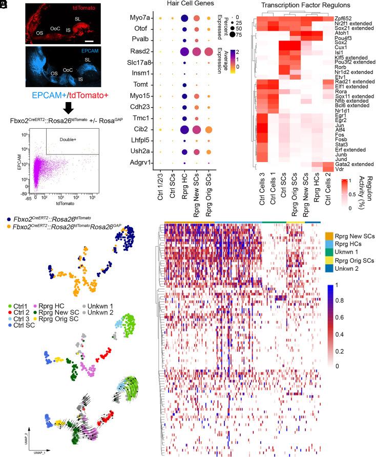
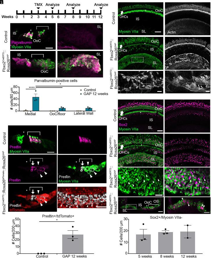
Mechanosensory hair cells of the mature mammalian organ of Corti do not regenerate; consequently, loss of hair cells leads to permanent hearing loss. Although nonmammalian vertebrates can regenerate hair cells from neighboring supporting cells, many humans with severe hearing loss lack both hair cells and supporting cells, with the organ of Corti being replaced by a flat epithelium of nonsensory cells. To determine whether the mature cochlea can produce hair cells in vivo, we reprogrammed nonsensory cells adjacent to the organ of Corti with three hair cell transcription factors: , , and We generated numerous hair cell-like cells in nonsensory regions of the cochlea and new hair cells continued to be added over a period of 9 wk. Significantly, cells adjacent to reprogrammed hair cells expressed markers of supporting cells, suggesting that transcription factor reprogramming of nonsensory cochlear cells in adult animals can generate mosaics of sensory cells like those seen in the organ of Corti. Generating such sensory mosaics by reprogramming may represent a potential strategy for hearing restoration in humans.

摘要

成熟哺乳动物耳蜗中的机械感觉毛细胞不会再生;因此,毛细胞的丧失会导致永久性听力损失。尽管非哺乳动物的脊椎动物可以从相邻的支持细胞中再生毛细胞,但许多患有严重听力损失的人既没有毛细胞也没有支持细胞,耳蜗被无感觉细胞的扁平上皮所取代。为了确定成熟耳蜗是否能在体内产生毛细胞,我们用三个毛细胞转录因子: 、 和 对耳蜗旁的非感觉细胞进行了重编程。我们在耳蜗的非感觉区域产生了许多毛细胞样细胞,并且在 9 周的时间内继续添加新的毛细胞。重要的是,与重编程的毛细胞相邻的细胞表达了支持细胞的标志物,这表明成年动物耳蜗中非感觉细胞的转录因子重编程可以产生类似于耳蜗中所见的感觉细胞马赛克。通过重编程产生这种感觉马赛克可能代表了人类听力恢复的一种潜在策略。

https://cdn.ncbi.nlm.nih.gov/pmc/blobs/a234/10835112/9fb0d67738f5/pnas.2304680121fig01.jpg

文献AI研究员

20分钟写一篇综述,助力文献阅读效率提升50倍。

立即体验

用中文搜PubMed

大模型驱动的PubMed中文搜索引擎

马上搜索

文档翻译

学术文献翻译模型,支持多种主流文档格式。

立即体验