Suppr超能文献

METTL1介导的tRNA mG修饰通过tRNA调控的翻译控制促进急性髓系白血病的白血病发生。

METTL1 mediated tRNA mG modification promotes leukaemogenesis of AML via tRNA regulated translational control.

作者信息

Zhao Pan, Xia Lin, Chen Dan, Xu Wei, Guo Huanping, Xu Yinying, Yan Bingbing, Wu Xiao, Li Yuxia, Zhang Yunfang, Zhang Xi

机构信息

Medical Center of Hematology, Xinqiao Hospital of Army Medical University, Chongqing, 400037, China.

Department of Hematology, Affiliated Hospital of North Sichuan Medical College, Nanchong, 637000, China.

出版信息

Exp Hematol Oncol. 2024 Jan 24;13(1):8. doi: 10.1186/s40164-024-00477-8.

Abstract

BACKGROUND

RNA modifications have been proven to play fundamental roles in regulating cellular biology process. Recently, maladjusted N7-methylguanosine (mG) modification and its modifiers METTL1/WDR4 have been confirmed an oncogene role in multiple cancers. However, the functions and molecular mechanisms of METTL1/WDR4 in acute myeloid leukemia (AML) remain to be determined.

METHODS

METTL1/WDR4 expression levels were quantified using qRT-PCR, western blot analysis on AML clinical samples, and bioinformatics analysis on publicly available AML datasets. CCK-8 assays and cell count assays were performed to determine cell proliferation. Flow cytometry assays were conducted to assess cell cycle and apoptosis rates. Multiple techniques were used for mechanism studies in vitro assays, such as northern blotting, liquid chromatography-coupled mass spectrometry (LC-MS/MS), tRNA stability analysis, transcriptome sequencing, small non-coding RNA sequencing, quantitative proteomics, and protein synthesis measurements.

RESULTS

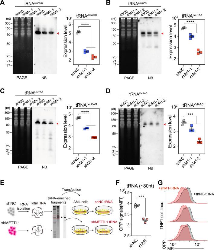
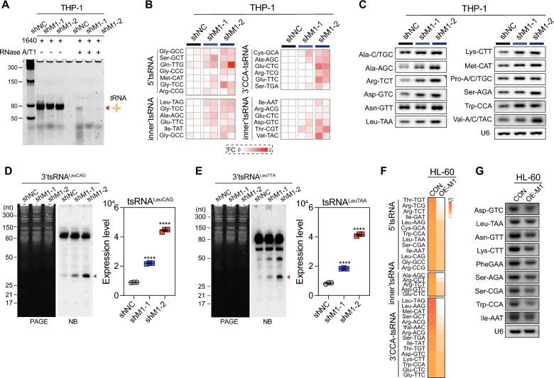
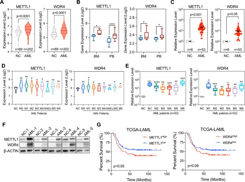
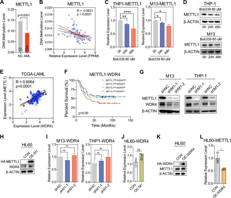
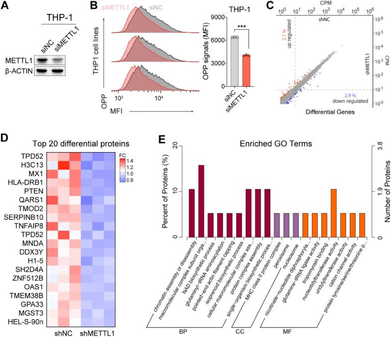
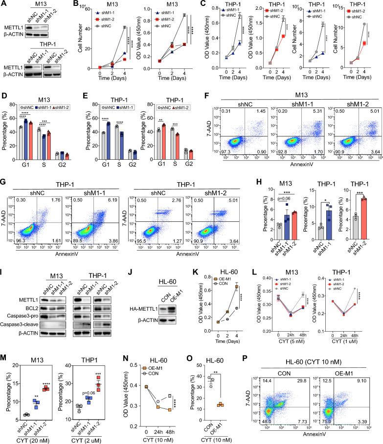
METTL1/WDR4 are significantly elevated in AML patients and associated with poor prognosis. METTL1 knockdown resulted in reduced cell proliferation and increased apoptosis in AML cells. Mechanically, METTL1 knockdown leads to significant decrease of mG modification abundance on tRNA, which further destabilizes tRNAs and facilitates the biogenesis of tsRNAs in AML cells. In addition, profiling of nascent proteins revealed that METTL1 knockdown and transfection of total tRNAs that were isolated from METTL1 knockdown AML cells decreased global translation efficiency in AML cells.

CONCLUSIONS

Taken together, our study demonstrates the important role of METTL1/WDR4 in AML leukaemogenesis, which provides a promising target candidate for AML therapy.

摘要

背景

RNA修饰已被证明在调节细胞生物学过程中发挥着重要作用。最近,失调的N7-甲基鸟苷(mG)修饰及其修饰因子METTL1/WDR4已被证实在多种癌症中具有致癌作用。然而,METTL1/WDR4在急性髓系白血病(AML)中的功能和分子机制仍有待确定。

方法

使用qRT-PCR、对AML临床样本进行蛋白质印迹分析以及对公开可用的AML数据集进行生物信息学分析来量化METTL1/WDR4的表达水平。进行CCK-8测定和细胞计数测定以确定细胞增殖。进行流式细胞术测定以评估细胞周期和凋亡率。在体外测定中使用多种技术进行机制研究,如Northern印迹、液相色谱-串联质谱(LC-MS/MS)、tRNA稳定性分析、转录组测序、小非编码RNA测序、定量蛋白质组学和蛋白质合成测量。

结果

METTL1/WDR4在AML患者中显著升高,并与不良预后相关。敲低METTL1导致AML细胞增殖减少和凋亡增加。在机制上,敲低METTL1导致AML细胞中tRNA上mG修饰丰度显著降低,这进一步使tRNA不稳定并促进tsRNA的生物合成。此外,新生蛋白质分析表明,敲低METTL1以及转染从敲低METTL1的AML细胞中分离的总tRNA会降低AML细胞中的整体翻译效率。

结论

综上所述,我们的研究证明了METTL1/WDR4在AML白血病发生中的重要作用,这为AML治疗提供了一个有前景的候选靶点。

https://cdn.ncbi.nlm.nih.gov/pmc/blobs/06e0/10807064/100e0713e129/40164_2024_477_Fig1_HTML.jpg

文献AI研究员

20分钟写一篇综述,助力文献阅读效率提升50倍。

立即体验

用中文搜PubMed

大模型驱动的PubMed中文搜索引擎

马上搜索

文档翻译

学术文献翻译模型,支持多种主流文档格式。

立即体验