Suppr超能文献

表征配体-受体相互作用并揭示CCL16-CCR1轴在肝细胞癌微环境中的促肿瘤作用。

Characterizing ligand-receptor interactions and unveiling the pro-tumorigenic role of CCL16-CCR1 axis in the microenvironment of hepatocellular carcinoma.

作者信息

Dai Zongbo, Wang Yu, Sun Ning, Zhang Chengshuo

机构信息

Hepabobiliary Surgery Department, First Hospital of China Medical University, Shenyang, China.

Department of General Surgery, Anshan Central Hospital, Anshan, China.

出版信息

Front Immunol. 2024 Jan 11;14:1299953. doi: 10.3389/fimmu.2023.1299953. eCollection 2023.

Abstract

BACKGROUND

The heterogeneity of the tumor microenvironment significantly influences the prognosis of hepatocellular carcinoma (HCC) patients, with cell communication through ligand-receptor complexes playing a central role.

METHODS

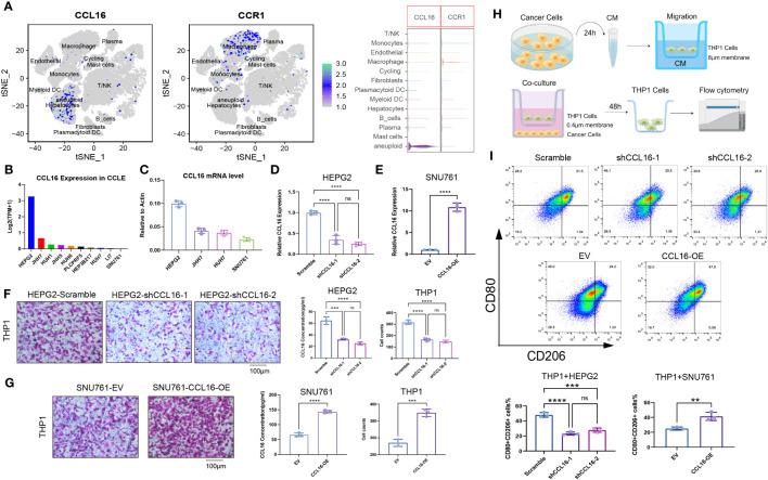
We conducted single-cell transcriptomic analysis on ten HCC tissues to identify ligand-receptor genes involved in malignant HCC cell communication using CellChat. Leveraging RNA-Seq data from the TCGA Liver Cancer (TCGA-LIHC) and Liver Cancer - RIKEN, JP (LIRI-JP) cohorts, we employed Cox regression analysis to screen for prognosis-related genes. Prognostic risk models were constructed through unsupervised clustering and differential gene expression analysis. Subsequently, a co-culture system involving tumor cells and macrophages was established. A series of experiments, including Transwell assays, immunofluorescence staining, immunoprecipitation, flow cytometry, and immunohistochemistry, were conducted to elucidate the mechanism through which HCC cells recruit macrophages via the CCL16-CCR1 axis.

RESULTS

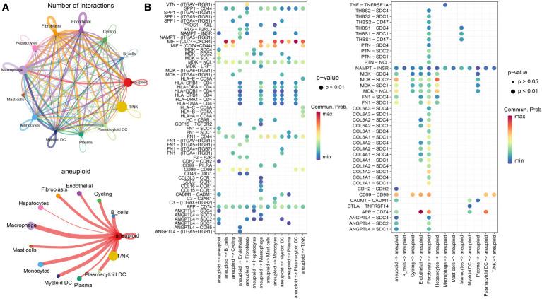
Single-cell analysis unveiled significant interactions between malignant HCC cells and macrophages, identifying 76 related ligand-receptor genes. Patients were classified into three subtypes based on the expression patterns of eight prognosis-related ligand-receptor genes. The subtype with the worst prognosis exhibited reduced infiltration of T cell-related immune cells, downregulation of immune checkpoint genes, and increased M2-like tumor-associated macrophage scores. experiments confirmed the pivotal role of the CCL16-CCR1 axis in the recruitment and M2 polarization of tumor-associated macrophages. Clinical samples demonstrated a significant association between CCL16 protein expression levels and advanced stage, lymph node metastasis, and distant metastasis. Immunohistochemistry and immunofluorescence staining further confirmed the correlation between CCL16 and CCR1, CD68, and CD206, as well as CD68+CCR1+ macrophage infiltration.

CONCLUSIONS

Our study identified molecular subtypes, a prognostic model, and immune microenvironment features based on ligand-receptor interactions in malignant HCC cell communication. Moreover, we revealed the pro-tumorigenic role of HCC cells in recruiting M2-like tumor-associated macrophages through the CCL16-CCR1 axis.

摘要

背景

肿瘤微环境的异质性显著影响肝细胞癌(HCC)患者的预后,通过配体-受体复合物进行的细胞通讯起着核心作用。

方法

我们对10个HCC组织进行了单细胞转录组分析,使用CellChat识别参与恶性HCC细胞通讯的配体-受体基因。利用来自TCGA肝癌(TCGA-LIHC)和日本理化学研究所肝癌(LIRI-JP)队列的RNA-Seq数据,我们采用Cox回归分析筛选与预后相关的基因。通过无监督聚类和差异基因表达分析构建预后风险模型。随后,建立了一个涉及肿瘤细胞和巨噬细胞的共培养系统。进行了一系列实验,包括Transwell实验、免疫荧光染色、免疫沉淀、流式细胞术和免疫组织化学,以阐明HCC细胞通过CCL16-CCR1轴招募巨噬细胞的机制。

结果

单细胞分析揭示了恶性HCC细胞与巨噬细胞之间的显著相互作用,鉴定出76个相关的配体-受体基因。根据8个与预后相关的配体-受体基因的表达模式,将患者分为三个亚型。预后最差的亚型表现为T细胞相关免疫细胞浸润减少、免疫检查点基因下调以及M2样肿瘤相关巨噬细胞评分增加。实验证实了CCL16-CCR1轴在肿瘤相关巨噬细胞的招募和M2极化中的关键作用。临床样本显示CCL16蛋白表达水平与晚期、淋巴结转移和远处转移之间存在显著关联。免疫组织化学和免疫荧光染色进一步证实了CCL16与CCR1、CD68和CD206之间的相关性,以及CD68+CCR1+巨噬细胞浸润。

结论

我们的研究基于恶性HCC细胞通讯中的配体-受体相互作用,确定了分子亚型、预后模型和免疫微环境特征。此外,我们揭示了HCC细胞通过CCL16-CCR1轴招募M2样肿瘤相关巨噬细胞的促肿瘤作用。

https://cdn.ncbi.nlm.nih.gov/pmc/blobs/846c/10808667/e2703c635a21/fimmu-14-1299953-g001.jpg

文献AI研究员

20分钟写一篇综述,助力文献阅读效率提升50倍。

立即体验

用中文搜PubMed

大模型驱动的PubMed中文搜索引擎

马上搜索

文档翻译

学术文献翻译模型,支持多种主流文档格式。

立即体验