Suppr超能文献

地舒单抗治疗癌症患者的 RANKL 阻断免疫调节作用。

Immune Modulation with RANKL Blockade through Denosumab Treatment in Patients with Cancer.

机构信息

Division of Hematology/Oncology, Department of Medicine, University of California San Francisco, San Francisco, California.

Department of Epidemiology and Biostatistics, University of California San Francisco, San Francisco, California.

出版信息

Cancer Immunol Res. 2024 Apr 2;12(4):453-461. doi: 10.1158/2326-6066.CIR-23-0184.

Abstract

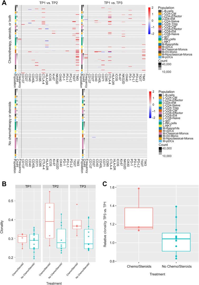
Denosumab is a fully human mAb that binds receptor activator of NFκB ligand (RANKL). It is routinely administered to patients with cancer to reduce the incidence of new bone metastasis. RANK-RANKL interactions regulate bone turnover by controlling osteoclast recruitment, development, and activity. However, these interactions also can regulate immune cells including dendritic cells and medullary thymic epithelial cells. Inhibition of the latter results in reduced thymic negative selection of T cells and could enhance the generation of tumor-specific T cells. We examined whether administering denosumab could modify modulate circulating immune cells in patients with cancer. Blood was collected from 23 patients with prostate cancer and 3 patients with renal cell carcinoma, all of whom had advanced disease and were receiving denosumab, prior to and during denosumab treatment. Using high-dimensional mass cytometry, we found that denosumab treatment by itself induced modest effects on circulating immune cell frequency and activation. We also found minimal changes in the circulating T-cell repertoire and the frequency of new thymic emigrants with denosumab treatment. However, when we stratified patients by whether they were receiving chemotherapy and/or steroids, patients receiving these concomitant treatments showed significantly greater immune modulation, including an increase in the frequency of natural killer cells early and classical monocytes later. We also saw broad induction of CTLA-4 and TIM3 expression in circulating lymphocytes and some monocyte populations. These findings suggest that denosumab treatment by itself has modest immunomodulatory effects, but when combined with conventional cancer treatments, can lead to the induction of immunologic checkpoints. See related Spotlight by Nasrollahi and Davar, p. 383.

摘要

地舒单抗是一种与人源化单抗完全结合的 NFκB 配体(RANKL)受体激活剂。它通常被用于癌症患者,以降低新发骨转移的发生率。RANK-RANKL 相互作用通过控制破骨细胞的募集、发育和活性来调节骨转换。然而,这些相互作用也可以调节包括树突状细胞和骨髓胸腺上皮细胞在内的免疫细胞。抑制后者可导致 T 细胞在胸腺内的阴性选择减少,并可能增强肿瘤特异性 T 细胞的产生。我们研究了给予地舒单抗是否可以改变癌症患者循环免疫细胞。从 23 名前列腺癌患者和 3 名肾细胞癌患者中采集血液,所有患者均患有晚期疾病并正在接受地舒单抗治疗,在接受地舒单抗治疗之前和期间采集了血液。使用高维质谱流式细胞术,我们发现地舒单抗治疗本身对循环免疫细胞频率和激活有适度影响。我们还发现地舒单抗治疗后循环 T 细胞库和新胸腺迁出细胞的频率几乎没有变化。然而,当我们根据患者是否接受化疗和/或类固醇治疗进行分层时,接受这些联合治疗的患者显示出显著更大的免疫调节作用,包括早期自然杀伤细胞频率增加和晚期经典单核细胞频率增加。我们还观察到循环淋巴细胞和一些单核细胞群中 CTLA-4 和 TIM3 表达的广泛诱导。这些发现表明,地舒单抗治疗本身具有适度的免疫调节作用,但与常规癌症治疗联合使用时,可能会诱导免疫检查点。请参阅相关的 Nasrollahi 和 Davar 的重点介绍,第 383 页。

https://cdn.ncbi.nlm.nih.gov/pmc/blobs/d344/10993769/37213b0b3b09/453fig1.jpg

文献AI研究员

20分钟写一篇综述,助力文献阅读效率提升50倍。

立即体验

用中文搜PubMed

大模型驱动的PubMed中文搜索引擎

马上搜索

文档翻译

学术文献翻译模型,支持多种主流文档格式。

立即体验