Suppr超能文献

缺氧诱导因子 1α 对缺氧状态下鸡成纤维细胞基因表达谱的影响的转录组学分析。

Transcriptomic analysis of the hypoxia-inducible factor 1α impact on the gene expression profile of chicken fibroblasts under hypoxia.

机构信息

College of Animal Science and Technology, Tarim University, Alar , Xinjiang 843300, China.

State Key Laboratory of Agricultural Microbiology, College of Veterinary Medicine, Huazhong Agricultural University, Wuhan 430070, China.

出版信息

Poult Sci. 2024 Mar;103(3):103410. doi: 10.1016/j.psj.2023.103410. Epub 2024 Jan 11.

Abstract

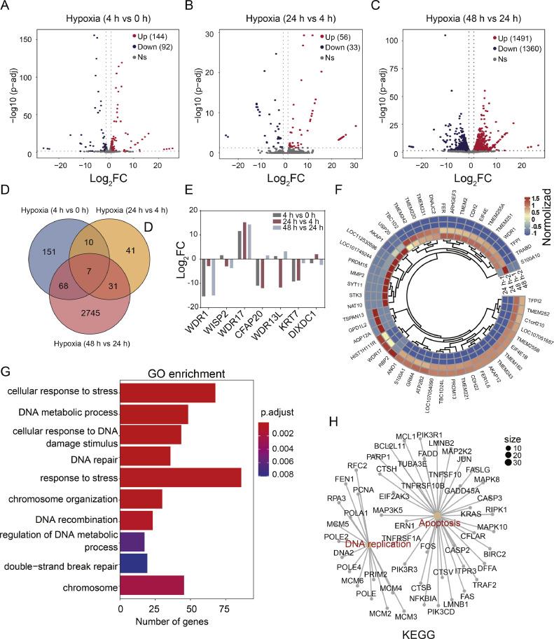
Hypoxia-inducible factor 1 (HIF-1) is a transcriptional regulator that mediates cellular adaptive responses to hypoxia. Hypoxia-inducible factor 1α (HIF-1α) is involved in the development of ascites syndrome (AS) in broiler chickens. Therefore, studying the effect of HIF-1α on the cellular transcriptome under hypoxic conditions will help to better understand the mechanism of HIF-1α in the development of AS in broilers. In this study, we analyzed the gene expression profile of the chicken fibroblast cell line (DF-1) under hypoxic conditions by RNA-seq. Additionally, we constructed the HIF-1α knockdown DF-1 cell line by using the RNAi method and analyzed the gene expression profile under hypoxic conditions. The results showed that exposure to hypoxia for 48 h had a significant impact on the expression of genes in the DF-1 cell line, which related to cell proliferation, stress response, and apoptosis. In addition, after HIF-1α knockdown more differential expression genes appeared than in wild-type cells, and the expression of most hypoxia-related genes was either down-regulated or remained unchanged. Pathway analysis results showed that differentially expressed genes were mainly enriched in pathways related to cell proliferation, apoptosis, and oxidative phosphorylation. Our study obtained transcriptomic data from chicken fibroblasts at different hypoxic times and identified the potential regulatory network associated with HIF-1α. This data provides valuable support for understanding the transcriptional regulatory mechanism of HIF-1α in the development of AS in broilers.

摘要

缺氧诱导因子 1(HIF-1)是一种转录调节因子,介导细胞对缺氧的适应性反应。缺氧诱导因子 1α(HIF-1α)参与肉鸡腹水综合征(AS)的发生。因此,研究 HIF-1α 在缺氧条件下对细胞转录组的影响,有助于更好地理解 HIF-1α 在肉鸡 AS 发生中的作用机制。本研究通过 RNA-seq 分析了鸡成纤维细胞系(DF-1)在缺氧条件下的基因表达谱。此外,我们还利用 RNAi 方法构建了 HIF-1α 敲低 DF-1 细胞系,并分析了其在缺氧条件下的基因表达谱。结果表明,缺氧 48 h 对 DF-1 细胞系的基因表达有显著影响,这些基因与细胞增殖、应激反应和凋亡有关。此外,HIF-1α 敲低后出现的差异表达基因比野生型细胞更多,大多数与缺氧相关的基因的表达要么下调,要么保持不变。通路分析结果表明,差异表达基因主要富集在与细胞增殖、凋亡和氧化磷酸化相关的通路中。本研究获得了不同缺氧时间鸡成纤维细胞的转录组数据,并鉴定了与 HIF-1α 相关的潜在调控网络。这些数据为理解 HIF-1α 在肉鸡 AS 发生中的转录调控机制提供了有价值的支持。

https://cdn.ncbi.nlm.nih.gov/pmc/blobs/ca93/10840346/02649f6f1bef/gr2.jpg

文献AI研究员

20分钟写一篇综述,助力文献阅读效率提升50倍。

立即体验

用中文搜PubMed

大模型驱动的PubMed中文搜索引擎

马上搜索

文档翻译

学术文献翻译模型,支持多种主流文档格式。

立即体验