Suppr超能文献

转化生长因子β1介导激活后鸡成纤维细胞的转录组分析

Transcriptome analysis of chicken fibroblast following transforming growth factor β1-mediated activation.

作者信息

Hou Taijiang, Zhang Lin, Zhao Liang, Gao Feng, Xing Tong

机构信息

College of Animal Science and Technology, Key Laboratory of Animal Origin Food Production and Safety Guarantee of Jiangsu Province, Jiangsu Collaborative Innovation Center of Meat Production and Processing, Quality and Safety Control, Nanjing Agricultural University, Nanjing, 210095, People's Republic of China.

College of Animal Science and Technology, Key Laboratory of Animal Origin Food Production and Safety Guarantee of Jiangsu Province, Jiangsu Collaborative Innovation Center of Meat Production and Processing, Quality and Safety Control, Nanjing Agricultural University, Nanjing, 210095, People's Republic of China.

出版信息

Poult Sci. 2025 Jul 16;104(10):105576. doi: 10.1016/j.psj.2025.105576.

Abstract

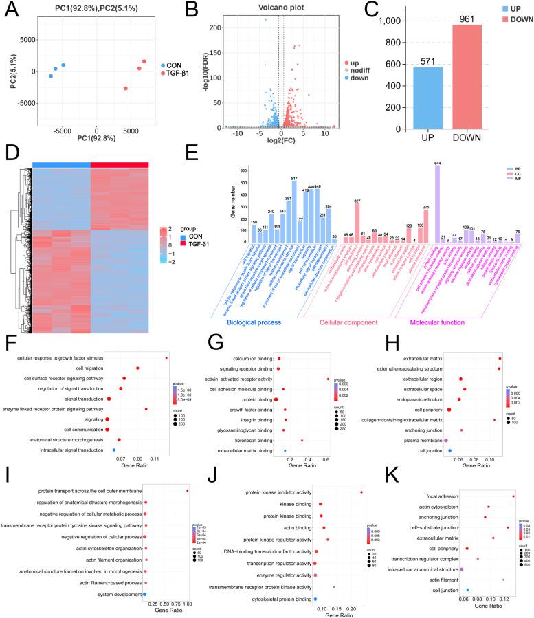
Wooden Breast (WB) myopathy is one of the most challenging problems facing the broiler industry. Fibrosis characterized by extracellular matrix (ECM) proteins has been recorded as the prominent pathological feature within the pectoralis major muscles affected by WB. During the process of fibrosis, fibroblasts are the key players. Transforming growth factor-β1 (TGF-β1) serves as the principal cytokine inducing fibroblast to myofibroblast Transition (FMT). The mechanism of TGF-β in regulating fibroblast activation remains unclear despite growing evidence of its involvement. The objective of this study was to establish an in vitro chicken fibroblast activation model using TGF-β1 stimulation, and to explore the transcriptomic changes during this process. Results indicated that TGF-β1 upregulated the expression levels of FMT markers α-SMA, Collagen I, ACTA2, COL1A1, and FN1 in a dose-dependent and time-dependent manner (P < 0.05). Subsequently, RNA-seq analysis showed that a total of 1532 differentially expressed mRNAs (DEmRNAs) were identified between TGF-β1-induced chicken fibroblasts and the control group. We screened crucial biological processes and core DEmRNAs enriched in functional pathways, and established the protein-protein interaction network. Upregulated DEmRNAs including AMPD3, PDE10A and PDE4D, as well as downregulated DEmRNAs including NT5C1B, NT5M, ENTPD1, PDE1A, ADSL, DGUOK and PDE7B were identified as hub genes. Collectively, our current study provides a model framework for investigating the pathogenesis of WB myopathy and advances the mechanistic understanding of TGF-β1-induced fibrosis development in broiler chickens.

摘要

木胸肌病是肉鸡产业面临的最具挑战性的问题之一。以细胞外基质(ECM)蛋白为特征的纤维化已被记录为受木胸肌病影响的胸大肌内的主要病理特征。在纤维化过程中,成纤维细胞是关键因素。转化生长因子-β1(TGF-β1)是诱导成纤维细胞向肌成纤维细胞转变(FMT)的主要细胞因子。尽管越来越多的证据表明TGF-β参与其中,但其调节成纤维细胞活化的机制仍不清楚。本研究的目的是利用TGF-β1刺激建立体外鸡成纤维细胞活化模型,并探索这一过程中的转录组变化。结果表明,TGF-β1以剂量和时间依赖性方式上调FMT标志物α-平滑肌肌动蛋白、胶原蛋白I、肌动蛋白2、胶原蛋白1A1和纤连蛋白1的表达水平(P<0.05)。随后,RNA测序分析表明,在TGF-β1诱导的鸡成纤维细胞与对照组之间共鉴定出1532个差异表达的mRNA(DEmRNA)。我们筛选了富集于功能途径中的关键生物学过程和核心DEmRNA,并建立了蛋白质-蛋白质相互作用网络。上调的DEmRNA包括肌苷酸脱氢酶3、磷酸二酯酶10A和磷酸二酯酶4D,下调的DEmRNA包括5'-核苷酸酶1B、5'-核苷酸酶M、外核苷酸焦磷酸酶/磷酸二酯酶1、磷酸二酯酶1A、腺苷酸琥珀酸裂解酶、二氢鸟苷酸激酶和磷酸二酯酶7B被鉴定为枢纽基因。总的来说,我们目前的研究为研究木胸肌病的发病机制提供了一个模型框架,并推进了对TGF-β1诱导的肉鸡纤维化发展机制的理解。

https://cdn.ncbi.nlm.nih.gov/pmc/blobs/0b83/12329111/802101007429/gr1.jpg

文献AI研究员

20分钟写一篇综述,助力文献阅读效率提升50倍。

立即体验

用中文搜PubMed

大模型驱动的PubMed中文搜索引擎

马上搜索

文档翻译

学术文献翻译模型,支持多种主流文档格式。

立即体验