Suppr超能文献

蜂胶化合物抑制人成纤维细胞中的促纤维化TGF-β1/SMAD信号通路。

Propolis compound inhibits profibrotic TGF-β1/SMAD signalling in human fibroblasts.

作者信息

Randall Lisa J, Bajan Sarah, Tran Trong D, Harvey Robert J, Russell Fraser D

机构信息

School of Health, University of the Sunshine Coast, Sippy Downs, QLD, Australia.

Centre for Bioinnovation, University of the Sunshine Coast, Sippy Downs, QLD, Australia.

出版信息

Sci Rep. 2025 Jul 26;15(1):27260. doi: 10.1038/s41598-025-07918-2.

Abstract

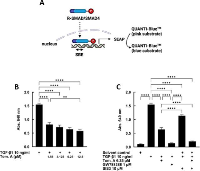
Hypertrophic scarring of the skin is a cause of pain, disfigurement, and restricted mobility. Excessive TGF-β1 signalling leads to SMAD3 phosphorylation, which is implicated in hypertrophic scarring. In this study, we examined the mechanism of action of tomentosenol A, a small compound that we isolated from the propolis of the Australian stingless bee Tetragonula carbonaria. Cultured adult human dermal fibroblasts and HEK293 cells were stimulated with TGF-β1, with or without tomentosenol A, and were assessed for phosphorylation of SMADs 2/3 (Western blot, AlphaLISA assay), SMAD signalling (HEK293 cells expressing a SMAD3 reporter gene), and profibrotic gene transcription using RTqPCR for ACTA2 (smooth muscle α-actin), COL1A1 and COL3A (collagens), CCN2 (connective tissue growth factor) and FN1 (fibronectin). Protein expression was measured using ELISA (fibronectin) and visualised via confocal microscopy (smooth muscle α-actin). TGF-β1 increased SMAD3 phosphorylation by 44.3-fold above baseline levels, and this effect was inhibited by tomentosenol A in a concentration-dependent manner (IC, 99.0 nM). TGF-β1 stimulated SMAD3 reporter gene expression and upregulated ACTA2, COL1A1, COL3A1, FN1 and CCN2 transcription; fibronectin protein expression; and smooth muscle α-actin filament formation in fibroblasts. These responses were inhibited by 6.25 μM tomentosenol A. These findings indicate that tomentosenol A inhibits TGF-β1/SMAD3 signalling and downstream profibrotic gene transcription and protein expression. As this pathway is implicated in hypertrophic scarring of the skin, tomentosenol A can be developed as a novel therapy for the management of scars caused by deep dermal injuries that are associated with surgery, trauma and burns.

摘要

皮肤肥厚性瘢痕是疼痛、毁容和活动受限的一个原因。过量的转化生长因子-β1(TGF-β1)信号传导会导致SMAD3磷酸化,这与肥厚性瘢痕形成有关。在本研究中,我们研究了绒毛木犀草素A的作用机制,它是我们从澳大利亚无刺蜂四角切叶蜂的蜂胶中分离出的一种小分子化合物。用TGF-β1刺激培养的成人皮肤成纤维细胞和HEK293细胞,同时添加或不添加绒毛木犀草素A,并通过蛋白质免疫印迹法、AlphaLISA检测法评估SMAD2/3的磷酸化,通过HEK293细胞表达SMAD3报告基因评估SMAD信号传导,并使用逆转录定量聚合酶链反应检测平滑肌α-肌动蛋白(ACTA2)、I型胶原蛋白(COL1A1)、III型胶原蛋白(COL3A)、结缔组织生长因子(CCN2)和纤连蛋白(FN1)的促纤维化基因转录。使用酶联免疫吸附测定法(纤连蛋白)测量蛋白质表达,并通过共聚焦显微镜观察(平滑肌α-肌动蛋白)。TGF-β1使SMAD3磷酸化水平比基线水平增加了44.3倍,而这种作用被绒毛木犀草素A以浓度依赖性方式抑制(半数抑制浓度,99.0 nM)。TGF-β1刺激SMAD3报告基因表达,并上调ACTA2、COL1A1、COL3A1、FN1和CCN2的转录;刺激成纤维细胞中纤连蛋白的蛋白质表达和平滑肌α-肌动蛋白丝的形成。这些反应被6.25 μM的绒毛木犀草素A抑制。这些发现表明,绒毛木犀草素A抑制TGF-β1/SMAD3信号传导以及下游促纤维化基因转录和蛋白质表达。由于该信号通路与皮肤肥厚性瘢痕形成有关,绒毛木犀草素A可被开发为一种新型疗法,用于治疗由与手术、创伤和烧伤相关的深度真皮损伤引起的瘢痕。

https://cdn.ncbi.nlm.nih.gov/pmc/blobs/7b31/12297611/58e7e58338f7/41598_2025_7918_Fig1_HTML.jpg

文献AI研究员

20分钟写一篇综述,助力文献阅读效率提升50倍。

立即体验

用中文搜PubMed

大模型驱动的PubMed中文搜索引擎

马上搜索

文档翻译

学术文献翻译模型,支持多种主流文档格式。

立即体验