Suppr超能文献

脂肪组织衍生的旁分泌因子对转化生长因子-β1诱导的肌成纤维细胞表型的抑制和逆转作用。

Inhibition and reversal of a TGF-β1 induced myofibroblast phenotype by adipose tissue-derived paracrine factors.

作者信息

Higginbotham S, Workman V L, Giblin A-V, Green N H, Lambert D W, Hearnden V

机构信息

Department of Materials Science and Engineering, University of Sheffield, Sheffield, UK.

School of Clinical Dentistry, University of Sheffield, Sheffield, UK.

出版信息

Stem Cell Res Ther. 2024 Jun 13;15(1):166. doi: 10.1186/s13287-024-03776-3.

Abstract

BACKGROUND

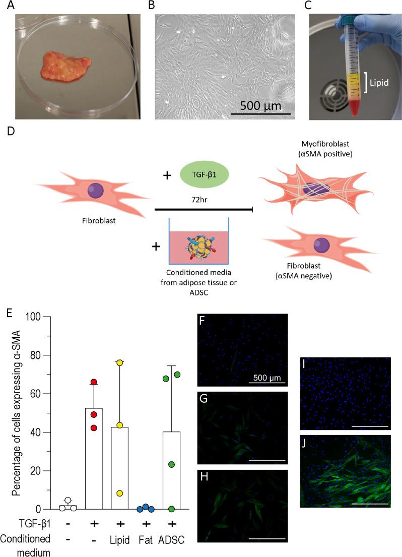
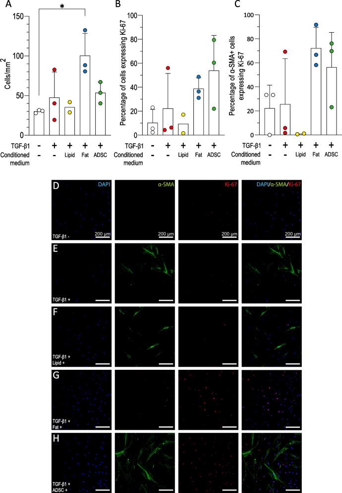
Hypertrophic scarring results from myofibroblast differentiation and persistence during wound healing. Currently no effective treatment for hypertrophic scarring exists however, autologous fat grafting has been shown to improve scar elasticity, appearance, and function. The aim of this study was to understand how paracrine factors from adipose tissues and adipose-derived stromal cells (ADSC) affect fibroblast to myofibroblast differentiation.

METHODS

The transforming growth factor-β1 (TGF-β1) induced model of myofibroblast differentiation was used to test the effect of conditioned media from adipose tissue, ADSC or lipid on the proportion of fibroblasts and myofibroblasts.

RESULTS

Adipose tissue conditioned media inhibited the differentiation of fibroblasts to myofibroblasts but this inhibition was not observed following treatment with ADSC or lipid conditioned media. Hepatocyte growth factor (HGF) was readily detected in the conditioned medium from adipose tissue but not ADSC. Cells treated with HGF, or fortinib to block HGF, demonstrated that HGF was not responsible for the inhibition of myofibroblast differentiation. Conditioned media from adipose tissue was shown to reduce the proportion of myofibroblasts when added to fibroblasts previously treated with TGF-β1, however, conditioned media treatment was unable to significantly reduce the proportion of myofibroblasts in cell populations isolated from scar tissue.

CONCLUSIONS

Cultured ADSC or adipocytes have been the focus of most studies, however, this work highlights the importance of considering whole adipose tissue to further our understanding of fat grafting. This study supports the use of autologous fat grafts for scar treatment and highlights the need for further investigation to determine the mechanism.

摘要

背景

肥厚性瘢痕形成于伤口愈合过程中肌成纤维细胞的分化和持续存在。目前尚无针对肥厚性瘢痕的有效治疗方法,然而,自体脂肪移植已被证明可改善瘢痕弹性、外观和功能。本研究的目的是了解脂肪组织和脂肪来源的间充质干细胞(ADSC)的旁分泌因子如何影响成纤维细胞向肌成纤维细胞的分化。

方法

采用转化生长因子-β1(TGF-β1)诱导的肌成纤维细胞分化模型,测试脂肪组织、ADSC或脂质的条件培养基对成纤维细胞和肌成纤维细胞比例的影响。

结果

脂肪组织条件培养基抑制成纤维细胞向肌成纤维细胞的分化,但用ADSC或脂质条件培养基处理后未观察到这种抑制作用。在脂肪组织的条件培养基中容易检测到肝细胞生长因子(HGF),但在ADSC的条件培养基中未检测到。用HGF或福替尼处理以阻断HGF的细胞表明,HGF不是抑制肌成纤维细胞分化的原因。当将脂肪组织的条件培养基添加到先前用TGF-β1处理的成纤维细胞中时,显示其可降低肌成纤维细胞的比例,然而,条件培养基处理无法显著降低从瘢痕组织分离的细胞群体中肌成纤维细胞的比例。

结论

大多数研究都聚焦于培养的ADSC或脂肪细胞,然而,这项工作强调了考虑整个脂肪组织对于深化我们对脂肪移植理解的重要性。本研究支持使用自体脂肪移植治疗瘢痕,并强调需要进一步研究以确定其机制。

https://cdn.ncbi.nlm.nih.gov/pmc/blobs/492e/11170827/8f4ddd64ec0d/13287_2024_3776_Fig1_HTML.jpg

文献AI研究员

20分钟写一篇综述,助力文献阅读效率提升50倍。

立即体验

用中文搜PubMed

大模型驱动的PubMed中文搜索引擎

马上搜索

文档翻译

学术文献翻译模型,支持多种主流文档格式。

立即体验