Suppr超能文献

卵泡发育过程中鸡卵泡的微小RNA表达谱分析

miRNA profiling of chicken follicles during follicular development.

作者信息

Xu Zhongxian, Liu Qian, Ning Chunyou, Yang Maosen, Zhu Qing, Li Diyan, Wang Tao, Li Feng

机构信息

Key Laboratory of Southwest China Wildlife Resources Conservation (Ministry of Education), China West Normal University, Nanchong, 637009, China.

Institute of Animal Genetics and Breeding, College of Animal Science and Technology, Sichuan Agricultural University, Chengdu, 611130, China.

出版信息

Sci Rep. 2024 Jan 26;14(1):2212. doi: 10.1038/s41598-024-52716-x.

Abstract

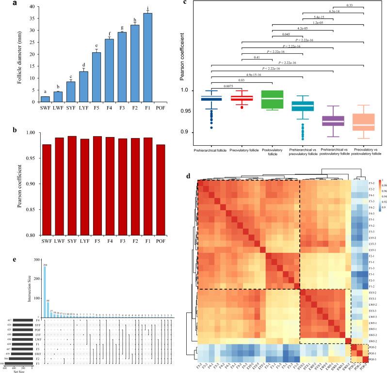
MicroRNAs (miRNAs) play a crucial role as transcription regulators in various aspects of follicular development, including steroidogenesis, ovulation, apoptosis, and gene regulation in poultry. However, there is a paucity of studies examining the specific impact of miRNAs on ovarian granulosa cells (GCs) across multiple grades in laying hens. Consequently, this study aims to investigate the roles of miRNAs in chicken GCs. By constructing miRNA expression profiles of GCs at 10 different time points, encompassing 4 pre-hierarchical, 5 preovulatory, and 1 postovulatory follicles stage, we identified highly expressed miRNAs involved in GC differentiation (miR-148a-3p, miR-143-3p), apoptosis (let7 family, miR-363-3p, miR-30c-5p, etc.), and autophagy (miR-128-3p, miR-21-5p). Furthermore, we discovered 48 developmentally dynamic miRNAs (DDMs) that target 295 dynamic differentially expressed genes (DDGs) associated with follicular development and selection (such as oocyte meiosis, progesterone-mediated oocyte maturation, Wnt signaling pathway, TGF-β signaling pathway) as well as follicular regression (including autophagy and cellular senescence). These findings contribute to a more comprehensive understanding of the intricate mechanisms underlying follicle recruitment, selection, and degeneration, aiming to enhance poultry's reproductive capacity.

摘要

微小RNA(miRNA)作为转录调节因子,在卵泡发育的各个方面发挥着关键作用,包括家禽的类固醇生成、排卵、细胞凋亡和基因调控。然而,关于miRNA对蛋鸡不同等级卵巢颗粒细胞(GC)具体影响的研究较少。因此,本研究旨在探究miRNA在鸡颗粒细胞中的作用。通过构建10个不同时间点的颗粒细胞miRNA表达谱,涵盖4个等级前、5个排卵前和1个排卵后卵泡阶段,我们鉴定出了参与颗粒细胞分化(miR-148a-3p、miR-143-3p)、细胞凋亡(let7家族、miR-363-3p、miR-30c-5p等)和自噬(miR-128-3p、miR-21-5p)的高表达miRNA。此外,我们发现了48个发育动态miRNA(DDM),它们靶向295个与卵泡发育和选择(如卵母细胞减数分裂、孕酮介导的卵母细胞成熟、Wnt信号通路、TGF-β信号通路)以及卵泡退化(包括自噬和细胞衰老)相关的动态差异表达基因(DDG)。这些发现有助于更全面地理解卵泡募集、选择和退化的复杂机制,旨在提高家禽的繁殖能力。

https://cdn.ncbi.nlm.nih.gov/pmc/blobs/4a6b/10817932/4775fe7c1204/41598_2024_52716_Fig1_HTML.jpg

文献AI研究员

20分钟写一篇综述,助力文献阅读效率提升50倍。

立即体验

用中文搜PubMed

大模型驱动的PubMed中文搜索引擎

马上搜索

文档翻译

学术文献翻译模型,支持多种主流文档格式。

立即体验