Suppr超能文献

通过靶向 来调节颗粒细胞增殖和凋亡,从而调控鹅卵泡选择。

Regulates Geese Follicular Selection by Targeting to Regulate Granulosa Cell Proliferation and Apoptosis.

机构信息

Farm Animal Genetic Resources Exploration and Innovation Key Laboratory of Sichuan Province, Sichuan Agricultural University, Chengdu 611130, China.

出版信息

Int J Mol Sci. 2023 Apr 5;24(7):6792. doi: 10.3390/ijms24076792.

Abstract

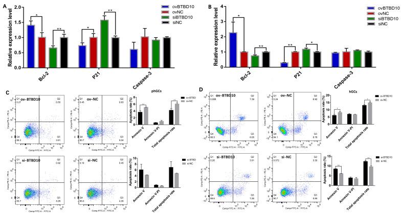
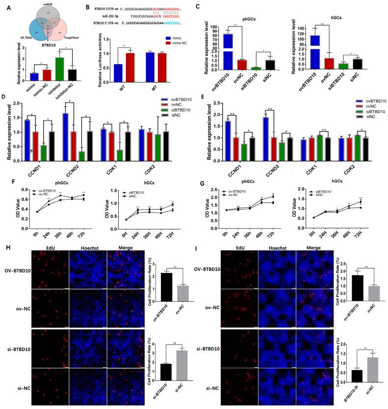
The regulation of granulosa cells (GCs) proliferation and apoptosis is the key step in follicular selection which determines the egg production performance of poultry. has been reported to be involved in regulating the proliferation and apoptosis of mammalian ovarian GCs. However, its role in regulating the proliferation and apoptosis of goose GCs is still unknown. In the present study, the GCs of pre-hierarchical follicles (phGCs, 8-10 mm) and those of hierarchical follicles (hGCs, F2-F4) were used to investigate the role of in cell proliferation and apoptosis during follicle selection. In phGCs and hGCs cultured in vitro, was found to negatively regulate cell proliferation and positively regulate cell apoptosis. The results of RNA-seq showed that BTB Domain Containing 10 () is predicted to be a key target gene for to regulate the proliferation and apoptosis of GCs. Furthermore, it is confirmed that can inhibit expression by targeting its 3'UTR region, and was revealed to promote the proliferation and inhibit the apoptosis of phGCs and hGCs. Additionally, co-transfection with effectively prevented mimic-induced cell apoptosis and the inhibition of cell proliferation. Meanwhile, also remarkably inhibited the expression of Phosphatidylinositol-4,5-Bisphosphate 3-Kinase Catalytic Subunit Beta ( and AKT Serine/Threonine Kinase 1 ( while it was significantly restored by . Overall, suppresses the proliferation and promotes the apoptosis of GCs through the downregulation of / signaling by targeting during follicular selection. Our study provides a theoretical reference for understanding the molecular mechanism of goose follicular selection, as well as a candidate gene for molecular marker-assisted breeding to improve the geese' egg production performance.

摘要

颗粒细胞(GCs)的增殖和凋亡调节是卵泡选择的关键步骤,决定了禽类的产蛋性能。已经有报道称它参与调节哺乳动物卵巢 GCs 的增殖和凋亡。然而,它在调节鹅 GCs 的增殖和凋亡中的作用尚不清楚。在本研究中,使用预等级卵泡(phGCs,8-10mm)和等级卵泡(hGCs,F2-F4)的 GCs 来研究在卵泡选择过程中 对细胞增殖和凋亡的调节作用。在体外培养的 phGCs 和 hGCs 中,发现 负调控细胞增殖,正调控细胞凋亡。RNA-seq 的结果表明,BTB 结构域包含 10 号()被预测为 调节 GCs 增殖和凋亡的关键靶基因。此外,证实 可以通过靶向其 3'UTR 区域抑制 的表达,并且 被揭示可以促进 phGCs 和 hGCs 的增殖并抑制其凋亡。此外,共转染 可以有效阻止 模拟物诱导的细胞凋亡和细胞增殖的抑制。同时, 还显著抑制了 Phosphatidylinositol-4,5-Bisphosphate 3-Kinase Catalytic Subunit Beta(和 AKT Serine/Threonine Kinase 1(的表达,而通过 则显著恢复了这一表达。总的来说, 通过靶向 下调 / 信号通路,在卵泡选择过程中抑制 GCs 的增殖并促进其凋亡。我们的研究为理解鹅卵泡选择的分子机制提供了理论参考,同时也为提高鹅产蛋性能的分子标记辅助育种提供了候选基因。

https://cdn.ncbi.nlm.nih.gov/pmc/blobs/7c57/10095183/523081a9915b/ijms-24-06792-g001.jpg

文献AI研究员

20分钟写一篇综述,助力文献阅读效率提升50倍。

立即体验

用中文搜PubMed

大模型驱动的PubMed中文搜索引擎

马上搜索

文档翻译

学术文献翻译模型,支持多种主流文档格式。

立即体验