Suppr超能文献

mRNA和miRNA转录组的联合分析揭示了鹅卵泡选择阶段卵泡膜细胞生理差异的分子机制。

Combined analyses of mRNA and miRNA transcriptome reveal the molecular mechanisms of theca cells physiological differences in geese follicular selection stage.

作者信息

Hu Xinyue, Xie Hengli, Zhang Xi, Lin Yueyue, Hu Shenqiang, Hu Jiwei, He Hua, Li Liang, Liu Hehe, Wang Jiwen

机构信息

State Key Laboratory of Swine and Poultry Breeding Industry, College of Animal Science and Technology, Sichuan Agricultural University, Chengdu, Sichuan, 611130, PR China.

State Key Laboratory of Swine and Poultry Breeding Industry, College of Animal Science and Technology, Sichuan Agricultural University, Chengdu, Sichuan, 611130, PR China.

出版信息

Poult Sci. 2024 Dec;103(12):104402. doi: 10.1016/j.psj.2024.104402. Epub 2024 Oct 10.

Abstract

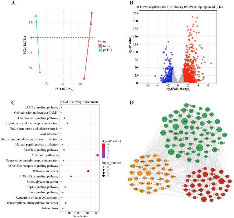
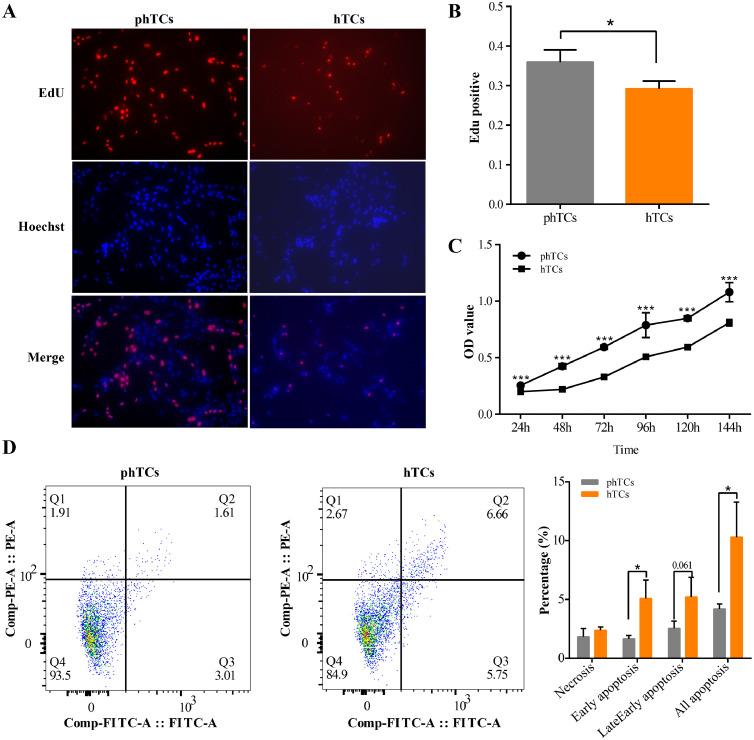
In avian, follicular selection is a key molecular event that can determine avian egg production. Theca cells (TC) are the main components of follicles, the molecular mechanisms about TCs physiological differences during follicle selection stage are still unclear. This study revealed significant differences in proliferation, apoptosis, lipid synthesis, and steroid secretion levels between prehierarchical theca cells (phTC) and hierarchical theca cells (hTC) of Tianfu meat-type geese. A total of 1,559 differentially expressed genes (DEG) and 71 differentially expressed miRNAs (DEM) were identified between phTCs and hTCs, respectively. Functional enrichment analysis results showed that 143 DEGs were enriched in the pathways related to cell proliferation/apoptosis and lipid/steroid metabolism. Protein-protein interaction (PPI) network results indicated the 143 DEGs have functional interactions. Additionally, the predicted target genes of 71 DEMs were jointly analyzed with the above 143 DEGs, and the results showed that 15 DEMs and 17 DEGs with targeted relationships were found. Among them, miR-202-5p was significantly down-regulated both in hTCs and hierarchical theca layers, and target prediction results showed that miR-202-5p may affect TCs proliferation/apoptosis by targeting CHPT1 to regulate the expression levels of CCN1/FOXO3; meanwhile, may affect TCs lipid/steroid metabolism and proliferation/apoptosis by targeting CHPT1 to regulate the expression levels of p53/ABCA1/SREBP-2. This study provides new insights into the regulatory mechanisms of TCs physiological differences during goose follicle selection.

摘要

在禽类中,卵泡选择是决定禽蛋产量的关键分子事件。卵泡膜细胞(TC)是卵泡的主要组成部分,关于卵泡选择阶段TC生理差异的分子机制仍不清楚。本研究揭示了天府肉鹅等级前卵泡膜细胞(phTC)和等级卵泡膜细胞(hTC)在增殖、凋亡、脂质合成和类固醇分泌水平上存在显著差异。分别在phTC和hTC之间鉴定出总共1559个差异表达基因(DEG)和71个差异表达miRNA(DEM)。功能富集分析结果表明,143个DEG富集在与细胞增殖/凋亡以及脂质/类固醇代谢相关的途径中。蛋白质-蛋白质相互作用(PPI)网络结果表明这143个DEG具有功能相互作用。此外,将71个DEM的预测靶基因与上述143个DEG进行联合分析,结果发现15个具有靶向关系的DEM和17个DEG。其中,miR-202-5p在hTC和等级卵泡膜层中均显著下调,靶标预测结果表明,miR-202-5p可能通过靶向CHPT1调节CCN1/FOXO3的表达水平来影响TC的增殖/凋亡;同时,可能通过靶向CHPT1调节p53/ABCA1/SREBP-2的表达水平来影响TC的脂质/类固醇代谢和增殖/凋亡。本研究为鹅卵泡选择过程中TC生理差异的调控机制提供了新的见解。

https://cdn.ncbi.nlm.nih.gov/pmc/blobs/5aa4/11577227/8bc84cb66ef7/gr1.jpg

文献AI研究员

20分钟写一篇综述,助力文献阅读效率提升50倍。

立即体验

用中文搜PubMed

大模型驱动的PubMed中文搜索引擎

马上搜索

文档翻译

学术文献翻译模型,支持多种主流文档格式。

立即体验