Suppr超能文献

在福美双诱导的胫骨软骨发育不良中,miR-205a与RUNX2对鸡软骨细胞增殖和分化的影响。

The effect of miR-205a with RUNX2 towards proliferation and differentiation of chicken chondrocytes in thiram-induced tibial dyschondroplasia.

作者信息

Zhou Yuxin, Lu Yuxiang, Xu Hengyong, Ji Xuyang, Deng Qingqing, Wang Xi, Zhang Yao, Li Qiuhang, Lu Yusheng, Rustempasic Alma, Liu Yiping, Wang Yan

机构信息

State Key Laboratory of Swine and Poultry Breeding Industry, College of Animal Science and Technology, Sichuan Agricultural University, Chengdu 611130, PR China; Farm Animal Genetic Resources Exploration and Innovation Key Laboratory of Sichuan Province, Sichuan Agricultural University, Chengdu Campus, Chengdu 611130, PR China; Key Laboratory of Livestock and Poultry Multi-omics, Ministry of Agriculture and Rural Affairs, College of Animal Science and Technology, Sichuan Agricultural University, Chengdu 611130, PR China.

Faculty of Agriculture and Food Science, University in Sarajevo, Zmaja od Bosne 8, 71000 Sarajevo, Bosnia and Herzegovina.

出版信息

Poult Sci. 2024 Dec;103(12):104535. doi: 10.1016/j.psj.2024.104535. Epub 2024 Nov 8.

Abstract

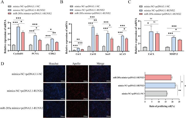
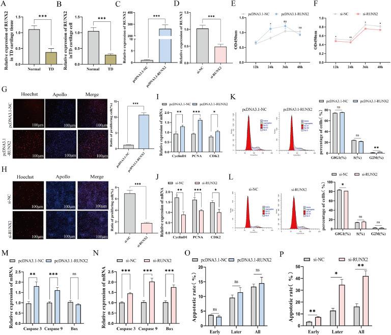
Tibial dyschondroplasia (TD) is a kind of metabolic bone disease in fast-growing broilers, which seriously restricts the development of poultry industry. Our previous studies have revealed a significant upregulation of miR-205a in TD cartilage tissue, suggesting its potential role as a regulatory factor in the pathogenesis of TD. However, the precise function implications and underlying regulatory mechanism remain elusive. Therefore, this study aims to elucidate the biological functions and regulatory mechanisms of miR-205a in the progression of TD by employing mehtodologies such as qRT-PCR, CCK-8 assay, EdU assays, and flow cytometry. The findings demonstrated that the transfection of miR-205a overexpression plasmid reduced chondrocytes growth and development in TD while enhancing apoptosis; conversely, blocking miR-205a had opposite effects. RUNX2 was identified as a target gene of miR-205a through biosynthesis and dual luciferase assays, and its overexpression helps chondrocytes in TD grow and develop. However, when both miR-205a and RUNX2 were overexpressed, the regulatory effect of RUNX2 was significantly suppressed. In conclusion, miR-205a plays a role in slowing the growth and development of chondrocytes in TD by targeting and reducing RUNX2 expression, which helps to initiate and progress TD.

摘要

胫骨软骨发育不良(TD)是快速生长的肉鸡中的一种代谢性骨病,严重制约了家禽业的发展。我们之前的研究表明,TD软骨组织中miR-205a显著上调,提示其在TD发病机制中作为调节因子的潜在作用。然而,其确切的功能影响和潜在调控机制仍不清楚。因此,本研究旨在通过采用qRT-PCR、CCK-8检测、EdU检测和流式细胞术等方法,阐明miR-205a在TD进展中的生物学功能和调控机制。研究结果表明,转染miR-205a过表达质粒可降低TD中软骨细胞的生长发育,同时增强细胞凋亡;相反,阻断miR-205a则产生相反的效果。通过生物合成和双荧光素酶检测确定RUNX2是miR-205a的靶基因,其过表达有助于TD中的软骨细胞生长发育。然而,当miR-205a和RUNX2均过表达时,RUNX2的调节作用被显著抑制。总之,miR-205a通过靶向并降低RUNX2表达,在减缓TD中软骨细胞的生长发育中发挥作用,这有助于TD的发生和发展。

https://cdn.ncbi.nlm.nih.gov/pmc/blobs/2752/11609359/93f718589687/gr1.jpg

文献AI研究员

20分钟写一篇综述,助力文献阅读效率提升50倍。

立即体验

用中文搜PubMed

大模型驱动的PubMed中文搜索引擎

马上搜索

文档翻译

学术文献翻译模型,支持多种主流文档格式。

立即体验