Suppr超能文献

顺铂与卡铂为基础的化疗联合阿替利珠单抗在膀胱癌中的免疫调节作用及改善结局。

Immunomodulatory effects and improved outcomes with cisplatin- versus carboplatin-based chemotherapy plus atezolizumab in urothelial cancer.

机构信息

Division of Hematology and Medical Oncology, Tisch Cancer Institute, Icahn School of Medicine at Mount Sinai, New York, NY, USA.

Genentech Inc., South San Francisco, CA 94080, USA.

出版信息

Cell Rep Med. 2024 Feb 20;5(2):101393. doi: 10.1016/j.xcrm.2024.101393. Epub 2024 Jan 26.

Abstract

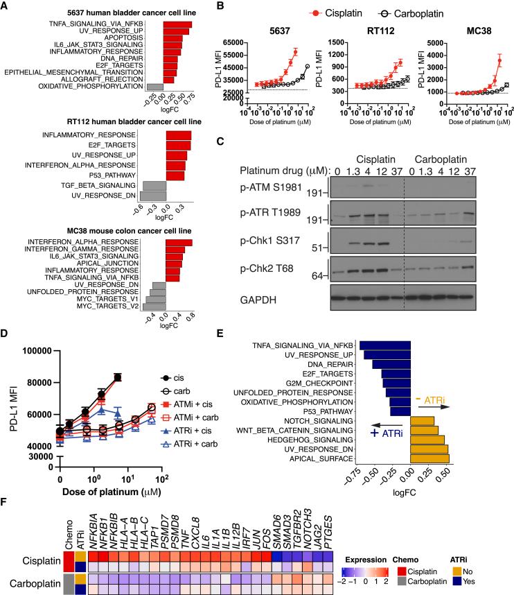
In metastatic urothelial cancer (mUC), cisplatin versus carboplatin leads to durable disease control in a subset of patients. The IMvigor130 trial reveals more favorable effects with atezolizumab combined with gemcitabine and cisplatin (GemCis) versus gemcitabine and carboplatin (GemCarbo). This study investigates the immunomodulatory effects of cisplatin as a potential explanation for these observations. Our findings indicate that improved outcomes with GemCis versus GemCarbo are primarily observed in patients with pretreatment tumors exhibiting features of restrained adaptive immunity. In addition, GemCis versus GemCarbo ± atezolizumab induces transcriptional changes in circulating immune cells, including upregulation of antigen presentation and T cell activation programs. In vitro experiments demonstrate that cisplatin, compared with carboplatin, exerts direct immunomodulatory effects on cancer cells, promoting dendritic cell activation and antigen-specific T cell killing. These results underscore the key role of immune modulation in cisplatin's efficacy in mUC and highlight the importance of specific chemotherapy backbones in immunotherapy combination regimens.

摘要

在转移性尿路上皮癌(mUC)中,顺铂与卡铂相比,可使一部分患者获得持久的疾病控制。IMvigor130 试验显示,与吉西他滨联合卡铂(GemCarbo)相比,阿替利珠单抗联合吉西他滨和顺铂(GemCis)具有更有利的效果。本研究探讨了顺铂的免疫调节作用,这可能是这些观察结果的解释。我们的研究结果表明,与 GemCarbo 相比,GemCis 改善预后的主要作用是在预处理肿瘤表现出适应性免疫受限特征的患者中观察到的。此外,与 GemCarbo ± 阿替利珠单抗相比,GemCis 诱导循环免疫细胞的转录变化,包括抗原呈递和 T 细胞激活程序的上调。体外实验表明,与卡铂相比,顺铂对癌细胞具有直接的免疫调节作用,促进树突状细胞的激活和抗原特异性 T 细胞的杀伤。这些结果强调了免疫调节在顺铂治疗 mUC 中的关键作用,并突出了特定化疗骨干在免疫治疗联合方案中的重要性。

https://cdn.ncbi.nlm.nih.gov/pmc/blobs/7612/10897541/6f1bbce6cc0b/fx1.jpg

文献AI研究员

20分钟写一篇综述,助力文献阅读效率提升50倍。

立即体验

用中文搜PubMed

大模型驱动的PubMed中文搜索引擎

马上搜索

文档翻译

学术文献翻译模型,支持多种主流文档格式。

立即体验