Suppr超能文献

RcMYB8通过调控RcPR5/1和RcP5CS1增强玫瑰(中国玫瑰)的耐盐性和耐旱性。

RcMYB8 enhances salt and drought tolerance in rose (Rosa chinensis) by modulating RcPR5/1 and RcP5CS1.

作者信息

Zhang Yichang, Yu Shuang, Niu Pengfei, Su Lin, Jiao Xuecheng, Sui Xiuyu, Shi Yaru, Liu Boda, Lu Wanpei, Zhu Hong, Jiang Xinqiang

机构信息

College of Landscape Architecture and Forestry, Qingdao Agricultural University, Qingdao, 266109, Shandong, China.

College of Agronomy, Qingdao Agricultural University, Qingdao, 266109, Shandong, China.

出版信息

Mol Hortic. 2024 Jan 29;4(1):3. doi: 10.1186/s43897-024-00080-9.

Abstract

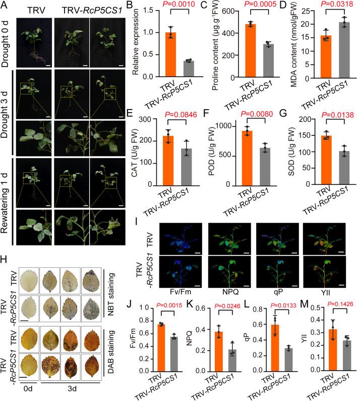
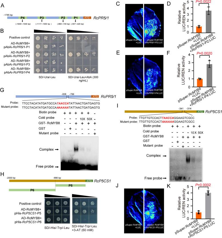
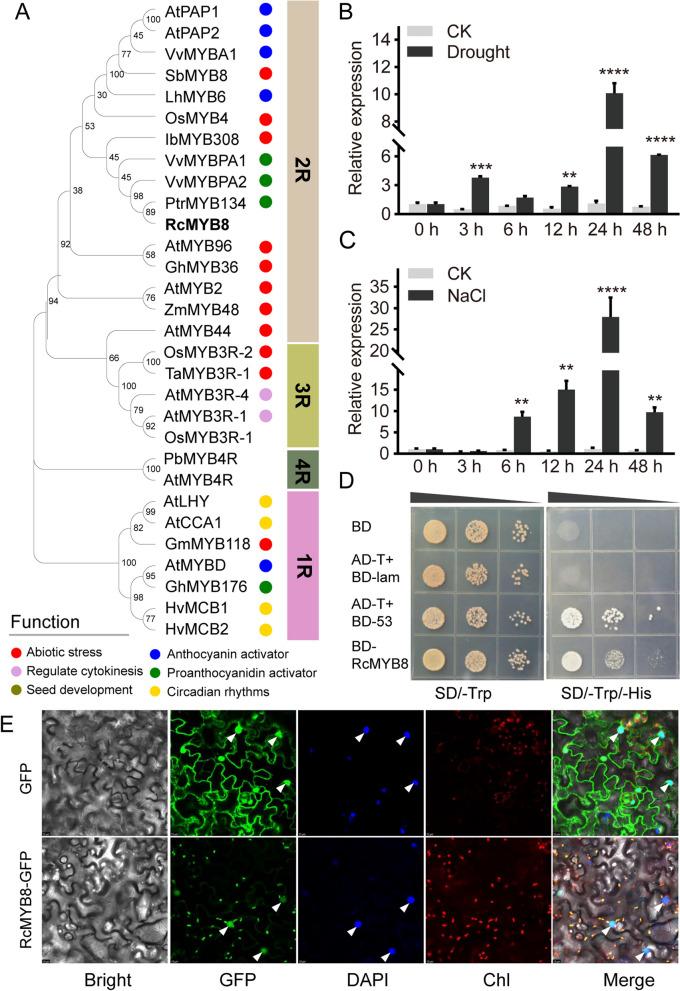
Plant Myeloblastosis (MYB) proteins function crucially roles upon variegated abiotic stresses. Nonetheless, their effects and mechanisms in rose (Rosa chinensis) are not fully clarified. In this study, we characterized the effects of rose RcMYB8 under salt and drought tolerances. For induction of the RcMYB8 expression, NaCl and drought stress treatment were adopted. Rose plants overexpressing RcMYB8 displayed enhanced tolerance to salinity and drought stress, while silencing RcMYB8 resulted in decreased tolerance, as evidenced by lowered intra-leaf electrolyte leakage and callose deposition, as well as photosynthetic sustainment under stressed conditions. Here, we further show that RcMYB8 binds similarly to the promoters of RcPR5/1 and RcP5C51 in vivo and in vitro. Inhibiting RcP5CS1 by virus-induced gene silencing led to decreased drought tolerance through the reactive oxygen species (ROS) homeostatic regulation. RcP5CS1-silenced plants showed an increase in ion leakage and reduce of proline content, together with the content of malondialdehyde (MDA) increased, lowered activities of Catalase (CAT), peroxidase (POD) and superoxide dismutase (SOD). Our study highlights the transcriptional modulator role of RcMYB8 in drought and salinity tolerances, which bridges RcPR5/1 and RcP5CS1 by promoting ROS scavenging. Besides, it is probably applicable to the rose plant engineering for enhancing their abiotic stress tolerances.

摘要

植物髓细胞组织增生(MYB)蛋白在多种非生物胁迫中发挥着关键作用。然而,它们在玫瑰(Rosa chinensis)中的作用和机制尚未完全阐明。在本研究中,我们对玫瑰RcMYB8在耐盐和耐旱方面的作用进行了表征。为了诱导RcMYB8表达,采用了NaCl和干旱胁迫处理。过表达RcMYB8的玫瑰植株对盐胁迫和干旱胁迫的耐受性增强,而沉默RcMYB8则导致耐受性降低,叶内电解质渗漏和胼胝质沉积减少以及胁迫条件下光合作用维持等现象证明了这一点。在这里,我们进一步表明,RcMYB8在体内和体外均与RcPR5/1和RcP5C51的启动子类似地结合。通过病毒诱导的基因沉默抑制RcP5CS1会导致通过活性氧(ROS)稳态调节降低耐旱性。RcP5CS1沉默的植株表现出离子渗漏增加和脯氨酸含量降低,同时丙二醛(MDA)含量增加,过氧化氢酶(CAT)、过氧化物酶(POD)和超氧化物歧化酶(SOD)活性降低。我们的研究突出了RcMYB8在耐旱和耐盐性中的转录调节作用,它通过促进ROS清除在RcPR5/1和RcP5CS1之间架起桥梁。此外,它可能适用于玫瑰植物工程以增强其非生物胁迫耐受性。

https://cdn.ncbi.nlm.nih.gov/pmc/blobs/f17f/10823735/e3688eca27d5/43897_2024_80_Fig1_HTML.jpg

文献AI研究员

20分钟写一篇综述,助力文献阅读效率提升50倍。

立即体验

用中文搜PubMed

大模型驱动的PubMed中文搜索引擎

马上搜索

文档翻译

学术文献翻译模型,支持多种主流文档格式。

立即体验