Suppr超能文献

桃胶多糖对酒精性肝损伤的保肝作用:减轻氧化应激和促进脂质代谢

Hepatoprotective effects of peach gum polysaccharides against alcoholic liver injury: moderation of oxidative stress and promotion of lipid metabolism.

作者信息

Zhou Bingjie, Liu Pinpin, Yao Xiangao, Cao Huijie, Zhu Hang, Wang Qiao, Liu Yan, Fang Min, Wu Yongning, Gong Zhiyong

机构信息

Hubei Key Laboratory for Processing and Transformation of Agricultural Products, Key Laboratory for Deep Processing of Major Grain and Oil (The Chinese Ministry of Education), Food Safety Research Center for Key Research Institute of Humanities and Social Sciences of Hubei Province, Wuhan Polytechnic University, Wuhan, China.

Suizhou Center for Disease Control and Prevention, Hubei Province, China.

出版信息

Front Nutr. 2024 Jan 11;10:1325450. doi: 10.3389/fnut.2023.1325450. eCollection 2023.

Abstract

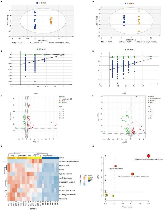
Natural polysaccharides extracted from plants have received increasing attention due to their rich bioactivity. In our study, peach gum polysaccharides (PGPs) were extracted by water extraction-alcohol precipitation method. PGPs are typical pyranose polysaccharides with a mean molecular weight of 3.68 × 10 g/mol. The antioxidant activity and hepatoprotective capacity of PGPs were studied. , assays showed that PGPs scavenged DPPH, OH, and O in a dose-dependent manner. PGPs exhibited antioxidative properties against alcohol-induced HL7702 cells, as evidenced by the normalization of MDA, SOD, ROS, and GSH levels. To further elucidate the hepatoprotective mechanism of PGPs, we carried out experiments in male mice. PGPs exerted hepatoprotective effects in alcohol liver disease (ALD) mice by exerting antioxidant effects, decreasing the inflammatory response and modulating lipid metabolism. In addition, metabolomic analysis indicated that PGPs mainly regulate D-glutamine and D-glutamate metabolism, alanine, aspartate and glutamate metabolism, and arginine biosynthesis to promote hepatic metabolism and maintain body functions. Overall, this study revealed that the hepatoprotective mechanism of PGPs against ALD might be associated with the regulation of oxidative stress and lipid metabolism.

摘要

从植物中提取的天然多糖因其丰富的生物活性而受到越来越多的关注。在我们的研究中,采用水提醇沉法提取桃胶多糖(PGPs)。PGPs是典型的吡喃糖多糖,平均分子量为3.68×10 g/mol。研究了PGPs的抗氧化活性和保肝能力。实验表明,PGPs以剂量依赖的方式清除DPPH、OH和O。PGPs对酒精诱导的HL7702细胞具有抗氧化特性,MDA、SOD、ROS和GSH水平的正常化证明了这一点。为了进一步阐明PGPs的保肝机制,我们在雄性小鼠中进行了实验。PGPs通过发挥抗氧化作用、减轻炎症反应和调节脂质代谢,对酒精性肝病(ALD)小鼠发挥保肝作用。此外,代谢组学分析表明,PGPs主要调节D-谷氨酰胺和D-谷氨酸代谢、丙氨酸、天冬氨酸和谷氨酸代谢以及精氨酸生物合成,以促进肝脏代谢并维持身体功能。总体而言,本研究表明PGPs对ALD的保肝机制可能与氧化应激和脂质代谢的调节有关。

https://cdn.ncbi.nlm.nih.gov/pmc/blobs/6700/10811791/10b260785aac/fnut-10-1325450-g001.jpg

文献AI研究员

20分钟写一篇综述,助力文献阅读效率提升50倍。

立即体验

用中文搜PubMed

大模型驱动的PubMed中文搜索引擎

马上搜索

文档翻译

学术文献翻译模型,支持多种主流文档格式。

立即体验