Suppr超能文献

白杨素通过体内外上调 miR-34a 抑制非小细胞肺癌(NSCLC)细胞生长。

Acacetin inhibited non-small-cell lung cancer (NSCLC) cell growth via upregulating miR-34a in vitro and in vivo.

机构信息

Laboratory of BioMolecular Imaging, Molecular and Cellular Biology, Department of Radiologic Technology, Faculty of Associated Medical Sciences, Chiang Mai University, Chiang Mai, 50200, Thailand.

Department of Oncology and Hematology, The Affiliated Traditional Chinese Medicine Hospital, Southwest Medical University, Luzhou, 646000, China.

出版信息

Sci Rep. 2024 Jan 29;14(1):2348. doi: 10.1038/s41598-024-52896-6.

Abstract

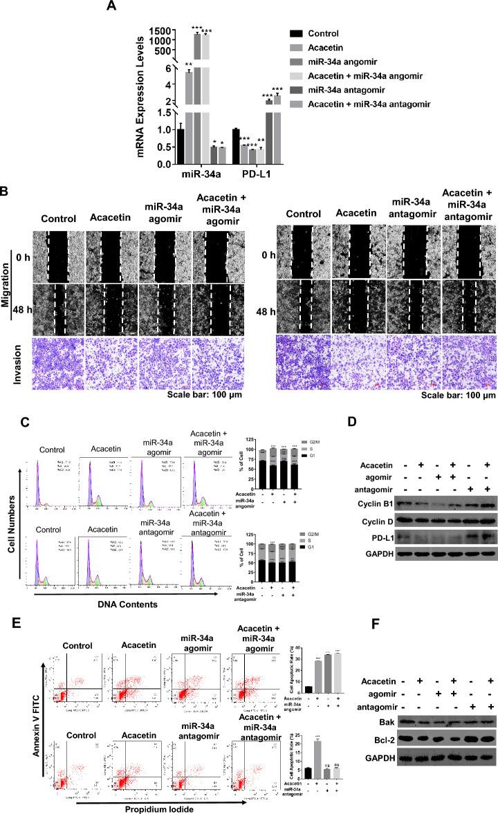
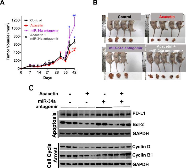
Acacetin, one of the flavonoid compounds, is a natural product found in various plants, including Silver birch, and Damiana. Previous studies showed that acacetin has anti-cancer effects on many kinds of cancer cells, however, the role of and the mechanisms of actions of acacetin on non-small cell lung cancer (NSCLC) cells is still not fully understood. Herein, we found that, in vitro, acacetin inhibited the proliferation, invasion, and migration of NSCLC cells, A549 and H460, in a dose-dependent manner. Meanwhile, flow cytometry assay results showed that acacetin induced G2/M phase cell cycle arrest, and apoptosis of NSCLC cells. In vivo, acacetin suppressed tumor formation of A549-xenografted nude mice model with no obvious toxicities. Western blotting results showed that the protein levels of cell cycle-related proteins cyclin B1, cyclin D, and anti-apoptotic protein Bcl-2 had decreased, while the apoptosis-related protein Bak had increased both in NSCLC cells and in A549-xenografted tumor tissues. For investigating the molecular mechanism behind the biological effects of acacetin on NSCLC, we found that acacetin induced the expression levels of tumor suppressor p53 both in vitro and in vivo. MicroRNA, miR-34a, the direct target of p53, has been shown anti-NSCLC proliferation effects by suppressing the expression of its target gene programmed death ligand 1 (PD-L1). We found that acacetin upregulated the expression levels of miR-34a, and downregulated the expression levels of PD-L1 of NSCLC cells in vitro and of tumors in vivo. In vitro, knockdown p53 expression by siRNAs reversed the induction effects of acacetin on miR34a expression and abolished the inhibitory activity of acacetin on NSCLC cell proliferation. Furthermore, using agomir and antagomir to overexpress and suppress the expression miR-34a in NSCLC cells was also examined. We found that miR-34a agomir showed similar effects as acacetin on A549 cells, while miR-34a antagomir could partially or completely reverse acacetin's effects on A549 cells. In vivo, intratumor injection of miR-34a antagomir could drastically suppress the anti-tumor formation effects of acacetin in A549-xenografted nude mice. Overall, our results showed that acacetin inhibits cell proliferation and induces cell apoptosis of NSCLC cells by regulating miR-34a.

摘要

白杨素是一种黄酮类化合物,是存在于多种植物中的天然产物,包括银桦和达米阿那。先前的研究表明,白杨素有抗多种癌细胞的抗癌作用,然而,白杨素对非小细胞肺癌(NSCLC)细胞的作用及其作用机制仍不完全清楚。在此,我们发现,在体外,白杨素以剂量依赖的方式抑制 NSCLC 细胞 A549 和 H460 的增殖、侵袭和迁移。同时,流式细胞术检测结果表明,白杨素诱导 NSCLC 细胞的 G2/M 期细胞周期阻滞和细胞凋亡。在体内,白杨素抑制了 A549 异种移植裸鼠模型的肿瘤形成,且无明显毒性。Western blot 检测结果表明,细胞周期相关蛋白 cyclin B1、cyclin D 和抗凋亡蛋白 Bcl-2 的蛋白水平降低,而凋亡相关蛋白 Bak 在 NSCLC 细胞和 A549 异种移植肿瘤组织中均增加。为了研究白杨素对 NSCLC 的生物学效应的分子机制,我们发现,在体外和体内,白杨素诱导抑癌基因 p53 的表达水平升高。微 RNA,miR-34a,是 p53 的直接靶标,已被证明通过抑制其靶基因程序性死亡配体 1(PD-L1)的表达来抑制 NSCLC 的增殖。我们发现,在体外和体内,白杨素上调了 NSCLC 细胞中 miR-34a 的表达水平,并下调了 PD-L1 的表达水平。在体外,通过 siRNAs 敲低 p53 表达可逆转白杨素对 miR34a 表达的诱导作用,并消除白杨素对 NSCLC 细胞增殖的抑制活性。此外,还通过 agomir 和 antagomir 来过表达和抑制 NSCLC 细胞中 miR-34a 的表达进行了检测。我们发现,miR-34a agomir 对 A549 细胞的作用与白杨素相似,而 miR-34a antagomir 可部分或完全逆转白杨素对 A549 细胞的作用。在体内,肿瘤内注射 miR-34a antagomir 可显著抑制白杨素在 A549 异种移植裸鼠中的抗肿瘤形成作用。总的来说,我们的研究结果表明,白杨素通过调节 miR-34a 抑制 NSCLC 细胞的增殖并诱导细胞凋亡。

https://cdn.ncbi.nlm.nih.gov/pmc/blobs/d4e9/10824707/769a014d1f48/41598_2024_52896_Fig1_HTML.jpg

文献AI研究员

20分钟写一篇综述,助力文献阅读效率提升50倍。

立即体验

用中文搜PubMed

大模型驱动的PubMed中文搜索引擎

马上搜索

文档翻译

学术文献翻译模型,支持多种主流文档格式。

立即体验