Suppr超能文献

小 RNA PrrH 通过调控 III 型分泌系统激活蛋白 ExsA 加重 - 诱导的急性肺损伤。

The small RNA PrrH aggravates -induced acute lung injury by regulating the type III secretion system activator ExsA.

机构信息

Department of Laboratory Medicine, the Second Affiliated Hospital of Guangzhou University of Chinese Medicine, Guangzhou, China.

The Second Clinical College of Guangzhou University of Chinese Medicine, Guangzhou, China.

出版信息

Microbiol Spectr. 2024 Mar 5;12(3):e0062623. doi: 10.1128/spectrum.00626-23. Epub 2024 Jan 30.

Abstract

UNLABELLED

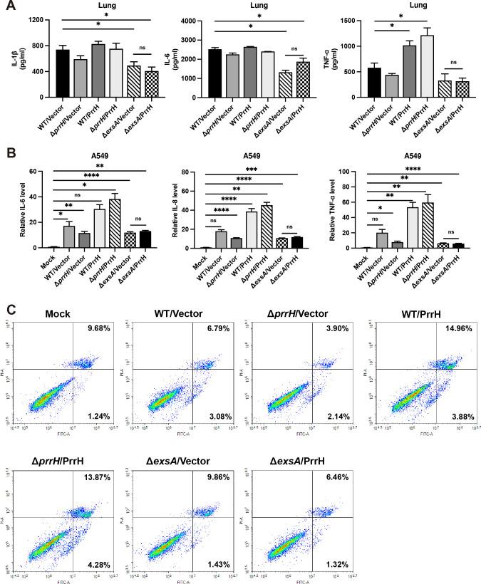
is an opportunistic pathogen that causes acute and chronic infections in immunocompromised individuals. Small regulatory RNAs (sRNAs) regulate multiple bacterial adaptations to environmental changes, especially virulence. Our previous study showed that sRNA PrrH negatively regulates the expression of a number of virulence factors, such as pyocyanin, rhamnolipid, biofilm, and elastase in the strain PAO1. However, previous studies have shown that the -deficient mutant attenuates virulence in an acute murine lung infection model. All Δ-infected mice survived the entire 28-day course of the experiment, whereas all mice inoculated with the wild-type or the complemented mutant succumbed to lung infection within 4 days of injection, but the specific mechanism is unclear. Herein, we explored how PrrH mediates severe lung injury by regulating the expression of virulence factors. mouse and cellular assays demonstrated that PrrH enhanced the pathogenicity of PAO1, causing severe lung injury. Mechanistically, PrrH binds to the coding sequence region of the mRNA of , which encodes the type III secretion system master regulatory protein. We further demonstrated that PrrH mediates a severe inflammatory response and exacerbates the apoptosis of A549 cells. Overall, our results revealed that PrrH positively regulates ExsA, enhances the pathogenicity of , and causes severe lung injury.

IMPORTANCE

is a Gram-negative bacterium and the leading cause of nosocomial pneumonia. The pathogenicity of is due to the secretion of many virulence factors. Small regulatory RNAs (sRNAs) regulate various bacterial adaptations, especially virulence. Therefore, understanding the mechanism by which sRNAs regulate virulence is necessary for understanding the pathogenicity of and the treatment of the related disease. In this study, we demonstrated that PrrH enhances the pathogenicity of by binding to the coding sequence regions of the ExsA, the master regulatory protein of type III secretion system, causing severe lung injury and exacerbating the inflammatory response and apoptosis. These findings revealed that PrrH is a crucial molecule that positively regulates ExsA. Type III-positive strains are often associated with a high mortality rate in infections in clinical practice. Therefore, this discovery may provide a new target for treating infections, especially type III-positive strains.

摘要

未加标签

是一种机会性病原体,可导致免疫功能低下个体发生急性和慢性感染。小调控 RNA(sRNA)调节细菌对环境变化的多种适应性,尤其是毒力。我们之前的研究表明,sRNA PrrH 负调控许多毒力因子的表达,如铜绿假单胞菌 PAO1 中的绿脓菌素、鼠李糖脂、生物膜和弹性蛋白酶。然而,先前的研究表明,-缺陷突变体在急性鼠肺感染模型中减弱了毒力。所有感染 Δ的小鼠在整个 28 天的实验过程中都存活下来,而所有接种野生型或互补突变体的小鼠在注射后 4 天内都死于肺感染,但具体机制尚不清楚。在此,我们通过调节毒力因子的表达来探索 PrrH 如何介导严重的肺损伤。小鼠和细胞测定表明,PrrH 增强了 PAO1 的致病性,导致严重的肺损伤。在机制上,PrrH 结合编码 III 型分泌系统主调控蛋白的 mRNA 的编码序列区。我们进一步证明,PrrH 介导严重的炎症反应并加剧 A549 细胞的凋亡。总的来说,我们的结果表明 PrrH 正向调节 ExsA,增强了的致病性,并导致严重的肺损伤。

重要性

是一种革兰氏阴性菌,也是医院获得性肺炎的主要病原体。的致病性归因于许多毒力因子的分泌。小调控 RNA(sRNA)调节各种细菌的适应性,尤其是毒力。因此,了解 sRNA 调节毒力的机制对于理解的致病性和相关疾病的治疗是必要的。在这项研究中,我们证明了 PrrH 通过与 III 型分泌系统主调控蛋白 ExsA 的编码序列区结合,增强了的致病性,导致严重的肺损伤,并加剧了炎症反应和细胞凋亡。这些发现表明 PrrH 是一个关键分子,它正向调节 ExsA。III 型阳性株在临床上与感染的高死亡率相关。因此,这一发现可能为治疗提供了一个新的靶点。感染,特别是 III 型阳性株。

https://cdn.ncbi.nlm.nih.gov/pmc/blobs/d746/10913731/5568141b2f57/spectrum.00626-23.f001.jpg

文献AI研究员

20分钟写一篇综述,助力文献阅读效率提升50倍。

立即体验

用中文搜PubMed

大模型驱动的PubMed中文搜索引擎

马上搜索

文档翻译

学术文献翻译模型,支持多种主流文档格式。

立即体验