Suppr超能文献

长新冠慢性疲劳综合征患者的代谢组学和免疫改变。

Metabolomic and immune alterations in long COVID patients with chronic fatigue syndrome.

机构信息

School of Dentistry, Division of Foundational Sciences, Edmonton, AB, Canada.

The Metabolomics Innovation Centre, University of Alberta, Edmonton, AB, Canada.

出版信息

Front Immunol. 2024 Jan 18;15:1341843. doi: 10.3389/fimmu.2024.1341843. eCollection 2024.

Abstract

INTRODUCTION

A group of SARS-CoV-2 infected individuals present lingering symptoms, defined as long COVID (LC), that may last months or years post the onset of acute disease. A portion of LC patients have symptoms similar to myalgic encephalomyelitis or chronic fatigue syndrome (ME/CFS), which results in a substantial reduction in their quality of life. A better understanding of the pathophysiology of LC, in particular, ME/CFS is urgently needed.

METHODS

We identified and studied metabolites and soluble biomarkers in plasma from LC individuals mainly exhibiting ME/CFS compared to age-sex-matched recovered individuals (R) without LC, acute COVID-19 patients (A), and to SARS-CoV-2 unexposed healthy individuals (HC).

RESULTS

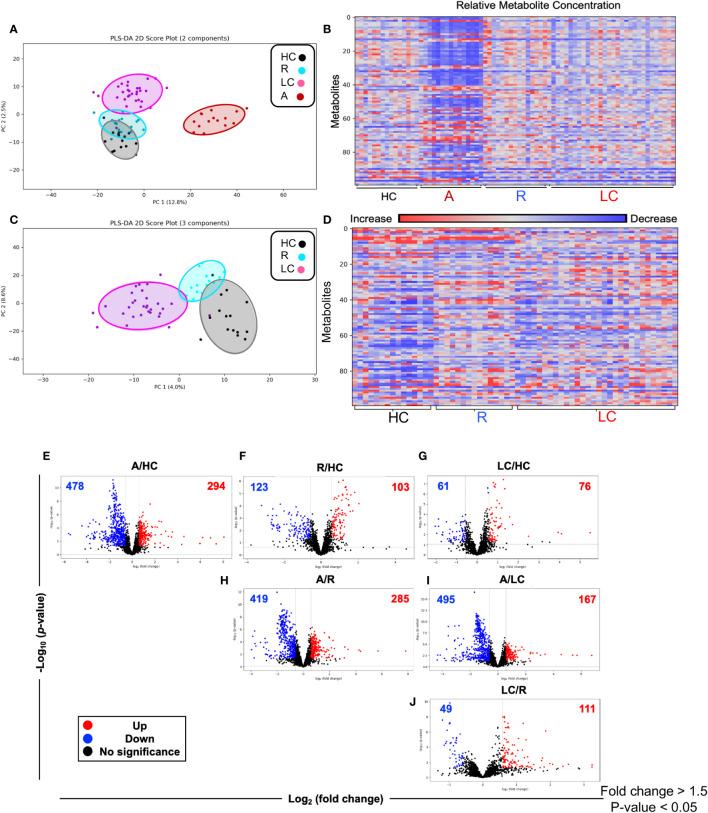
Through these analyses, we identified alterations in several metabolomic pathways in LC vs other groups. Plasma metabolomics analysis showed that LC differed from the R and HC groups. Of note, the R group also exhibited a different metabolomic profile than HC. Moreover, we observed a significant elevation in the plasma pro-inflammatory biomarkers (e.g. IL-1α, IL-6, TNF-α, Flt-1, and sCD14) but the reduction in ATP in LC patients. Our results demonstrate that LC patients exhibit persistent metabolomic abnormalities 12 months after the acute COVID-19 disease. Of note, such metabolomic alterations can be observed in the R group 12 months after the acute disease. Hence, the metabolomic recovery period for infected individuals with SARS-CoV-2 might be long-lasting. In particular, we found a significant reduction in sarcosine and serine concentrations in LC patients, which was inversely correlated with depression, anxiety, and cognitive dysfunction scores.

CONCLUSION

Our study findings provide a comprehensive metabolomic knowledge base and other soluble biomarkers for a better understanding of the pathophysiology of LC and suggests sarcosine and serine supplementations might have potential therapeutic implications in LC patients. Finally, our study reveals that LC disproportionally affects females more than males, as evidenced by nearly 70% of our LC patients being female.

摘要

简介

一群感染了 SARS-CoV-2 的个体出现了挥之不去的症状,被定义为长新冠(LC),这些症状可能会在急性疾病发作后持续数月甚至数年。一部分 LC 患者的症状类似于肌痛性脑脊髓炎或慢性疲劳综合征(ME/CFS),这导致他们的生活质量大幅下降。迫切需要更好地了解 LC 的病理生理学,特别是 ME/CFS。

方法

我们从主要表现为 ME/CFS 的 LC 个体以及年龄、性别匹配的无 LC 恢复个体(R)、急性 COVID-19 患者(A)和未暴露于 SARS-CoV-2 的健康个体(HC)的血浆中鉴定和研究了代谢物和可溶性生物标志物。

结果

通过这些分析,我们发现 LC 与其他组相比,几种代谢途径发生了改变。血浆代谢组学分析表明,LC 与 R 和 HC 组不同。值得注意的是,R 组与 HC 组的代谢组谱也不同。此外,我们观察到 LC 患者的血浆促炎生物标志物(如 IL-1α、IL-6、TNF-α、Flt-1 和 sCD14)显著升高,但 ATP 降低。我们的研究结果表明,LC 患者在急性 COVID-19 疾病后 12 个月仍表现出持续的代谢组异常。值得注意的是,这种代谢组改变可以在急性疾病后 12 个月的 R 组中观察到。因此,感染 SARS-CoV-2 的个体的代谢组恢复时间可能是持久的。特别是,我们发现 LC 患者的肌氨酸和丝氨酸浓度显著降低,这与抑郁、焦虑和认知功能障碍评分呈负相关。

结论

我们的研究结果为更好地理解 LC 的病理生理学提供了全面的代谢组知识库和其他可溶性生物标志物,并表明肌氨酸和丝氨酸的补充可能对 LC 患者具有潜在的治疗意义。最后,我们的研究表明,LC 女性患者明显多于男性,我们的 LC 患者中近 70%是女性。

https://cdn.ncbi.nlm.nih.gov/pmc/blobs/c212/10830702/896cff0fe839/fimmu-15-1341843-g001.jpg

文献AI研究员

20分钟写一篇综述,助力文献阅读效率提升50倍。

立即体验

用中文搜PubMed

大模型驱动的PubMed中文搜索引擎

马上搜索

文档翻译

学术文献翻译模型,支持多种主流文档格式。

立即体验