Suppr超能文献

编程微藻凝胶促进糖尿病慢性伤口愈合。

Programmed microalgae-gel promotes chronic wound healing in diabetes.

机构信息

Academy of Medical Engineering and Translational Medicine, Medical College, Tianjin University, Tianjin, 300072, China.

Department of Disease Control and Prevention, Rocket Force Characteristic Medical Center, Beijing, 10088, China.

出版信息

Nat Commun. 2024 Feb 3;15(1):1042. doi: 10.1038/s41467-024-45101-9.

Abstract

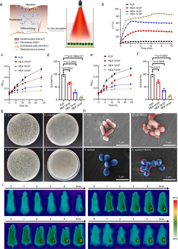
Chronic diabetic wounds are at lifelong risk of developing diabetic foot ulcers owing to severe hypoxia, excessive reactive oxygen species (ROS), a complex inflammatory microenvironment, and the potential for bacterial infection. Here we develop a programmed treatment strategy employing live Haematococcus (HEA). By modulating light intensity, HEA can be programmed to perform a variety of functions, such as antibacterial activity, oxygen supply, ROS scavenging, and immune regulation, suggesting its potential for use in programmed therapy. Under high light intensity (658 nm, 0.5 W/cm), green HEA (GHEA) with efficient photothermal conversion mediate wound surface disinfection. By decreasing the light intensity (658 nm, 0.1 W/cm), the photosynthetic system of GHEA can continuously produce oxygen, effectively resolving the problems of hypoxia and promoting vascular regeneration. Continuous light irradiation induces astaxanthin (AST) accumulation in HEA cells, resulting in a gradual transformation from a green to red hue (RHEA). RHEA effectively scavenges excess ROS, enhances the expression of intracellular antioxidant enzymes, and directs polarization to M2 macrophages by secreting AST vesicles via exosomes. The living HEA hydrogel can sterilize and enhance cell proliferation and migration and promote neoangiogenesis, which could improve infected diabetic wound healing in female mice.

摘要

慢性糖尿病性伤口由于严重缺氧、过多的活性氧 (ROS)、复杂的炎症微环境以及细菌感染的可能性,终身都有发展为糖尿病足溃疡的风险。在这里,我们开发了一种采用活体血球藻 (HEA) 的程序化治疗策略。通过调节光强,HEA 可以被编程执行各种功能,如抗菌活性、供氧、ROS 清除和免疫调节,这表明其在程序化治疗中的应用潜力。在高强度光(658nm,0.5W/cm)下,具有高效光热转换能力的绿色血球藻(GHEA)可介导创面消毒。通过降低光强(658nm,0.1W/cm),GHEA 的光合作用系统可以持续产生氧气,有效解决缺氧问题并促进血管再生。持续的光照射诱导 HEA 细胞中虾青素(AST)的积累,导致细胞从绿色逐渐转变为红色(RHEA)。RHEA 可有效清除过多的 ROS,增强细胞内抗氧化酶的表达,并通过外泌体分泌 AST 囊泡将极化导向 M2 巨噬细胞。活体 HEA 水凝胶可进行杀菌并增强细胞增殖和迁移,促进新血管生成,从而改善雌性小鼠感染性糖尿病伤口的愈合。

https://cdn.ncbi.nlm.nih.gov/pmc/blobs/c116/10838327/6991b32596d9/41467_2024_45101_Fig1_HTML.jpg

文献AI研究员

20分钟写一篇综述,助力文献阅读效率提升50倍。

立即体验

用中文搜PubMed

大模型驱动的PubMed中文搜索引擎

马上搜索

文档翻译

学术文献翻译模型,支持多种主流文档格式。

立即体验