Suppr超能文献

具有协同抗菌抗炎作用的纳米纤维敷料用于感染伤口愈合。

Nanofibrous dressings incorporating a synergistic antibacterial-anti-inflammatory effect for infected wound healing.

作者信息

Xu Wei, Xu Tingting, Yu Lei, Ning Xuchao, Zhang Chunling, Yi Bingcheng, Dai Wufei, Zhu Zhihua, Zhao Haiguang

机构信息

Department of Plastic Surgery, Qilu Hospital (Qingdao), Cheeloo College of Medicine, Shandong University, Qingdao, Shandong, China.

Department of Traditional Chinese Medicine, Chengyang District People's Hospital, Qingdao, Shandong, China.

出版信息

Mater Today Bio. 2025 Aug 5;34:102155. doi: 10.1016/j.mtbio.2025.102155. eCollection 2025 Oct.

Abstract

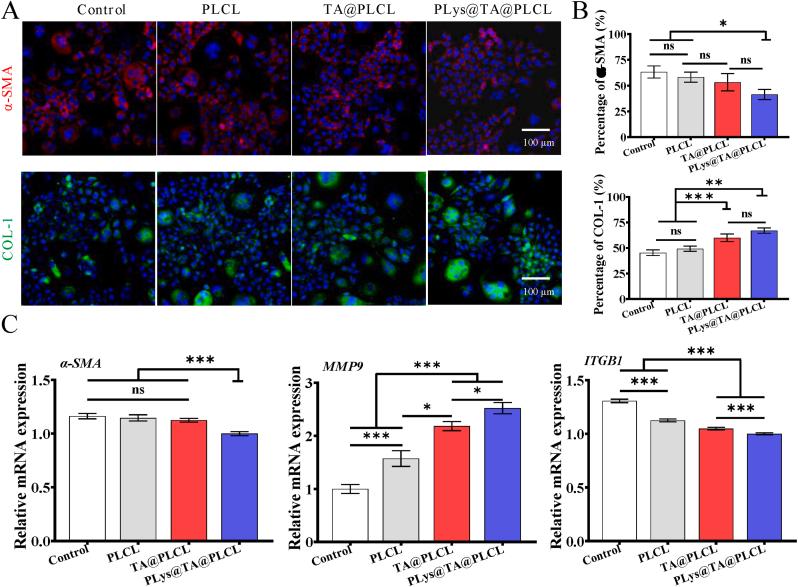
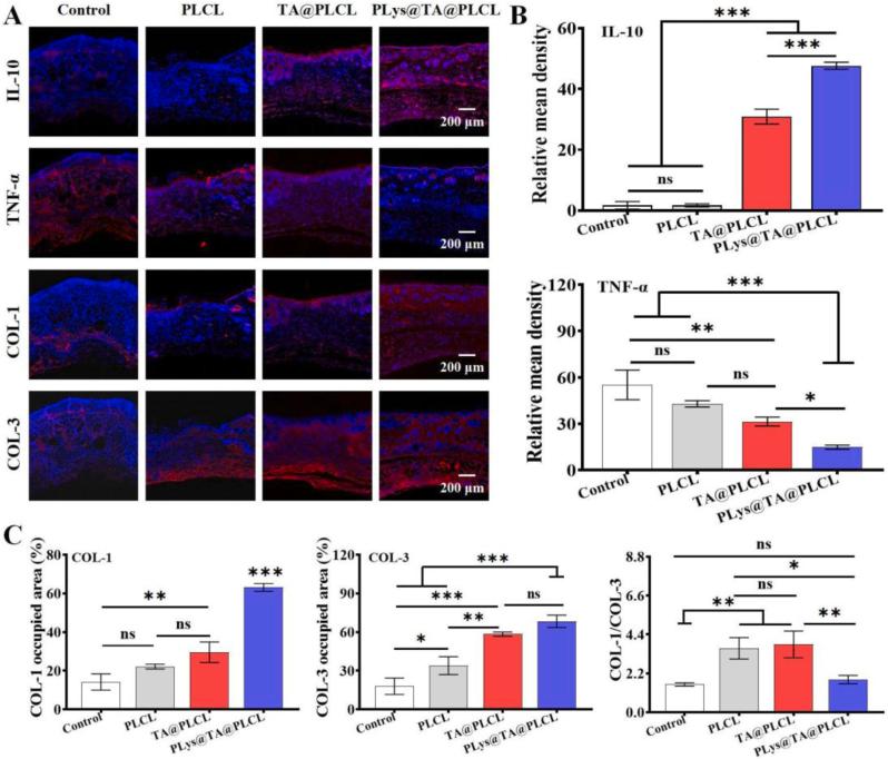
Bacterial infections and chronic inflammation disrupt wound immune homeostasis and impair healing progression. Herein, we report a novel nanofibrous dressings that exhibits a synergistic antibacterial-anti-inflammatory effect through the integration of the physical barrier properties of electrospun nanofibers, the antimicrobial activity of biomacromolecule polylysine (PLys), and the anti-inflammatory and antioxidant effects of natural macromolecule tannic acid (TA). Using poly(L-lactide-co-ε-caprolactone) (PLCL) as the base biomaterial, sequential surface modification with TA and PLys enhanced wettability and introduced a positive surface charge, yielding a dressing with exceptional cytocompatibility and potent antimicrobial activity against Staphylococcus aureus. In vitro studies revealed that the PLys-grafted, mussel-inspired nanofibers (PLys@TA@PLCL) modulated the wound microenvironment by suppressing fibroblast-to-myofibroblast differentiation, mitigating pro-inflammatory responses, and accelerating extracellular matrix (ECM) deposition and remodeling. In vivo evaluations demonstrated that PLys@TA@PLCL nanofibers effectively reduced bacterial burden and prevented yellow scab formation, while accelerating healing of infected wounds. Notably, these dressings exhibited robust anti-inflammatory activity during early stages of repair and promoted near-complete wound closure by 2 weeks, accompanied by enhanced collagen synthesis, skin regeneration, and hair follicle neogenesis. Collectively, these findings highlight the therapeutic potential of PLys@TA-modified nanofibrous dressings for managing chronic, full-thickness wounds.

摘要

细菌感染和慢性炎症会破坏伤口免疫稳态并损害愈合进程。在此,我们报道了一种新型纳米纤维敷料,它通过整合电纺纳米纤维的物理屏障特性、生物大分子聚赖氨酸(PLys)的抗菌活性以及天然大分子单宁酸(TA)的抗炎和抗氧化作用,展现出协同抗菌抗炎效果。以聚(L-丙交酯-共-ε-己内酯)(PLCL)作为基础生物材料,依次用TA和PLys进行表面改性,提高了润湿性并引入了正表面电荷,从而得到一种对金黄色葡萄球菌具有优异细胞相容性和强效抗菌活性的敷料。体外研究表明,接枝PLys的、受贻贝启发的纳米纤维(PLys@TA@PLCL)通过抑制成纤维细胞向肌成纤维细胞分化、减轻促炎反应以及加速细胞外基质(ECM)沉积和重塑来调节伤口微环境。体内评估表明,PLys@TA@PLCL纳米纤维有效降低了细菌负荷并防止了黄色结痂形成,同时加速了感染伤口的愈合。值得注意的是,这些敷料在修复早期表现出强大的抗炎活性,并在2周内促进伤口近乎完全闭合,同时增强了胶原蛋白合成、皮肤再生和毛囊新生。总的来说,这些发现突出了PLys@TA修饰的纳米纤维敷料在治疗慢性全层伤口方面的潜力。

https://cdn.ncbi.nlm.nih.gov/pmc/blobs/7de0/12395525/ed4fe3eb4799/ga1.jpg

文献AI研究员

20分钟写一篇综述,助力文献阅读效率提升50倍。

立即体验

用中文搜PubMed

大模型驱动的PubMed中文搜索引擎

马上搜索

文档翻译

学术文献翻译模型,支持多种主流文档格式。

立即体验