Suppr超能文献

多孔 Se@SiO 纳米球通过抑制脂质过氧化和炎症缓解糖尿病视网膜病变。

Porous Se@SiO nanospheres alleviate diabetic retinopathy by inhibiting excess lipid peroxidation and inflammation.

机构信息

Department of Ophthalmology, Shanghai General Hospital, Shanghai Jiao Tong University School of Medicine, Shanghai, 200080, China.

National Clinical Research Center for Eye Diseases, Shanghai General Hospital, Shanghai Jiao Tong University School of Medicine, Shanghai, 200080, China.

出版信息

Mol Med. 2024 Feb 6;30(1):24. doi: 10.1186/s10020-024-00785-z.

Abstract

BACKGROUND

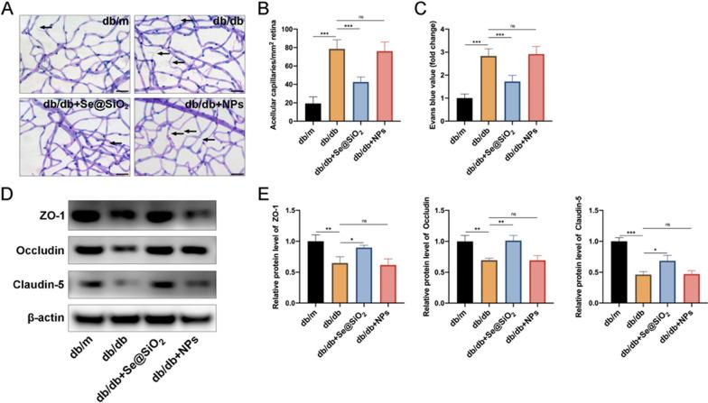
Lipid peroxidation is a characteristic metabolic manifestation of diabetic retinopathy (DR) that causes inflammation, eventually leading to severe retinal vascular abnormalities. Selenium (Se) can directly or indirectly scavenge intracellular free radicals. Due to the narrow distinction between Se's effective and toxic doses, porous Se@SiO2 nanospheres have been developed to control the release of Se. They exert strong antioxidant and anti-inflammatory effects.

METHODS

The effect of anti-lipid peroxidation and anti-inflammatory effects of porous Se@SiO nanospheres on diabetic mice were assessed by detecting the level of Malondialdehyde (MDA), glutathione peroxidase 4 (GPX4), decreased reduced/oxidized glutathione (GSH/GSSG) ratio, tumor necrosis factor (TNF)-α, interferon (IFN)-γ, and interleukin (IL) -1β of the retina. To further examine the protective effect of porous Se@SiO nanospheres on the retinal vasculopathy of diabetic mice, retinal acellular capillary, the expression of tight junction proteins, and blood-retinal barrier destruction was observed. Finally, we validated the GPX4 as the target of porous Se@SiO nanospheres via decreased expression of GPX4 and detected the level of MDA, GSH/GSSG, TNF-α, IFN-γ, IL -1β, wound healing assay, and tube formation in high glucose (HG) cultured Human retinal microvascular endothelial cells (HRMECs).

RESULTS

The porous Se@SiO nanospheres reduced the level of MDA, TNF-α, IFN-γ, and IL -1β, while increasing the level of GPX4 and GSH/GSSG in diabetic mice. Therefore, porous Se@SiO nanospheres reduced the number of retinal acellular capillaries, depletion of tight junction proteins, and vascular leakage in diabetic mice. Further, we identified GPX4 as the target of porous Se@SiO nanospheres as GPX4 inhibition reduced the repression effect of anti-lipid peroxidation, anti-inflammatory, and protective effects of endothelial cell dysfunction of porous Se@SiO2 nanospheres in HG-cultured HRMECs.

CONCLUSION

Porous Se@SiO nanospheres effectively attenuated retinal vasculopathy in diabetic mice via inhibiting excess lipid peroxidation and inflammation by target GPX4, suggesting their potential as therapeutic agents for DR.

摘要

背景

脂质过氧化是糖尿病视网膜病变(DR)的一种特征代谢表现,可引起炎症,最终导致严重的视网膜血管异常。硒(Se)可以直接或间接地清除细胞内自由基。由于 Se 的有效剂量和毒性剂量之间的区别很小,因此开发了多孔 Se@SiO2 纳米球来控制 Se 的释放。它们具有很强的抗氧化和抗炎作用。

方法

通过检测视网膜中二醛(MDA)、谷胱甘肽过氧化物酶 4(GPX4)、还原/氧化谷胱甘肽(GSH/GSSG)比值、肿瘤坏死因子-α(TNF-α)、干扰素(IFN)-γ和白细胞介素-1β(IL-1β)的水平,评估多孔 Se@SiO 纳米球对糖尿病小鼠的抗脂质过氧化和抗炎作用。为了进一步研究多孔 Se@SiO 纳米球对糖尿病小鼠视网膜血管病变的保护作用,观察了视网膜无细胞毛细血管、紧密连接蛋白的表达和血视网膜屏障的破坏。最后,我们通过降低 GPX4 的表达验证了多孔 Se@SiO 纳米球对 GPX4 的靶向作用,并检测了 MDA、GSH/GSSG、TNF-α、IFN-γ、IL-1β、划痕愈合试验和高糖(HG)培养的人视网膜微血管内皮细胞(HRMECs)的管形成水平。

结果

多孔 Se@SiO 纳米球降低了 MDA、TNF-α、IFN-γ和 IL-1β的水平,同时增加了糖尿病小鼠中 GPX4 和 GSH/GSSG 的水平。因此,多孔 Se@SiO 纳米球减少了糖尿病小鼠视网膜无细胞毛细血管的数量、紧密连接蛋白的耗竭和血管渗漏。此外,我们确定了 GPX4 是多孔 Se@SiO 纳米球的靶标,因为 GPX4 抑制降低了多孔 Se@SiO2 纳米球在 HG 培养的 HRMECs 中抗脂质过氧化、抗炎和内皮细胞功能障碍的抑制作用。

结论

多孔 Se@SiO 纳米球通过抑制过量的脂质过氧化和炎症有效减轻了糖尿病小鼠的视网膜血管病变,通过靶向 GPX4,提示它们有可能成为 DR 的治疗药物。

https://cdn.ncbi.nlm.nih.gov/pmc/blobs/6c30/10848509/caf493c7dc01/10020_2024_785_Fig1_HTML.jpg

文献AI研究员

20分钟写一篇综述,助力文献阅读效率提升50倍。

立即体验

用中文搜PubMed

大模型驱动的PubMed中文搜索引擎

马上搜索

文档翻译

学术文献翻译模型,支持多种主流文档格式。

立即体验