Suppr超能文献

通过瓶颈-解瓶颈策略和机器学习辅助通量平衡实现途径进化。

Pathway Evolution Through a Bottlenecking-Debottlenecking Strategy and Machine Learning-Aided Flux Balancing.

机构信息

Shenzhen Key Laboratory for the Intelligent Microbial Manufacturing of Medicines, Shenzhen Institute of Advanced Technology, Chinese Academy of Sciences, Shenzhen, 518055, P. R. China.

CAS Key Laboratory of Quantitative Engineering Biology, Shenzhen Institute of Synthetic Biology, Shenzhen Institute of Advanced Technology, Chinese Academy of Sciences, Shenzhen, 518055, P. R. China.

出版信息

Adv Sci (Weinh). 2024 Apr;11(14):e2306935. doi: 10.1002/advs.202306935. Epub 2024 Feb 6.

Abstract

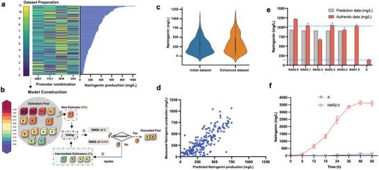
The evolution of pathway enzymes enhances the biosynthesis of high-value chemicals, crucial for pharmaceutical, and agrochemical applications. However, unpredictable evolutionary landscapes of pathway genes often hinder successful evolution. Here, the presence of complex epistasis is identifued within the representative naringenin biosynthetic pathway enzymes, hampering straightforward directed evolution. Subsequently, a biofoundry-assisted strategy is developed for pathway bottlenecking and debottlenecking, enabling the parallel evolution of all pathway enzymes along a predictable evolutionary trajectory in six weeks. This study then utilizes a machine learning model, ProEnsemble, to further balance the pathway by optimizing the transcription of individual genes. The broad applicability of this strategy is demonstrated by constructing an Escherichia coli chassis with evolved and balanced pathway genes, resulting in 3.65 g L naringenin. The optimized naringenin chassis also demonstrates enhanced production of other flavonoids. This approach can be readily adapted for any given number of enzymes in the specific metabolic pathway, paving the way for automated chassis construction in contemporary biofoundries.

摘要

途径酶的进化增强了高价值化学物质的生物合成,这些物质对制药和农化应用至关重要。然而,途径基因不可预测的进化景观常常阻碍了成功的进化。在这里,鉴定出了代表性柚皮素生物合成途径酶中的复杂上位性,阻碍了直接的定向进化。随后,开发了一种生物铸造厂辅助的途径瓶颈和去瓶颈策略,使所有途径酶能够沿着可预测的进化轨迹在六周内平行进化。然后,该研究利用机器学习模型 ProEnsemble 通过优化单个基因的转录来进一步平衡途径。通过构建具有进化和平衡途径基因的大肠杆菌底盘,该策略证明了其广泛的适用性,可产生 3.65 g/L 的柚皮素。优化后的柚皮素底盘还展示了其他类黄酮的产量提高。这种方法可以很容易地适应特定代谢途径中任意数量的酶,为当代生物铸造厂中的自动化底盘构建铺平了道路。

https://cdn.ncbi.nlm.nih.gov/pmc/blobs/cd1a/11005738/235a0ef22781/ADVS-11-2306935-g001.jpg

文献AI研究员

20分钟写一篇综述,助力文献阅读效率提升50倍。

立即体验

用中文搜PubMed

大模型驱动的PubMed中文搜索引擎

马上搜索

文档翻译

学术文献翻译模型,支持多种主流文档格式。

立即体验