Suppr超能文献

狼疮性肾炎和其他影响肾脏的炎症性疾病患儿的巨噬细胞亚群。

Macrophage subpopulations in pediatric patients with lupus nephritis and other inflammatory diseases affecting the kidney.

机构信息

Department of Nephropathology, Institute of Pathology, Friedrich-Alexander-University Erlangen-Nürnberg (FAU), Krankenhausstr. 8-10, Erlangen, 91054, Germany.

Institute of Pathology, FAU Erlangen-Nürnberg, Erlangen, 91054, Germany.

出版信息

Arthritis Res Ther. 2024 Feb 8;26(1):46. doi: 10.1186/s13075-024-03281-1.

Abstract

BACKGROUND

Macrophages play an important role in the pathogenesis of lupus nephritis (LN), but less is known about macrophage subtypes in pediatric LN. Here we compared renal inflammation in LN with other inflammatory pediatric kidney diseases and assessed whether inflammation correlates with clinical parameters.

METHODS

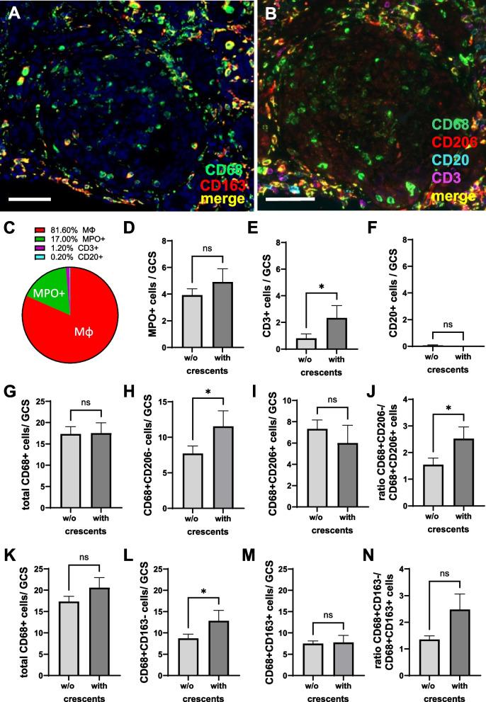
Using immunofluorescence microscopy, we analyzed renal biopsies from 20 pediatric patients with lupus nephritis (ISN/RPS classes II-V) and pediatric controls with other inflammatory kidney diseases for infiltration with M1-like (CD68 + /CD206 - , CD68 + /CD163 -), M2a-like (CD206 + /CD68 +), and M2c-like macrophages (CD163 + /CD68 +) as well as CD3 + T-cells, CD20 + B-cells, and MPO + neutrophilic granulocytes. In addition, the correlation of macrophage infiltration with clinical parameters at the time of renal biopsy, e.g., eGFR and serum urea, was investigated. Macrophage subpopulations were compared with data from a former study of adult LN patients.

RESULTS

The frequency of different macrophage subtypes in biopsies of pediatric LN was dependent on ISN/RPS class and showed the most pronounced M1-like macrophage infiltration in patients with LN class IV, whereas M2c-like macrophages were most abundant in class III and IV. Interestingly, on average, only half as many macrophages were found in renal biopsies of pediatric LN compared to adult patients with LN. The distribution of frequencies of macrophage subpopulations, however, was different for CD68 + CD206 + (M2a-like) but comparable for CD68 + CD163 - (M1-like) CD68 + CD163 + (M2c-like) cells in pediatric and adult patients. Compared to other inflammatory kidney diseases in children, fewer macrophages and other inflammatory cells were found in kidney biopsies of LN. Depending on the disease, the frequency of individual immune cell types varied, but we were unable to confirm disease-specific inflammatory signatures in our study due to the small number of pediatric cases. Worsened renal function, measured as elevated serum urea and decreased eGFR, correlated particularly strongly with the number of CD68 + /CD163 - M1-like macrophages and CD20 + B cells in pediatric inflammatory kidney disease.

CONCLUSION

Although M1-like macrophages play a greater role in pediatric LN patients than in adult LN patients, M2-like macrophages appear to be key players and are more abundant in other pediatric inflammatory kidney diseases compared to LN.

摘要

背景

巨噬细胞在狼疮性肾炎(LN)的发病机制中起着重要作用,但对于儿科 LN 中的巨噬细胞亚型知之甚少。在这里,我们比较了 LN 与其他儿科炎症性肾脏疾病的肾脏炎症,并评估了炎症是否与临床参数相关。

方法

我们使用免疫荧光显微镜分析了 20 名患有狼疮性肾炎(ISN/RPS 分级 II-V)的儿科患者和患有其他炎症性肾脏疾病的儿科对照患者的肾活检组织,以分析 M1 样(CD68+/CD206-,CD68+/CD163-)、M2a 样(CD206+/CD68+)和 M2c 样巨噬细胞(CD163+/CD68+)以及 CD3+/CD20+/MPO+中性粒细胞浸润情况。此外,还研究了巨噬细胞浸润与肾活检时临床参数(如 eGFR 和血清尿素)的相关性。将巨噬细胞亚群与成人 LN 患者的一项先前研究的数据进行了比较。

结果

儿科 LN 活检中不同巨噬细胞亚型的频率取决于 ISN/RPS 分级,并在 LN 分级 IV 的患者中表现出最明显的 M1 样巨噬细胞浸润,而 M2c 样巨噬细胞在分级 III 和 IV 中最为丰富。有趣的是,与成人 LN 患者相比,儿科 LN 肾活检中发现的巨噬细胞数量平均减少了一半。然而,儿科患者与成人患者的 CD68+/CD206+(M2a 样)但 CD68+/CD163-(M1 样)和 CD68+/CD163+(M2c 样)细胞的巨噬细胞亚群分布频率不同。与儿童其他炎症性肾脏疾病相比,LN 肾活检中发现的巨噬细胞和其他炎症细胞较少。由于儿科病例数量较少,我们无法确认特定疾病的炎症特征,但依赖于疾病,个别免疫细胞类型的频率有所不同。在儿科炎症性肾脏疾病中,血清尿素升高和 eGFR 降低与 CD68+/CD163- M1 样巨噬细胞和 CD20+/B 细胞的数量特别相关,表明肾功能恶化。

结论

尽管 M1 样巨噬细胞在儿科 LN 患者中比在成人 LN 患者中发挥更大的作用,但 M2 样巨噬细胞似乎是关键参与者,并且在其他儿科炎症性肾脏疾病中比 LN 更为丰富。

https://cdn.ncbi.nlm.nih.gov/pmc/blobs/4de5/10851514/8a550a1bc1b3/13075_2024_3281_Fig1_HTML.jpg

文献AI研究员

20分钟写一篇综述,助力文献阅读效率提升50倍。

立即体验

用中文搜PubMed

大模型驱动的PubMed中文搜索引擎

马上搜索

文档翻译

学术文献翻译模型,支持多种主流文档格式。

立即体验