Suppr超能文献

在阿尔茨海默病大鼠模型中,二甲双胍通过AMPK/mTOR依赖途径改善记忆。

Metformin improves memory via AMPK/mTOR-dependent route in a rat model of Alzheimer's disease.

作者信息

Ale Mahmoud Mehraban Reza, Babaei Parvin, Rohampour Kambiz, Jafari Adele, Golipoor Zoleikha

机构信息

Cellular and Molecular Research Center, School of Medicine, Guilan University of Medical Sciences, Rasht, Iran.

Department of Physiology, School of Medicine, Guilan University of Medical Sciences, Rasht, Iran.

出版信息

Iran J Basic Med Sci. 2024;27(3):360-365. doi: 10.22038/IJBMS.2023.73075.15879.

Abstract

OBJECTIVES

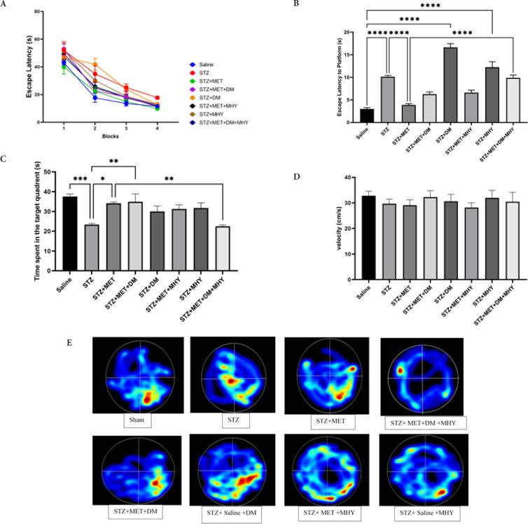
Metformin, as an insulin sensitizer, is a familiar antidiabetic drug. Increasing evidence points to metformin's protective effects against Alzheimer's disease (AD). However, the mechanism is not well understood. The present study evaluated whether inhibiting AMPK and activating mTOR could stop metformin from improving memory in rats with streptozotocin (STZ) -induced Alzheimer's disease.

MATERIALS AND METHODS

Twelve-week-old Wistar rats, were injected 3 mg/kg STZ intracerebroventricularly on days 1 and 3 to develop the animal model. Metformin was applied orally at 100 mg/kg (17 days). Forty-five min before the retrieval phase, dorsomorphin (DM; AMPK inhibitor, 2 M) and MHY (mTOR activator, 0.1 M) were administered. Morris Water Maze (MWM) and shuttle box were utilized to measure spatial and passive avoidance memory, respectively. Congo red staining was used to identify cortical amyloid deposition.

RESULTS

The findings exhibited a considerable enhancement in spatial learning and memory in the metformin treatment group (≤0.05). Injection of DM and MHY alone could not significantly change MWM and passive avoidance. Additionally, co-administration of DM and MHY increased escape latency (≤0.001) and reduced the total time spent in the target quadrant (TTS) (≤0.05) compared to the STZ+MET group during retrieval of MWM. Also, co-injection of DM and MHY increased step-through latency (STL) and decreased time spent in the dark compartment (TDC) compared to the STZ+MET group (≤0.001).

CONCLUSION

Metformin appears to have a therapeutic impact by activating AMPK and inactivating mTOR. As a result, it could be used as an Alzheimer's treatment strategy.

摘要

目的

二甲双胍作为一种胰岛素增敏剂,是一种常见的抗糖尿病药物。越来越多的证据表明二甲双胍对阿尔茨海默病(AD)具有保护作用。然而,其机制尚不完全清楚。本研究评估了抑制AMPK和激活mTOR是否会阻止二甲双胍改善链脲佐菌素(STZ)诱导的阿尔茨海默病大鼠的记忆力。

材料与方法

12周龄的Wistar大鼠在第1天和第3天经脑室注射3mg/kg STZ以建立动物模型。二甲双胍以100mg/kg口服给药(17天)。在记忆测试阶段前45分钟,给予 dorsomorphin(DM;AMPK抑制剂,2μM)和MHY(mTOR激活剂,0.1μM)。分别利用莫里斯水迷宫(MWM)和穿梭箱测量空间记忆和被动回避记忆。刚果红染色用于鉴定皮质淀粉样蛋白沉积。

结果

研究结果显示,二甲双胍治疗组的空间学习和记忆有显著增强(P≤0.05)。单独注射DM和MHY不会显著改变MWM和被动回避情况。此外,与STZ+MET组相比,在MWM记忆测试期间,联合给予DM和MHY增加了逃避潜伏期(P≤0.001),并减少了在目标象限的总停留时间(TTS)(P≤0.05)。同样,与STZ+MET组相比,联合注射DM和MHY增加了穿箱潜伏期(STL),并减少了在暗箱中的停留时间(TDC)(P≤0.001)。

结论

二甲双胍似乎通过激活AMPK和使mTOR失活而产生治疗作用。因此,它可作为一种阿尔茨海默病的治疗策略。

https://cdn.ncbi.nlm.nih.gov/pmc/blobs/d966/10849203/e4ebe5ca28cb/IJBMS-27-360-g001.jpg

文献AI研究员

20分钟写一篇综述,助力文献阅读效率提升50倍。

立即体验

用中文搜PubMed

大模型驱动的PubMed中文搜索引擎

马上搜索

文档翻译

学术文献翻译模型,支持多种主流文档格式。

立即体验