Suppr超能文献

儿童急性淋巴细胞白血病的环状 RNA 组学:解析亚型特异性表达谱及其在 ALL 中的作用。

CircRNAome of Childhood Acute Lymphoblastic Leukemia: Deciphering Subtype-Specific Expression Profiles and Involvement in ALL.

机构信息

Division of Hematology-Oncology, CHU Sainte-Justine Research Center, Montreal, QC H3T 1C5, Canada.

Department of Human Genetics, McGill University, Montreal, QC H3A 0G4, Canada.

出版信息

Int J Mol Sci. 2024 Jan 25;25(3):1477. doi: 10.3390/ijms25031477.

Abstract

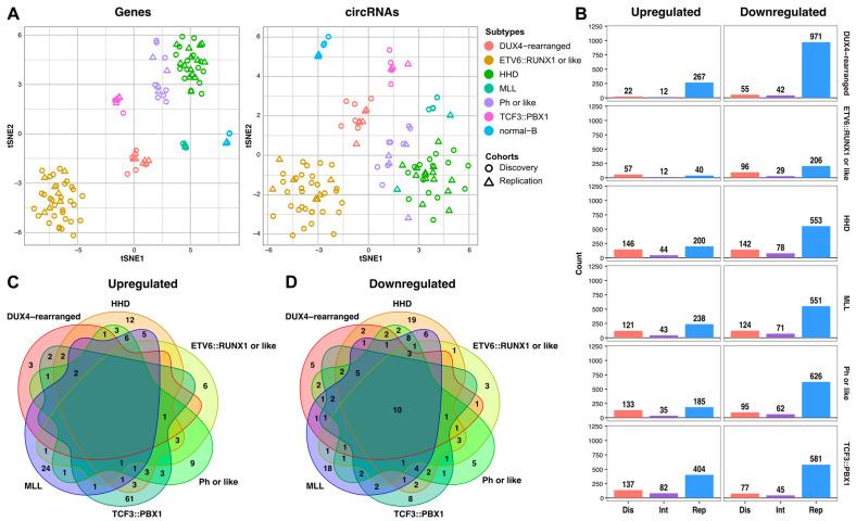
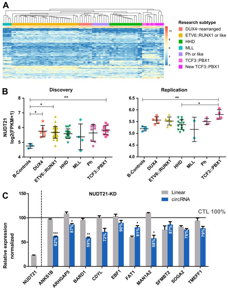
Childhood B-cell acute lymphoblastic leukemia (B-ALL) is a heterogeneous disease comprising multiple molecular subgroups with subtype-specific expression profiles. Recently, a new type of ncRNA, termed circular RNA (circRNA), has emerged as a promising biomarker in cancer, but little is known about their role in childhood B-ALL. Here, through RNA-seq analysis in 105 childhood B-ALL patients comprising six genetic subtypes and seven B-cell controls from two independent cohorts we demonstrated that circRNAs properly stratified B-ALL subtypes. By differential expression analysis of each subtype vs. controls, 156 overexpressed and 134 underexpressed circRNAs were identified consistently in at least one subtype, most of them with subtype-specific expression. subtype was the one with the highest number of unique and overexpressed circRNAs, and the circRNA signature could effectively discriminate new patients with subtype from others. Our results indicated that , an RNA-binding protein (RBP) involved in circRNA biogenesis, may contribute to this circRNA enrichment in ALL. Further functional characterization using the CRISPR-Cas13d system demonstrated that , overexpressed in patients and regulated by , might be involved in leukemogenesis through the activation of p38 via . Our results suggest that circRNAs could play a role in the pathogenesis of childhood B-ALL.

摘要

儿童 B 细胞急性淋巴细胞白血病(B-ALL)是一种异质性疾病,包含多个分子亚组,具有亚型特异性表达谱。最近,一种新型的非编码 RNA,称为环状 RNA(circRNA),已成为癌症中有前途的生物标志物,但它们在儿童 B-ALL 中的作用知之甚少。在这里,通过对来自两个独立队列的 105 名儿童 B-ALL 患者(包括六种遗传亚型)和七个 B 细胞对照进行 RNA-seq 分析,我们证明 circRNAs 可以正确分层 B-ALL 亚型。通过对每个亚型与对照的差异表达分析,在至少一个亚型中一致鉴定出 156 个上调和 134 个下调的 circRNAs,其中大多数具有亚型特异性表达。 亚型是具有最高数量独特和上调 circRNAs 的亚型,circRNA 特征可以有效地将新的 亚型患者与其他患者区分开来。我们的结果表明,一种参与 circRNA 生物发生的 RNA 结合蛋白(RBP),可能导致 ALL 中 circRNA 的富集。使用 CRISPR-Cas13d 系统进一步进行功能表征表明,在 患者中过表达并受 调节,可能通过 p38 的激活参与白血病的发生。我们的结果表明 circRNAs 可能在儿童 B-ALL 的发病机制中发挥作用。

https://cdn.ncbi.nlm.nih.gov/pmc/blobs/2b9c/10855129/9b6312dd125a/ijms-25-01477-g001.jpg

文献AI研究员

20分钟写一篇综述,助力文献阅读效率提升50倍。

立即体验

用中文搜PubMed

大模型驱动的PubMed中文搜索引擎

马上搜索

文档翻译

学术文献翻译模型,支持多种主流文档格式。

立即体验