Suppr超能文献

界面工程 S 型结构异质结纳米催化剂的构建用于超声触发的可持续癌症治疗。

Fabrication of Interface Engineered S-Scheme Heterojunction Nanocatalyst for Ultrasound-Triggered Sustainable Cancer Therapy.

机构信息

State Key Laboratory of Rare Earth Resource Utilization, Changchun Institute of Applied Chemistry, Chinese Academy of Sciences, Changchun, 130022, China.

School of Applied Chemistry and Engineering, University of Science and Technology of China, Hefei, 230026, China.

出版信息

Adv Sci (Weinh). 2024 Apr;11(15):e2308546. doi: 10.1002/advs.202308546. Epub 2024 Feb 11.

Abstract

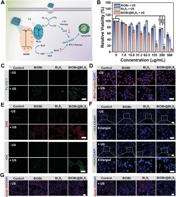
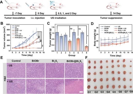
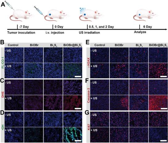
In order to establish a set of perfect heterojunction designs and characterization schemes, step-scheme (S-scheme) BiOBr@BiS nanoheterojunctions that enable the charge separation and expand the scope of catalytic reactions, aiming to promote the development and improvement of heterojunction engineering is developed. In this kind of heterojunction system, the Fermi levels mediate the formation of the internal electric field at the interface and guide the recombination of the weak redox carriers, while the strong redox carriers are retained. Thus, these high-energy electrons and holes are able to catalyze a variety of substrates in the tumor microenvironment, such as the reduction of oxygen and carbon dioxide to superoxide radicals and carbon monoxide (CO), and the oxidation of HO to hydroxyl radicals, thus achieving sonodynamic therapy and CO combined therapy. Mechanistically, the generated reactive oxygen species and CO damage DNA and inhibit cancer cell energy levels, respectively, to synergistically induce tumor cell apoptosis. This study provides new insights into the realization of high efficiency and low toxicity in catalytic therapy from a unique perspective of materials design. It is anticipated that this catalytic therapeutic method will garner significant interest in the sonocatalytic nanomedicine field.

摘要

为了建立一套完善的异质结设计和表征方案,开发了一种阶跃式(S 型)BiOBr@BiS 纳米异质结,该异质结能够实现电荷分离并扩大催化反应的范围,旨在促进异质结工程的发展和改进。在这种异质结系统中,费米能级调节界面内电场的形成,并引导弱氧化还原载体的复合,同时保留强氧化还原载体。因此,这些高能电子和空穴能够在肿瘤微环境中催化多种底物,如氧气和二氧化碳还原为超氧自由基和一氧化碳(CO),以及 HO 氧化为羟基自由基,从而实现声动力治疗和 CO 联合治疗。从材料设计的独特角度来看,这种机制中产生的活性氧物种和 CO 分别破坏 DNA 和抑制癌细胞能量水平,从而协同诱导肿瘤细胞凋亡。本研究为实现催化治疗的高效低毒提供了新的见解,预计这种催化治疗方法将在声催化纳米医学领域引起广泛关注。

https://cdn.ncbi.nlm.nih.gov/pmc/blobs/8b87/11022741/ca95d8d57e16/ADVS-11-2308546-g006.jpg

文献AI研究员

20分钟写一篇综述,助力文献阅读效率提升50倍。

立即体验

用中文搜PubMed

大模型驱动的PubMed中文搜索引擎

马上搜索

文档翻译

学术文献翻译模型,支持多种主流文档格式。

立即体验