Suppr超能文献

小脑和前扣带皮层中社会行为的相关特征。

Correlated signatures of social behavior in cerebellum and anterior cingulate cortex.

机构信息

Department of Neurology, DGSOM, University of California Los Angeles, Los Angeles, United States.

The Lundquist Institute for Biomedical Innovation, Harbor-UCLA Medical Center, Torrance, United States.

出版信息

Elife. 2024 Feb 12;12:RP88439. doi: 10.7554/eLife.88439.

Abstract

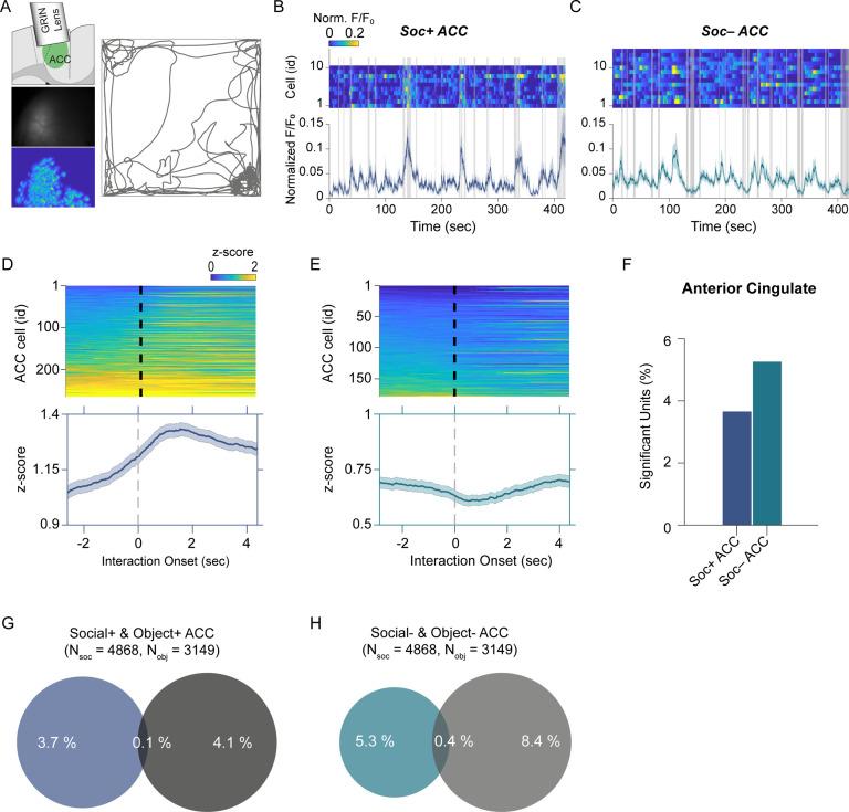
The cerebellum has been implicated in the regulation of social behavior. Its influence is thought to arise from communication, via the thalamus, to forebrain regions integral in the expression of social interactions, including the anterior cingulate cortex (ACC). However, the signals encoded or the nature of the communication between the cerebellum and these brain regions is poorly understood. Here, we describe an approach that overcomes technical challenges in exploring the coordination of distant brain regions at high temporal and spatial resolution during social behavior. We developed the E-Scope, an electrophysiology-integrated miniature microscope, to synchronously measure extracellular electrical activity in the cerebellum along with calcium imaging of the ACC. This single coaxial cable device combined these data streams to provide a powerful tool to monitor the activity of distant brain regions in freely behaving animals. During social behavior, we recorded the spike timing of multiple single units in cerebellar right Crus I (RCrus I) Purkinje cells (PCs) or dentate nucleus (DN) neurons while synchronously imaging calcium transients in contralateral ACC neurons. We found that during social interactions a significant subpopulation of cerebellar PCs were robustly inhibited, while most modulated neurons in the DN were activated, and their activity was correlated with positively modulated ACC neurons. These distinctions largely disappeared when only non-social epochs were analyzed suggesting that cerebellar-cortical interactions were behaviorally specific. Our work provides new insights into the complexity of cerebellar activation and co-modulation of the ACC during social behavior and a valuable open-source tool for simultaneous, multimodal recordings in freely behaving mice.

摘要

小脑被认为参与了社会行为的调节。它的影响被认为是通过丘脑与大脑前区的通讯产生的,这些大脑前区在表达社会互动中是不可或缺的,包括前扣带皮层 (ACC)。然而,小脑与这些脑区之间编码的信号或通讯的性质还知之甚少。在这里,我们描述了一种方法,该方法克服了在探索社交行为过程中以高时间和空间分辨率协调远距离脑区时所面临的技术挑战。我们开发了 E-Scope,这是一种集成了电生理学的微型显微镜,可同步测量小脑的细胞外电活动以及 ACC 的钙成像。这种单根同轴电缆设备将这些数据流结合在一起,为监测自由活动动物中远距离脑区的活动提供了强大的工具。在社交行为过程中,我们记录了小脑右侧 Crus I(RCrus I)浦肯野细胞(PC)或齿状核(DN)神经元的多个单个单位的尖峰时间,同时同步记录对侧 ACC 神经元的钙瞬变。我们发现,在社交互动中,小脑 PC 的一个显著亚群被强烈抑制,而 DN 中大多数调制神经元被激活,并且它们的活动与被正向调制的 ACC 神经元相关。当仅分析非社交期时,这些区别基本上消失了,这表明小脑-皮层相互作用是具有行为特异性的。我们的工作为小脑在社交行为期间的激活和与 ACC 的共同调制的复杂性提供了新的见解,并为自由活动小鼠的同时多模态记录提供了有价值的开源工具。

https://cdn.ncbi.nlm.nih.gov/pmc/blobs/a6e6/10942583/868960bef1a0/elife-88439-fig1.jpg

文献AI研究员

20分钟写一篇综述,助力文献阅读效率提升50倍。

立即体验

用中文搜PubMed

大模型驱动的PubMed中文搜索引擎

马上搜索

文档翻译

学术文献翻译模型,支持多种主流文档格式。

立即体验