Suppr超能文献

MiniXL:一款开源的大视野落射荧光微型显微镜,可实现小鼠单细胞分辨率和多区域成像。

MiniXL: An open-source, large field-of-view epifluorescence miniscope enabling single-cell resolution and multi-region imaging in mice.

作者信息

Zhao Pingping, Guo Changliang, Xie Mian, Chen Liangyi, Golshani Peyman, Aharoni Daniel

机构信息

Department of Neurology, David Geffen School of Medicine, University of California, Los Angeles, Los Angeles, CA, USA.

State Key Laboratory of Membrane Biology, Beijing Key Laboratory of Cardiometabolic Molecular Medicine, Institute of Molecular Medicine, National Biomedical Imaging Center, School of Future Technology, Peking University, Beijing, China.

出版信息

Sci Adv. 2025 Jun 13;11(24):eads4995. doi: 10.1126/sciadv.ads4995. Epub 2025 Jun 11.

Abstract

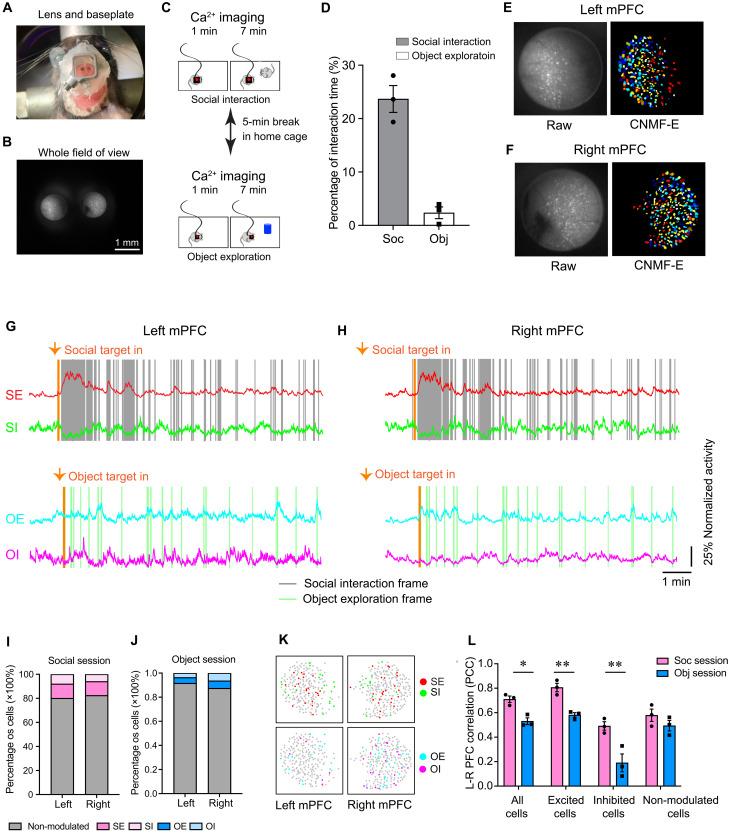
Capturing the intricate dynamics of neural activity in freely behaving animals is essential for understanding the neural mechanisms underpinning specific behaviors. Miniaturized microscopy enables investigators to track population activity at the cellular level, but the field of view (FOV) of these microscopes has often been limited and do not support multi-brain region imaging. To fill this technological gap, we have developed the eXtra Large FOV Miniscope (MiniXL) for mice, a 3.5-gram miniaturized microscope with an FOV measuring 3.5 mm in diameter. We demonstrate the capabilities of the MiniXL through large-scale neuronal population records in hippocampal dorsal CA1. We also demonstrate simultaneous multi-brain region imaging across bilateral medial prefrontal cortex (mPFC) and mPFC and nucleus accumbens (NAc) during complex social behavior and stably track cells across multiple days. As with all microscopes in the UCLA Miniscope ecosystem, the MiniXL is fully open-source and designed to be shared with the neuroscience community to lower the barriers for adoption of this technology.

摘要

捕捉自由活动动物中复杂的神经活动动态对于理解特定行为背后的神经机制至关重要。微型显微镜使研究人员能够在细胞水平上追踪群体活动,但这些显微镜的视野(FOV)通常有限,不支持多脑区成像。为了填补这一技术空白,我们开发了用于小鼠的超大视野微型显微镜(MiniXL),这是一种3.5克重的微型显微镜,其视野直径为3.5毫米。我们通过海马背侧CA1区的大规模神经元群体记录展示了MiniXL的功能。我们还展示了在复杂社交行为期间跨双侧内侧前额叶皮质(mPFC)以及mPFC和伏隔核(NAc)的同步多脑区成像,并能在多天内稳定追踪细胞。与加州大学洛杉矶分校微型显微镜生态系统中的所有显微镜一样,MiniXL是完全开源的,旨在与神经科学界共享,以降低采用这项技术的门槛。

https://cdn.ncbi.nlm.nih.gov/pmc/blobs/aae7/12154187/66c87057f016/sciadv.ads4995-f1.jpg

文献AI研究员

20分钟写一篇综述,助力文献阅读效率提升50倍。

立即体验

用中文搜PubMed

大模型驱动的PubMed中文搜索引擎

马上搜索

文档翻译

学术文献翻译模型,支持多种主流文档格式。

立即体验