Suppr超能文献

对单细胞和批量数据进行综合分析,为改善卵巢癌的免疫治疗反应建立了一个有前景的预后特征。

Comprehensive analysis of single cell and bulk data develops a promising prognostic signature for improving immunotherapy responses in ovarian cancer.

机构信息

Department of Ultrasound, The First Affiliated Hospital of Zhengzhou University, Zhengzhou, Henan, China.

Medical Key Laboratory for Prevention and Treatment of Malignant Gynecological Tumor, Henan Province, China.

出版信息

PLoS One. 2024 Feb 12;19(2):e0298125. doi: 10.1371/journal.pone.0298125. eCollection 2024.

Abstract

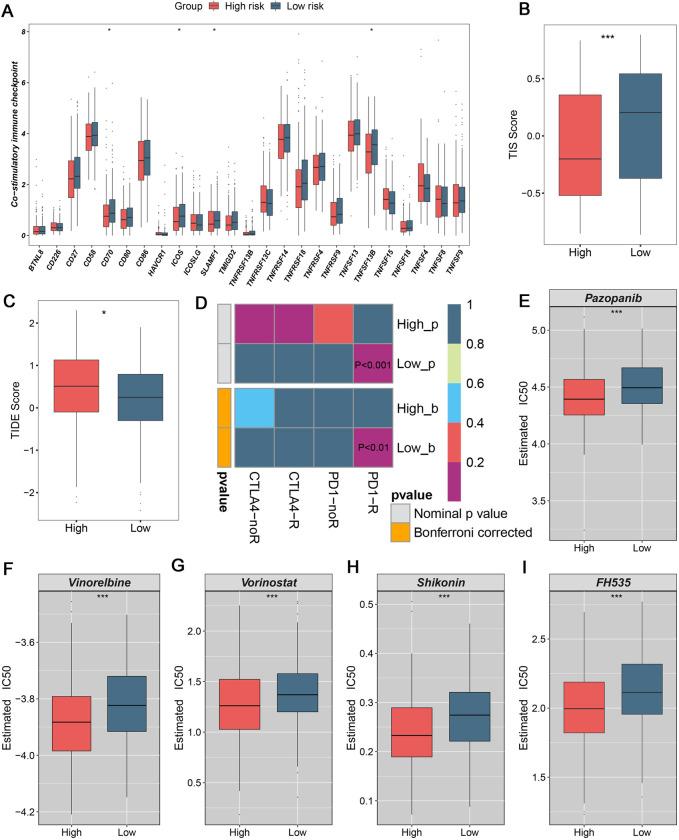
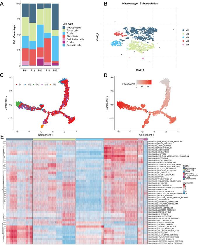
The tumor heterogeneity is an important cause of clinical therapy failure and yields distinct prognosis in ovarian cancer (OV). Using the advantages of integrated single cell RNA sequencing (scRNA-seq) and bulk data to decode tumor heterogeneity remains largely unexplored. Four public datasets were enrolled in this study, including E-MTAB-8107, TCGA-OV, GSE63885, and GSE26193 cohorts. Random forest algorithm was employed to construct a multi-gene prognostic panel and further evaluated by receiver operator characteristic (ROC), calibration curve, and Cox regression. Subsequently, molecular characteristics were deciphered, and treatments strategies were explored to deliver precise therapy. The landscape of cell subpopulations and functional characteristics, as well as the dynamic of macrophage cells were detailly depicted at single cell level, and then screened prognostic candidate genes. Based on the expression of candidate genes, a stable and robust cell characterized gene associated prognosis signature (CCIS) was developed, which harbored excellent performance at prognosis assessment and patient stratification. The ROC and calibration curves, and Cox regression analysis elucidated CCIS could serve as serve as an independent factor for predicting prognosis. Moreover, a promising clinical tool nomogram was also constructed according to stage and CCIS. Through comprehensive investigations, patients in low-risk group were charactered by favorable prognosis, elevated genomic variations, higher immune cell infiltrations, and superior antigen presentation. For individualized treatment, patients in low-risk group were inclined to better immunotherapy responses. This study dissected tumor heterogeneity and afforded a promising prognostic signature, which was conducive to facilitating clinical outcomes for patients with OV.

摘要

肿瘤异质性是临床治疗失败的一个重要原因,并导致卵巢癌(OV)预后明显不同。利用整合单细胞 RNA 测序(scRNA-seq)和批量数据的优势来解码肿瘤异质性在很大程度上仍未得到探索。本研究纳入了四个公共数据集,包括 E-MTAB-8107、TCGA-OV、GSE63885 和 GSE26193 队列。随机森林算法用于构建多基因预后面板,并通过接收者操作特征(ROC)、校准曲线和 Cox 回归进一步评估。随后,解析分子特征,并探索治疗策略以提供精准治疗。在单细胞水平上详细描绘了细胞亚群和功能特征的景观,以及巨噬细胞的动态,并筛选出预后候选基因。基于候选基因的表达,开发了一个稳定且强大的与细胞特征相关的预后基因关联签名(CCIS),该签名在预后评估和患者分层方面具有优异的性能。ROC 和校准曲线以及 Cox 回归分析表明,CCIS可以作为预测预后的独立因素。此外,还根据分期和 CCIS 构建了有前途的临床工具列线图。通过综合研究,低风险组患者的预后良好,基因组变异升高,免疫细胞浸润更高,抗原呈递能力更强。对于个体化治疗,低风险组患者倾向于更好的免疫治疗反应。本研究剖析了肿瘤异质性,并提供了一个有前途的预后特征,有助于改善卵巢癌患者的临床结局。

https://cdn.ncbi.nlm.nih.gov/pmc/blobs/7a1a/10861092/483f496bd5cf/pone.0298125.g001.jpg

文献AI研究员

20分钟写一篇综述,助力文献阅读效率提升50倍。

立即体验

用中文搜PubMed

大模型驱动的PubMed中文搜索引擎

马上搜索

文档翻译

学术文献翻译模型,支持多种主流文档格式。

立即体验