Suppr超能文献

通过单细胞多组学测序的正则化回归分析预测近端肾小管修复失败的驱动因素。

Predicting proximal tubule failed repair drivers through regularized regression analysis of single cell multiomic sequencing.

机构信息

Division of Nephrology, Department of Medicine, Washington University in St. Louis School of Medicine, St. Louis, MO, USA.

Division of Anatomic and Molecular Pathology, Department of Pathology and Immunology, Washington University in St. Louis, St. Louis, MO, USA.

出版信息

Nat Commun. 2024 Feb 12;15(1):1291. doi: 10.1038/s41467-024-45706-0.

Abstract

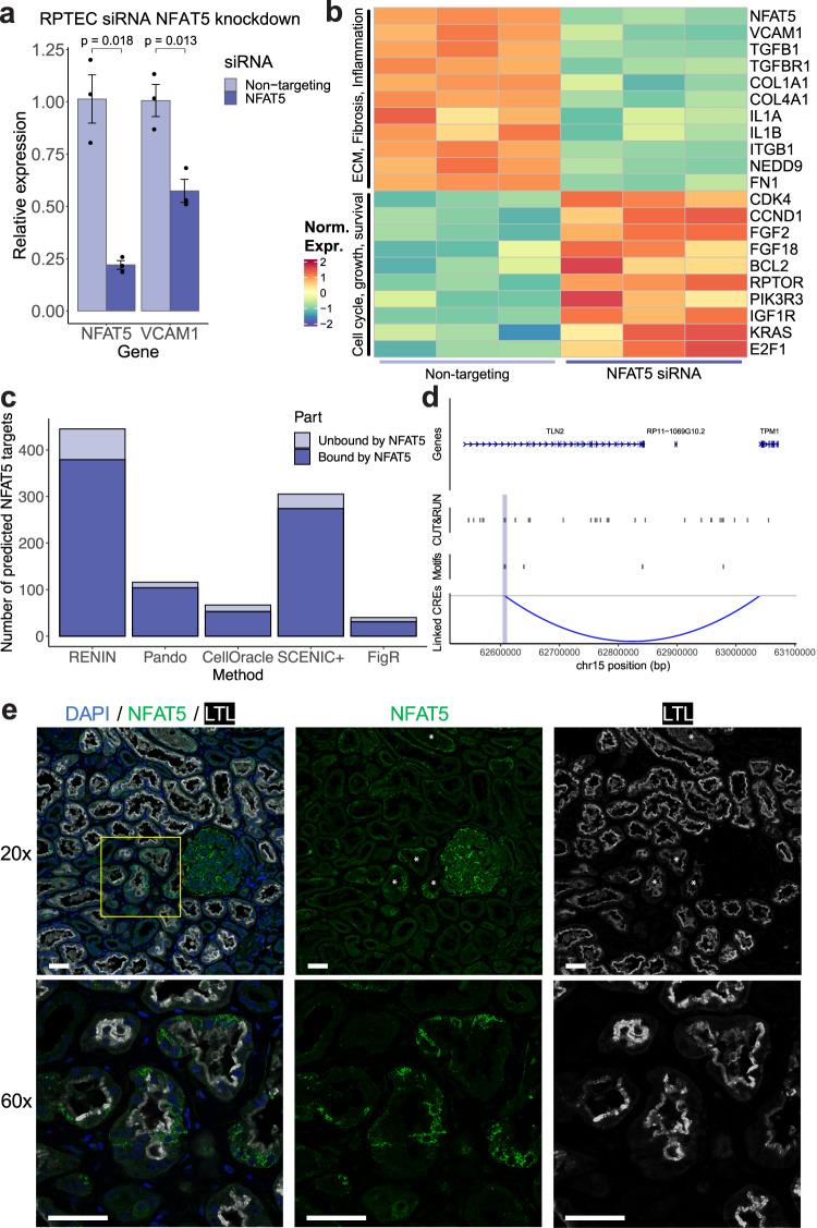
Renal proximal tubule epithelial cells have considerable intrinsic repair capacity following injury. However, a fraction of injured proximal tubule cells fails to undergo normal repair and assumes a proinflammatory and profibrotic phenotype that may promote fibrosis and chronic kidney disease. The healthy to failed repair change is marked by cell state-specific transcriptomic and epigenomic changes. Single nucleus joint RNA- and ATAC-seq sequencing offers an opportunity to study the gene regulatory networks underpinning these changes in order to identify key regulatory drivers. We develop a regularized regression approach to construct genome-wide parametric gene regulatory networks using multiomic datasets. We generate a single nucleus multiomic dataset from seven adult human kidney samples and apply our method to study drivers of a failed injury response associated with kidney disease. We demonstrate that our approach is a highly effective tool for predicting key cis- and trans-regulatory elements underpinning the healthy to failed repair transition and use it to identify NFAT5 as a driver of the maladaptive proximal tubule state.

摘要

肾近端小管上皮细胞在损伤后具有相当大的固有修复能力。然而,一部分损伤的近端小管细胞不能正常修复,并呈现出促炎和促纤维化的表型,可能促进纤维化和慢性肾脏病。从健康到修复失败的转变以细胞状态特异性转录组和表观基因组变化为标志。单细胞联合 RNA 和 ATAC-seq 测序为研究这些变化背后的基因调控网络提供了机会,以确定关键的调控驱动因素。我们开发了一种正则化回归方法,使用多组学数据集构建全基因组参数基因调控网络。我们从七个成人肾脏样本中生成了一个单细胞多组学数据集,并应用我们的方法来研究与肾脏疾病相关的失败损伤反应的驱动因素。我们证明,我们的方法是预测健康到修复失败转变的关键顺式和反式调控元件的高效工具,并利用它来鉴定 NFAT5 作为适应性不良的近端小管状态的驱动因素。

https://cdn.ncbi.nlm.nih.gov/pmc/blobs/b13d/10861555/321b060da6ac/41467_2024_45706_Fig1_HTML.jpg

文献AI研究员

20分钟写一篇综述,助力文献阅读效率提升50倍。

立即体验

用中文搜PubMed

大模型驱动的PubMed中文搜索引擎

马上搜索

文档翻译

学术文献翻译模型,支持多种主流文档格式。

立即体验