Suppr超能文献

泛癌症分析 NUDT21 及其对人类头颈部鳞状细胞癌增殖的影响。

Pan-cancer analysis of NUDT21 and its effect on the proliferation of human head and neck squamous cell carcinoma.

机构信息

Key Laboratory of Ningxia Minority Medicine Modernization Ministry of Education, Ningxia Medical University, Yinchuan 750004, Ningxia Hui Autonomous Region, China.

Department of Otolaryngology Head and Neck Surgery, The Second Hospital of Jilin University, Changchun 130000, China.

出版信息

Aging (Albany NY). 2024 Feb 12;16(4):3363-3385. doi: 10.18632/aging.205539.

Abstract

BACKGROUND

Based on bioinformatics research of NUDT21 in pan-cancer, we aimed to clarify the mechanism of NUDT21 in HHNC by experiment.

METHODS

The correlation between differential expression of NUDT21 in pan-cancer and survival prognosis, genomic instability, tumor stemness, DNA repair, RNA methylation and with immune microenvironment were analyzed by the application of different pan-cancer analysis web databases. In addition, immunohistochemistry staining and genetic detection of NUDT21 in HHNCC tumor tissues by immunohistochemistry and qRT-PCR. Then, through cell experiments, NUDT21 was knocked down by lentivirus to detect the proliferation, cycle, apoptosis of FaDu and CNE-2Z cells, and finally by PathScan intracellular signaling array reagent to detect the apoptotic protein content.

RESULTS

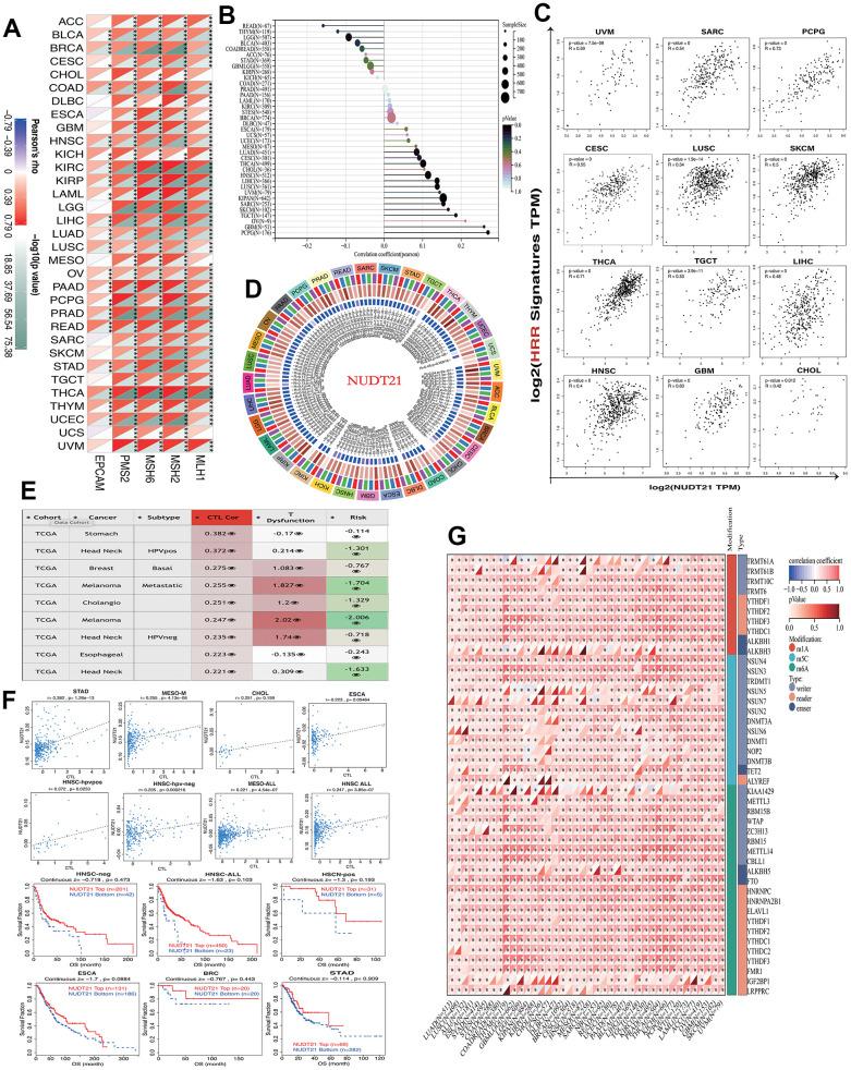
Based on the pan-cancer analysis, we found that elevated expression of NUDT21 in most cancers was significantly correlated with TMB, MSI, neoantigens and chromosomal ploidy, and in epigenetics, elevated NUDT21 expression was strongly associated with genomic stability, mismatch repair genes, tumor stemness, and RNA methylation. Based on immunosuppressive score, we found that NUDT21 plays an essential role in the immunosuppressive environment by suppressing immune checkpointing effect in most cancers. In addition, using HHNSCC as a study target, PCR and pathological detection of NUDT21 in tumor tissues was significantly increased than that in paracancerous normal tissues. cellular assays, silencing NUDT21 inhibited proliferation and promoted apoptosis in FaDu and CNE-2Z cells, and blocked the cell cycle in the G2/M phase. Therefore, the experiments confirmed that NUDT21 promotes the proliferation of FaDu by suppressing the expression of apoptotic.

摘要

背景

基于 NUDT21 在泛癌中的生物信息学研究,我们旨在通过实验阐明 NUDT21 在 HHNC 中的作用机制。

方法

通过应用不同的泛癌分析网络数据库,分析 NUDT21 在泛癌中的差异表达与生存预后、基因组不稳定性、肿瘤干性、DNA 修复、RNA 甲基化以及与免疫微环境的相关性。此外,通过免疫组化和 qRT-PCR 对 HHNC 肿瘤组织中的 NUDT21 进行免疫组化染色和基因检测。然后,通过细胞实验,用慢病毒敲低 NUDT21,检测 FaDu 和 CNE-2Z 细胞的增殖、周期、凋亡,最后用 PathScan 细胞内信号通路检测试剂盒检测凋亡蛋白含量。

结果

基于泛癌分析,我们发现大多数癌症中 NUDT21 的高表达与 TMB、MSI、新抗原和染色体倍性显著相关,在表观遗传学上,NUDT21 的高表达与基因组稳定性、错配修复基因、肿瘤干性和 RNA 甲基化密切相关。基于免疫抑制评分,我们发现 NUDT21 在大多数癌症中通过抑制免疫检查点作用在免疫抑制环境中发挥重要作用。此外,以 HHNSCC 为研究对象,肿瘤组织中 NUDT21 的 PCR 和病理检测明显高于癌旁正常组织。细胞实验表明,沉默 NUDT21 抑制 FaDu 和 CNE-2Z 细胞的增殖,促进细胞凋亡,并阻断细胞周期于 G2/M 期。因此,实验证实 NUDT21 通过抑制凋亡蛋白的表达促进 FaDu 的增殖。

https://cdn.ncbi.nlm.nih.gov/pmc/blobs/abc3/10929839/31e55e607a21/aging-16-205539-g001.jpg

文献AI研究员

20分钟写一篇综述,助力文献阅读效率提升50倍。

立即体验

用中文搜PubMed

大模型驱动的PubMed中文搜索引擎

马上搜索

文档翻译

学术文献翻译模型,支持多种主流文档格式。

立即体验