Suppr超能文献

组蛋白赖氨酸去甲基化酶 6A 通过调控 CD38/CD48 介导多发性骨髓瘤中自然杀伤细胞的反应。

Epigenetic regulation of CD38/CD48 by KDM6A mediates NK cell response in multiple myeloma.

机构信息

Jerome Lipper Multiple Myeloma Center, Lebow Institute for Myeloma Therapeutics, Department of Medical Oncology, Dana-Farber Cancer Institute, Boston, MA, 02215, USA.

Department of Hematology, Shandong Cancer Hospital and Institute, Shandong First Medical University and Shandong Academy of Medical Sciences, Jinan, Shandong, 250117, China.

出版信息

Nat Commun. 2024 Feb 14;15(1):1367. doi: 10.1038/s41467-024-45561-z.

Abstract

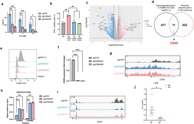
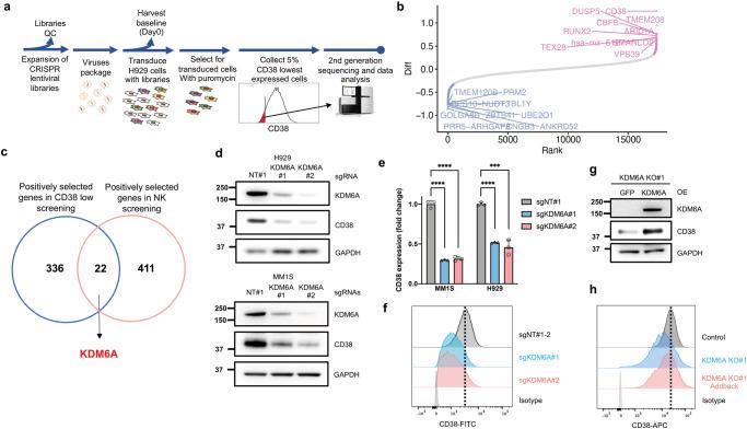
Anti-CD38 monoclonal antibodies like Daratumumab (Dara) are effective in multiple myeloma (MM); however, drug resistance ultimately occurs and the mechanisms behind this are poorly understood. Here, we identify, via two in vitro genome-wide CRISPR screens probing Daratumumab resistance, KDM6A as an important regulator of sensitivity to Daratumumab-mediated antibody-dependent cellular cytotoxicity (ADCC). Loss of KDM6A leads to increased levels of H3K27me3 on the promoter of CD38, resulting in a marked downregulation in CD38 expression, which may cause resistance to Daratumumab-mediated ADCC. Re-introducing CD38 does not reverse Daratumumab-mediated ADCC fully, which suggests that additional KDM6A targets, including CD48 which is also downregulated upon KDM6A loss, contribute to Daratumumab-mediated ADCC. Inhibition of H3K27me3 with an EZH2 inhibitor resulted in CD38 and CD48 upregulation and restored sensitivity to Daratumumab. These findings suggest KDM6A loss as a mechanism of Daratumumab resistance and lay down the proof of principle for the therapeutic application of EZH2 inhibitors, one of which is already FDA-approved, in improving MM responsiveness to Daratumumab.

摘要

抗 CD38 单克隆抗体,如达雷妥尤单抗(Dara),在多发性骨髓瘤(MM)中有效;然而,最终会出现耐药性,其背后的机制还知之甚少。在这里,我们通过两种体外全基因组 CRISPR 筛选探测达雷妥尤单抗耐药性,确定 KDM6A 是对达雷妥尤单抗介导的抗体依赖性细胞毒性(ADCC)敏感性的重要调节因子。KDM6A 的缺失导致 CD38 启动子上 H3K27me3 水平升高,导致 CD38 表达明显下调,这可能导致对达雷妥尤单抗介导的 ADCC 产生耐药性。重新引入 CD38 并不能完全逆转达雷妥尤单抗介导的 ADCC,这表明其他 KDM6A 靶标,包括 CD48,也在 KDM6A 缺失时下调,有助于达雷妥尤单抗介导的 ADCC。用 EZH2 抑制剂抑制 H3K27me3 导致 CD38 和 CD48 的上调,并恢复对达雷妥尤单抗的敏感性。这些发现表明 KDM6A 缺失是达雷妥尤单抗耐药的一种机制,并为 EZH2 抑制剂的治疗应用奠定了原理基础,其中一种已经获得 FDA 批准,可提高 MM 对达雷妥尤单抗的反应性。

https://cdn.ncbi.nlm.nih.gov/pmc/blobs/dc50/10866908/dbecf239c8b0/41467_2024_45561_Fig1_HTML.jpg

文献AI研究员

20分钟写一篇综述,助力文献阅读效率提升50倍。

立即体验

用中文搜PubMed

大模型驱动的PubMed中文搜索引擎

马上搜索

文档翻译

学术文献翻译模型,支持多种主流文档格式。

立即体验