Suppr超能文献

使用 MuSiCal 进行准确且灵敏的突变特征分析。

Accurate and sensitive mutational signature analysis with MuSiCal.

机构信息

Department of Biomedical Informatics, Harvard Medical School, Boston, MA, USA.

出版信息

Nat Genet. 2024 Mar;56(3):541-552. doi: 10.1038/s41588-024-01659-0. Epub 2024 Feb 15.

Abstract

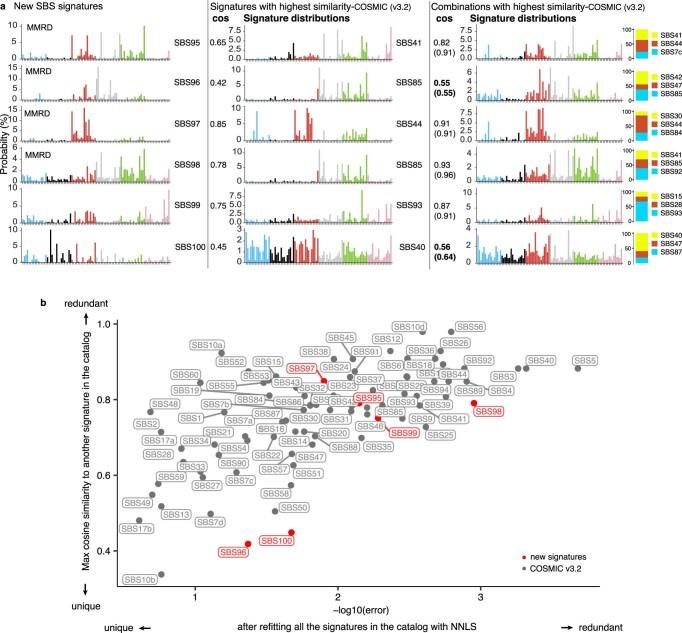
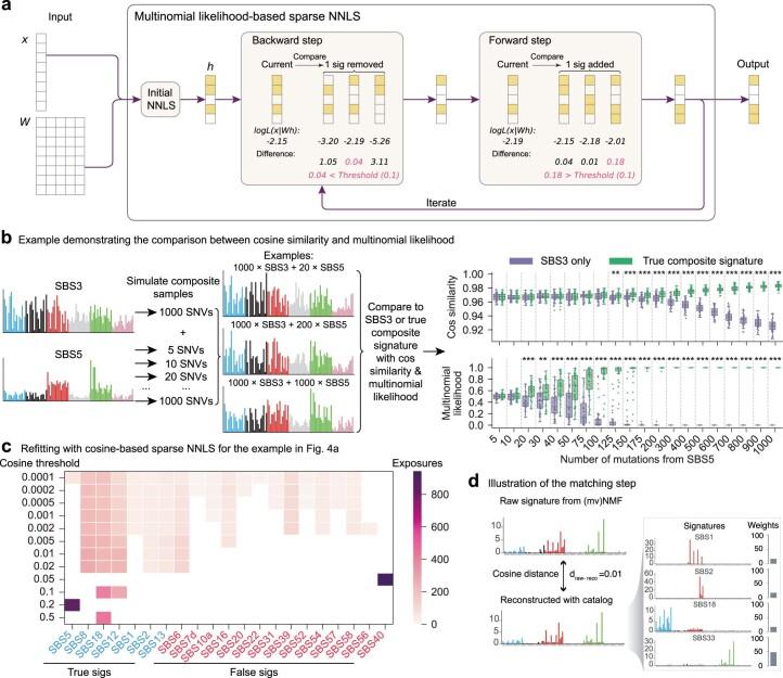
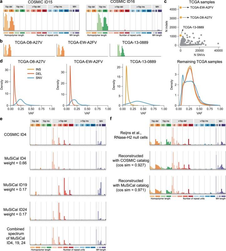
Mutational signature analysis is a recent computational approach for interpreting somatic mutations in the genome. Its application to cancer data has enhanced our understanding of mutational forces driving tumorigenesis and demonstrated its potential to inform prognosis and treatment decisions. However, methodological challenges remain for discovering new signatures and assigning proper weights to existing signatures, thereby hindering broader clinical applications. Here we present Mutational Signature Calculator (MuSiCal), a rigorous analytical framework with algorithms that solve major problems in the standard workflow. Our simulation studies demonstrate that MuSiCal outperforms state-of-the-art algorithms for both signature discovery and assignment. By reanalyzing more than 2,700 cancer genomes, we provide an improved catalog of signatures and their assignments, discover nine indel signatures absent in the current catalog, resolve long-standing issues with the ambiguous 'flat' signatures and give insights into signatures with unknown etiologies. We expect MuSiCal and the improved catalog to be a step towards establishing best practices for mutational signature analysis.

摘要

突变特征分析是一种用于解释基因组中体细胞突变的新兴计算方法。它在癌症数据中的应用增强了我们对驱动肿瘤发生的突变力量的理解,并展示了其在预后和治疗决策方面的应用潜力。然而,发现新特征并为现有特征分配适当权重仍然存在方法学挑战,从而阻碍了更广泛的临床应用。在这里,我们介绍了突变特征计算器(MuSiCal),这是一个严格的分析框架,具有解决标准工作流程中主要问题的算法。我们的模拟研究表明,MuSiCal 在特征发现和分配方面均优于最先进的算法。通过重新分析超过 2700 个癌症基因组,我们提供了一个经过改进的特征及其分配目录,发现了当前目录中不存在的九个插入缺失特征,解决了长期存在的模糊“平坦”特征问题,并深入了解了具有未知病因的特征。我们期望 MuSiCal 和经过改进的目录能够朝着建立突变特征分析最佳实践迈出一步。

https://cdn.ncbi.nlm.nih.gov/pmc/blobs/e7d9/10937379/460de3f60896/41588_2024_1659_Fig1_HTML.jpg

文献AI研究员

20分钟写一篇综述,助力文献阅读效率提升50倍。

立即体验

用中文搜PubMed

大模型驱动的PubMed中文搜索引擎

马上搜索

文档翻译

学术文献翻译模型,支持多种主流文档格式。

立即体验