Suppr超能文献

采用卓越的微血管成像技术和其他辅助超声技术相结合的方法,提高乳腺肿块灰阶超声的准确性。

Using a combination of superb microvascular imaging and other auxiliary ultrasound techniques to increase the accuracy of gray-scale ultrasound for breast masses.

机构信息

Radiology Fellow, Ballarat Base Hospital, Ballarat, VIC, Australia.

Maternal, Fetal and Neonatal Research Center, Family Health Research Institute, Tehran University of Medical Sciences, Tehran, Iran.

出版信息

BMC Cancer. 2024 Feb 16;24(1):224. doi: 10.1186/s12885-024-11981-9.

Abstract

BACKGROUND

Breast ultrasound is highly sensitive, but its specificity is not as high for detecting malignant lesions. Auxiliary modalities like elastography, Color and Power Doppler ultrasound are used as adjuncts to yield both a high sensitivity and specificity. Superb microvascular imaging (SMI) is a newer modality with more accuracy for detecting breast lesions. In this study, our goal was to investigate the role of SMI as an adjunct to ultrasound and find a suitable combination model for the evaluation of breast masses.

METHODS

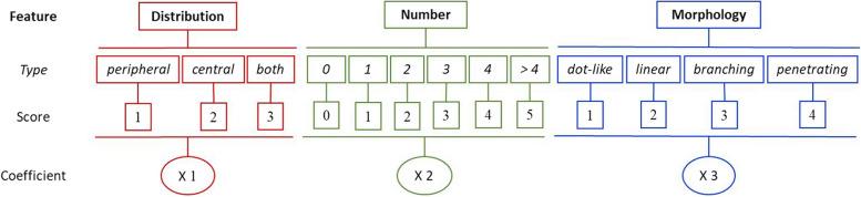
In this cross-sectional study, 132 women with 172 breast masses who underwent ultrasound-guided biopsy were included.. The ultrasound features of the lesion, the strain ratio in strain elastography, the number of vessels for each lesion, their morphology and distribution in Doppler and Power Doppler ultrasound and SMI were recorded for each lesion. A vascular score and a vascular ratio were defined.

RESULTS

In the histologic examination, 31 lesions (18%) were malignant and 141 lesions (82%) were benign. The vascular score was more accurate than the vascular ratio in all three modalities. The predictive ability of strain ratio was higher than Doppler and Power Doppler ultrasound and SMI. Adding SMI alone to ultrasound increased the specificity from 46.10% to 61.2% and the accuracy from 55.80% to 70.11%. In the combination of ultrasound with other modalities, the best was the combination of ultrasound, strain elastography, and SMI; which yielded a specificity and sensitivity of 100% and 74.4%, respectively.

CONCLUSION

Adding SMI and STE modalities as adjuncts to ultrasound lowers the chance of missing malignant lesions and reduces unnecessary biopsies of breast lesions. A study with a larger sample size using this combination model to evaluate the accuracy with greater precision is recommended.

摘要

背景

乳腺超声具有很高的敏感性,但特异性不高,无法准确检测恶性病变。弹性成像、彩色和能量多普勒超声等辅助手段被用作辅助手段,以提高敏感性和特异性。超微血流成像(SMI)是一种新的模态,对检测乳腺病变具有更高的准确性。本研究旨在探讨 SMI 作为超声的辅助手段的作用,并找到一种合适的组合模型来评估乳腺肿块。

方法

这是一项横断面研究,共纳入 132 名女性的 172 个乳腺肿块,这些患者均接受了超声引导下的活检。记录每个病灶的超声特征、应变弹性成像中的应变比、每个病灶的血管数量、其形态和分布以及多普勒和能量多普勒超声和 SMI 中的血流评分和血流比。

结果

在组织学检查中,31 个病灶(18%)为恶性,141 个病灶(82%)为良性。在所有三种模态中,血流评分均比血流比更准确。应变比的预测能力高于多普勒和能量多普勒超声以及 SMI。仅将 SMI 添加到超声中,特异性从 46.10%提高到 61.2%,准确性从 55.80%提高到 70.11%。在超声与其他模态的组合中,最佳的是超声、应变弹性成像和 SMI 的组合,其特异性和敏感性分别为 100%和 74.4%。

结论

将 SMI 和 STE 模态作为超声的辅助手段,可以降低漏诊恶性病变的风险,减少不必要的乳腺病变活检。建议使用这种组合模型进行更大样本量的研究,以更精确地评估准确性。

https://cdn.ncbi.nlm.nih.gov/pmc/blobs/7bec/10873956/c5261ad34977/12885_2024_11981_Fig1_HTML.jpg

文献AI研究员

20分钟写一篇综述,助力文献阅读效率提升50倍。

立即体验

用中文搜PubMed

大模型驱动的PubMed中文搜索引擎

马上搜索

文档翻译

学术文献翻译模型,支持多种主流文档格式。

立即体验